00191498-01 - 第37页
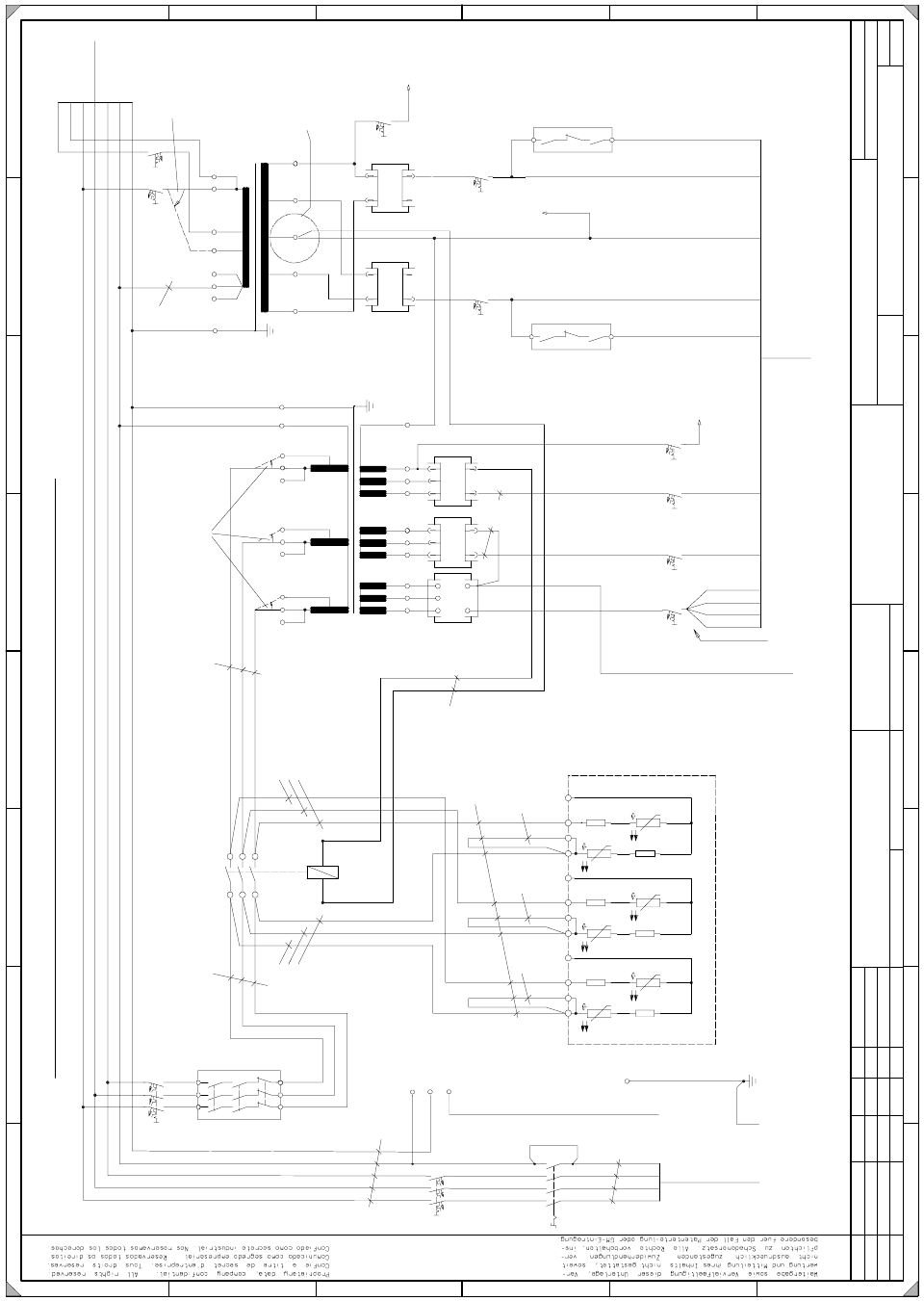
Conversion Instructions S-20/S-23 HM/F4/F5 Power supply 09/99 edition 37 1 1 Appe ndix (C ircu it diagra ms) = G e pr. N o rm B ea rb . U rspr. E rs. f. E rs. d . N a m e S IE M E N S A G + P E L 2 L 2 3 1 7 A F C D 2 L …

Power supply Conversion Instructions S-20/S-23 HM/F4/F5
9 Inserting plug-in adapter X1 into the service socket 09/99 edition
36
Fig. 8 - 3 Wafflepack changer transformer T1, connection: 3 x 230 VAC
9 Inserting plug-in adapter X1 into the service socket
Å For the USA version, plug the USA adapter X1 into the service socket.
10 Converting the placement system, component
tables and WPC from 3x230 VAC/115 VAC
to 3x400 VAC/230 VAC
The wiring for the 3x400 VAC/230 VAC versions is illustrated in the figures for the previous sec-
tions. 10
WARNING 10
After rewiring the placement system, REMEMBER to covert the component tables and wafflepack
changer as well, otherwise the transformers may be damaged. 10

Conversion Instructions S-20/S-23 HM/F4/F5 Power supply
09/99 edition
37
11 Appendix (Circuit diagrams)
=
G
e
pr.
N
o
rm
B
ea
rb
.
U
rspr.
E
rs. f.
E
rs. d
.
N
a
m
e
S
IE
M
E
N
S
A
G
+
P
E
L
2
L
2
3
1
7
A
F
C
D
2
L
1
E
D
L
1
5
4
6
N
L
3
L
3
5
P
E
3
7
8
C
B
A
N
N
5
F
6
8
1
4
B
W
a
W
a
T
ek
0
1.
0
1.
0
1.
1
4.1
0
.98
1
4.1
0
.98
14
.10
.1
9
98
B
er
ge
r
#
0
0
1
1
7
18
5
-0
10
1
01
L
D
3
1
0.0
3
.
99
E
X
2
06
2
P
E
P
L E
A
1 E
2
3
1
2
gn
ye
B
R
3
2,5
m
m
2
B
R
4
g
nye
P
o
w
er sup
p
ly un
it (con
trol
u
nit)
2
,5
m
m
2
15
0V
/ 6
0H
z
rd
2,5m
m
T
e
rm
in
a
l p
a
n
e
l ( righ
t-h
a
n
d
s
id
e
)
S
e
ctio
n
a
):
D
a
te
S
hee
t
D
a
te
M
od
ifi
catio
n
Issu
e
S
h.
fo
r S
IP
LA
C
E
80 S
20 / S
23
/ F
4 / F
5
S
IP
L
A
C
E
8
0
S
2
0
/ S
23
/ F
4
/ F
5
S
M
D
P
lacem
e
nt S
ystem
F
unctio
n statu
s
P
rodu
ct status
D
o
cu
m
en
t sta
tu
s
110/20
8V
C
onversio
n K
it
P
lease n
ote T
N
-C
syste
m
In a four-w
ire T
N
-C
syst
em
, the n
eutral and P
E
co
nductor functio
ns
m
ust be
co
m
bin
ed in a
single cond
u
ctor
the P
E
N
c
onducto
r
through
ou
t the entire system
(jum
pers B
R
3/B
R
4).
P
lease n
ote T
N
-S
system
J
um
pers B
R
3
/B
R
4 m
ust n
o
t be used
in a five-w
ire T
N
-S
system
.
(T
he n
eutral a
nd P
E
conductors are kep
t separate through
out the
system
).

Power supply Conversion Instructions S-20/S-23 HM/F4/F5
11 Appendix (Circuit diagrams) 09/99 edition
38
=
G
e
pr.
N
o
rm
B
e
arb
.
B
latt
U
rspr.
E
rs. f.
E
rs. d
.
N
am
e
S
IE
M
E
N
S
A
G
B
l.
+
5
F
A
7
1
A
B
C
B
F
2
D
C
1
4
E
3
E
D
8
6
4
5
6
8
7
3
2
2
1
,5
m
m
2
2
,5
m
m
2
2
,5
m
m
2
2
,5
m
m
2
2
,5
m
m
+
-
+
-
+
~
-
~
+
~
-
~
P
in
1
=
>
P
in
7
P
in
2
=
>
P
in
8
P
in
3
=
>
P
in
9
2
2
,5
m
m
2
1
,5
m
m
2
1
,0
m
m
2
2
,5
m
m
2
2
,5
m
m
2
2
,5
m
m
2
2
,5
m
m
2
1
,0
m
m
2
1
0,0m
m
2
2
,5
m
m
2
4
,0
m
m
2
1
,5
m
m
A
1
6
1
2
3
4
5
7
8
9
P
in
6 =
>
P
in
4
V
3
(-)
2L
-(0V
)
2
4
6
1
3
5
1
1
1
2
1
3
1
4
2
1
2
2
2
3
2
4
3
1
3
2
3
3
3
4
zu
2
4
8
+
5
%
12
0
15
0
4
5
23
0
23
0
6
6
6
A
2
F
11
1
1
F
3
1
0
A
2
5
2
4
0
0
4
0
0
2
0
8
8
3
6
9
V
4
3
6
A
N
P
E
7
2
4
-5
%
P
E
N
1
2
V
5
3
6
A
6
A
F
10
2
1
T
1
1
0
9
8
0
1
1
4
00
4
5
1
3
6
2
4
P
E
1
6
A
P
E
F
2
3
3
1
3
2
3
6
2
4
5
1
3
N
X
2
00
3
8
2
0
8
4
00
2
0
8
4
0
0
4
0
0
7
1
1
9
1
0
A
2
F
8
1
1
4
2L
-
6
L
+
7L
+
K
2
G
N
D
1
3
F
9
1
0
A
2
1
Q
1
1
6
A
F
1
L
3
L
1
L
2
N
T
3
T
1
T
2
N
’
2
4
1
4
3
4
T
2
K
1
V
1
~
~
~
~
~
V
2
1
0
A
~
~
~
V
3
10
5
10
5
10
5
1
1
1
2
48
48
1
3
1
4
1
6
48
1
5
42
42
42
1
7
1
8
K
2
2
3
0
V
C
5
0
6
-W
1
6
7
8
9
1
0
0
0
30016
1
1L
+
2L
+
3L
+
1
1
F
5
2
1
0
A
2
F
6
1
F
7
2
1
0
A
1
0
A
4
L
+
5
L+
1
2
24V
A
C
2
4
4
0
A
1
0
A
-
2
4V
A
C
1
1L
+
1
0
C
5
0
2
-W
1
Y
6
3
1
-W
1
Y
631
-W
2
C
5
1
1
-W
1
11
4
1
L-
1L
+
1L
+
F
4
2
0
A
+
~
2
3
5
A
2
(-)
1
0.03
.9
9
00117185-0101
01LD
3
#
B
e
rg
er
1
4
.10
.1
9
98
1
4.10
.9
8
1
4.10
.9
8
0
1.
0
1.
0
1.
T
ek
W
a
W
a
2
3
5
6
R
K
4
A
1
(+
)
5
6
R
25
R
25
R
2
5R
2
5R
5
6
R
25
R
5
6
R
2
5R
5
6
R
P
L
E
A
1
E
2
5
6
R
W
ire
3
W
ire
2
W
ire
6
W
ire
9
W
ire
1
W
ire
4
W
ire
7
W
ire
5
W
ire
8
b
k
b
k
b
k
b
k
bk
bk
in the
case of 11
0
/2
08
V
A
C
/6
0H
z
E
S
P
-S
2
0 inrush cu
rren
t lim
ite
r
gn
ye
b
l
w
h
b
k
b
r
g
n
ye
bl
gnye
bl
bk
br
b
k
M
ain pow
er sw
itch
gnye
bk
bk
b
k
b
k
b
k
b
k
b
k
bk
bk
b
k
b
k
b
k
b
k
S
ection b
):
S
20 / F
4
pow
er supply unit 0032
1086 from
F
S
05 and
S
23
pow
er supply unit
003368
12 from
F
S
02
P
E
b
k
b
k
bl
b
k
bk
w
h
gn
ye
br
gr
rd
term
ina
l p
an
e
l
T
o
2
2
.5
m
m
C
o
m
b
in
e
th
e
stra
n
d
s
in
a
g
n
ye
bk
b
k
in
o
n
e
fe
rru
le
bk
bk
b
k
bk
bk
A
lw
a
ys co
m
b
in
e
2
w
ire
s
(S
tar/lif
tin
g
ta
b
le
)
(T
ap
e
cu
tte
r)
E
xt. E
M
E
R
G
-S
T
O
P
(L
ifting
tab
le)
(d
p1
/Z
a
xes)
b
k
bk
(S
ta
r, slo
w
m
o
tion
)
(X
,Y
slo
w
m
o
tion
)
(X
,Y
axe
s)
b
k
bk
bk
bk
b
k
b
k
C
0
5
0
8
-
W
1
g
r
D
a
te
D
a
te
M
od
ifica
tio
n
Issu
e
D
iscon
n
ect w
ire 3
f
ro
m
13
a
nd
con
n
ect it to
1
4,
the
inrush cu
rre
nt lim
iter is to
b
e c
o
nn
e
cte
d
in pa
ra
lle
l:
If the
m
a
ch
in
e
is op
erated
w
ith
2
08
V
A
C
/6
0
H
z
ap
p
ly th
is syste
m
a
s ap
prop
ria
te
to
the
w
ire
s
of th
e othe
r p
h
ases. T
h
is w
ill fre
e up
te
rm
in
als 1
2
/2
2/3
2
.
discon
ne
ct w
ire
2
from
12
a
nd
con
ne
ct it
to
1
3,
W
a
rn
in
g
!
co
ve
r o
f
u
n
it
po
w
er sup
ply
po
w
e
r s
u
pp
ly
T
o
B
a
se
o
f
m
ain po
w
e
r filter 1
T
o
D
ocum
e
nt stat
us
P
rod
u
ct statu
s
F
u
n
ction
sta
tus
S
IP
LA
C
E
80
S
2
0
/ S
23
/ F
4
/ F
5 S
M
D
P
la
ce
m
e
n
t S
y
ste
m
for S
IP
LA
C
E
80 S
20
/ S
23 / F
4 /
F
5
b
k
b
k
b
k
bk
bk
te
rm
ina
l p
an
e
l
T
o
te
rm
in
al pa
ne
l
T
o
110/208V
conversion kit
in ca
se
of
1
10
/2
0
8V
A
C
/60
H
z
bl
C
om
po
ne
n
t sp
ecifica
tio
n
for inform
a
tio
n on
ly
tw
o
-w
ire
fe
rru
le
R
e
m
o
ve
ju
m
p
e
r if n
e
ce
s
sa
ry (IT
p
ro
te
ctive
syste
m
)
(F
ra
n
ce
/ Ita
ly/ Ja
p
a
n
/ U
S
A
)
Ju
m
p
e
r is p
a
rt o
f th
e
m
a
in
s
w
itch