HS50 circuit diagram - 第118页
3 OPTIONS Circuit Diagrams 118 I 001 19040-0 10101 LD3 V acuu m tooli ng, o verview ( Sh. 3 of 4) SIEM EN S AG PLEA1 E Zustan d Aenderung Datum N ame Norm Urspr. Ers.f. Ers.d. Product stat us Product stat us Fu nctio n s…

3 OPTIONS Circuit Diagrams 117
I
00119040-010101LD3 Vacuum tooling, overview (Sh. 2 of 4)
SIEMENS AG
PLEA1 E
Zustand Aenderung Datum Name Norm Urspr. Ers.f. Ers.d.
Product status
Product status
Function status Datum
Bearb.
Gepr.
Sheet
Sh.
W
e
i
t
e
r
g
a
b
e
s
o
w
i
e
V
e
r
v
i
e
l
f
ä
l
t
i
g
u
n
g
d
i
e
s
e
r
U
n
t
e
r
l
a
g
e
,
V
e
r
-
w
e
r
t
u
n
g
u
n
d
M
i
t
t
e
i
l
u
n
g
i
h
r
e
s
I
n
h
a
l
t
s
n
i
c
h
t
g
e
s
t
a
t
t
e
t
,
s
o
w
e
i
t
n
i
c
h
t
a
u
s
d
r
ü
c
k
l
i
c
h
z
u
g
e
s
t
a
n
d
e
n
.
Z
u
w
i
d
e
r
h
a
n
d
l
u
n
g
e
n
v
e
r
-
p
f
l
i
c
h
t
e
n
z
u
S
c
h
a
d
e
n
e
r
s
a
t
z
.
A
l
l
e
R
e
c
h
t
e
v
o
r
b
e
h
a
l
t
e
n
,
i
n
s
b
e
s
o
n
d
e
r
e
f
ü
r
d
e
n
F
a
l
l
d
e
r
P
a
t
e
n
t
e
r
t
e
i
l
u
n
g
o
d
e
r
G
M
-
E
i
n
t
r
a
g
u
n
g
P
r
o
p
r
i
e
t
a
r
y
d
a
t
e
,
c
o
m
p
a
n
y
c
o
n
f
i
d
e
n
t
i
a
l
.
A
l
l
r
i
g
h
t
s
r
e
s
e
r
v
d
.
C
o
n
f
i
e
a
t
i
t
r
e
d
e
s
e
c
r
e
t
d
´
e
n
t
r
e
p
r
i
s
e
.
T
o
u
s
d
r
o
i
t
s
r
e
s
e
r
v
e
s
.
C
o
m
u
n
i
c
a
d
o
c
o
m
o
s
e
g
r
e
d
o
e
m
p
r
e
s
a
r
i
a
l
.
R
e
s
e
r
v
a
d
o
s
t
o
d
o
s
o
s
d
i
r
e
i
l
o
s
.
C
o
n
f
i
a
d
o
c
o
m
o
s
e
c
r
e
t
e
i
n
d
u
s
t
r
i
a
l
.
N
o
s
r
e
s
e
r
v
a
m
o
s
t
o
d
o
s
l
o
s
d
e
r
e
c
h
o
s
.
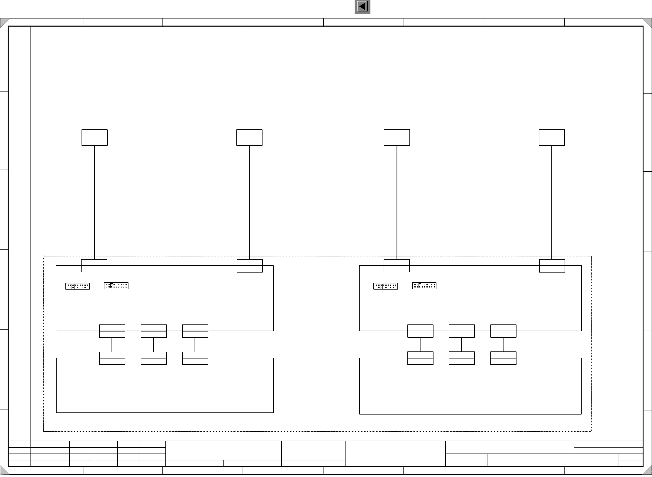
SIPLACE HS50 SMD placement system
A
B
C
D
E
F
1 2 3 4 5 6 7 8
1
2 3 4 5 6 7 8
A
B
C
D
E
F
Vacuum tooling, overview
00119040-010101LD3
1.
1.
1.
21.06.2000
21.06.2000
21.06.2000
Haas
Haas
Haas 21.06.2000
Haas
X24ao
X24ao
Vacuum tooling, conveyor track 1
Vacuum tooling, conveyor track 2
X25ao
X25ao
Z 1 Z 2
Valve
Vacuum
tooling 1
(Conveyor 1)
00 357 282
Valve
Vacuum
tooling 2
(Conveyor 1)
00 358 283
Conversion board, conveyor 2 (an/ap)
00 348 267
Retrofit kit for control, complete, HS50, single conveyor (dual conveyor) / item no.: 00 349 885 (00 349 886)
Conversion board, conveyor 1 (am/ao)
00 348 267
X13
X13
X12
X12
X11
X11
X33
X33
X32
X32
X31
X31
Transport control, conveyor 1 (ao)
00 349 302 (00 353 442)
X34* X35*
2
1
2
1
X13
X13
X12
X12
X11
X11
X33
X33
X32
X32
X31
X31
Transport control, conveyor 2 (ap)
00 349 302 (00 353 442)
X34* X35*
2
1
2
1
* Pin 5-6 jumpers on X34/X35 must be inserted.
Coding for vacuum tooling
4
2
Connecting vacuum tooling to handling with retrofit kit TSP200/TSP200M, separately wired, overview
0
0
3
5
7
2
8
2
0
0
3
5
7
2
8
3
X24ap
X24ap
X25ap
X25ap
Z 4 Z 3
Valve
Vacuum
tooling 4
(Conveyor 2)
00 357 282
Valve
Vacuum
tooling 3
(Conveyor 2)
00 358 283
0
0
3
5
7
2
8
2
0
0
3
5
7
2
8
3
* Pin 5-6 jumpers on X34/X35 must be inserted.
Coding for vacuum tooling

3 OPTIONS Circuit Diagrams 118
I
00119040-010101LD3 Vacuum tooling, overview (Sh. 3 of 4)
SIEMENS AG
PLEA1 E
Zustand Aenderung Datum Name Norm Urspr. Ers.f. Ers.d.
Product status
Product status
Function status Datum
Bearb.
Gepr.
Sheet
Sh.
W
e
i
t
e
r
g
a
b
e
s
o
w
i
e
V
e
r
v
i
e
l
f
ä
l
t
i
g
u
n
g
d
i
e
s
e
r
U
n
t
e
r
l
a
g
e
,
V
e
r
-
w
e
r
t
u
n
g
u
n
d
M
i
t
t
e
i
l
u
n
g
i
h
r
e
s
I
n
h
a
l
t
s
n
i
c
h
t
g
e
s
t
a
t
t
e
t
,
s
o
w
e
i
t
n
i
c
h
t
a
u
s
d
r
ü
c
k
l
i
c
h
z
u
g
e
s
t
a
n
d
e
n
.
Z
u
w
i
d
e
r
h
a
n
d
l
u
n
g
e
n
v
e
r
-
p
f
l
i
c
h
t
e
n
z
u
S
c
h
a
d
e
n
e
r
s
a
t
z
.
A
l
l
e
R
e
c
h
t
e
v
o
r
b
e
h
a
l
t
e
n
,
i
n
s
b
e
s
o
n
d
e
r
e
f
ü
r
d
e
n
F
a
l
l
d
e
r
P
a
t
e
n
t
e
r
t
e
i
l
u
n
g
o
d
e
r
G
M
-
E
i
n
t
r
a
g
u
n
g
P
r
o
p
r
i
e
t
a
r
y
d
a
t
e
,
c
o
m
p
a
n
y
c
o
n
f
i
d
e
n
t
i
a
l
.
A
l
l
r
i
g
h
t
s
r
e
s
e
r
v
d
.
C
o
n
f
i
e
a
t
i
t
r
e
d
e
s
e
c
r
e
t
d
´
e
n
t
r
e
p
r
i
s
e
.
T
o
u
s
d
r
o
i
t
s
r
e
s
e
r
v
e
s
.
C
o
m
u
n
i
c
a
d
o
c
o
m
o
s
e
g
r
e
d
o
e
m
p
r
e
s
a
r
i
a
l
.
R
e
s
e
r
v
a
d
o
s
t
o
d
o
s
o
s
d
i
r
e
i
l
o
s
.
C
o
n
f
i
a
d
o
c
o
m
o
s
e
c
r
e
t
e
i
n
d
u
s
t
r
i
a
l
.
N
o
s
r
e
s
e
r
v
a
m
o
s
t
o
d
o
s
l
o
s
d
e
r
e
c
h
o
s
.
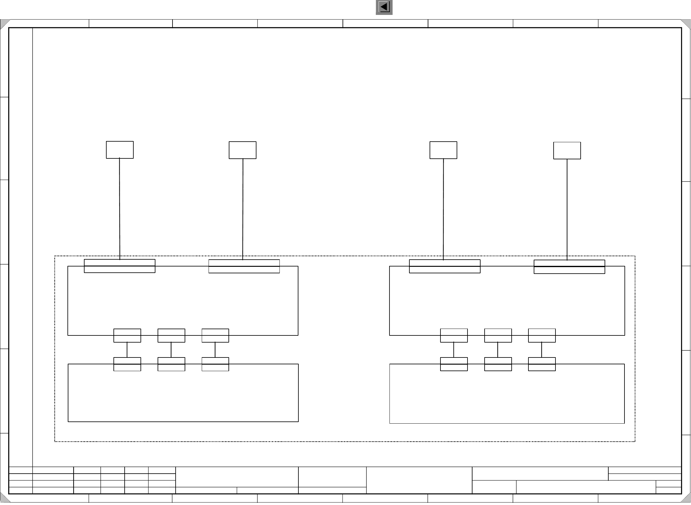
SIPLACE HS50 SMD placement system
A
B
C
D
E
F
1 2 3 4 5 6 7 8
1
2 3 4 5 6 7 8
A
B
C
D
E
F
Vacuum tooling, overview
00119040-010101LD3
1.
1.
1.
21.06.2000
21.06.2000
21.06.2000
Haas
Haas
Haas 21.06.2000
Haas
4
3
Conversion board, conveyor 2 (an/ap)
00 348 267
Conversion board, conveyor 1 (am/ao)
00 348 267
X13
X13
X12
X12
X11
X11
X33
X33
X32
X32
X31
X31
Transport control, conveyor 1 (ao)
00 349 302 (00 353 442)
X13
X13
X12
X12
X11
X11
X33
X33
X32
X32
X31
X31
Transport control, conveyor 2 (ap)
00 349 302 (00 353 442)
X34am/ao
X34am/ao
Z 1
Valve
Vacuum
tooling 1
(Conveyor 1)
X35am/ao
X35am/ao
Z 2
Valve
Vacuum
tooling 2
(Conveyor 1)
X34an/ap
X34an/ap
Z 4
Valve
Vacuum
tooling. 4
(Conveyor 2)
X35an/ap
X35an/ap
Z 3
Valve
Vacuum
tooling. 3
(Conveyor 2)
0
0
3
5
7
2
9
0
0
0
3
5
7
2
9
0
0
0
3
5
7
2
9
0
0
0
3
5
7
2
9
0
00 357 290
00 357 290
00 357 290 00 357 290
Vacuum tooling, conveyor track 1
Vacuum tooling, conveyor track 2
Connecting vacuum tooling to handling with retrofit kit TSP200/TSP200M, overview
Retrofit kit for control, complete, HS50, single conveyor (dual conveyor) / item no.: 00 349 885 (00 349 886)

3 OPTIONS Circuit Diagrams 119
I
00119040-010101LD3 Vacuum tooling, overview (Sh. 4 of 4)
SIEMENS AG
PLEA1 E
Zustand Aenderung Datum Name Norm Urspr. Ers.f. Ers.d.
Product status
Product status
Function status Datum
Bearb.
Gepr.
Sheet
Sh.
W
e
i
t
e
r
g
a
b
e
s
o
w
i
e
V
e
r
v
i
e
l
f
ä
l
t
i
g
u
n
g
d
i
e
s
e
r
U
n
t
e
r
l
a
g
e
,
V
e
r
-
w
e
r
t
u
n
g
u
n
d
M
i
t
t
e
i
l
u
n
g
i
h
r
e
s
I
n
h
a
l
t
s
n
i
c
h
t
g
e
s
t
a
t
t
e
t
,
s
o
w
e
i
t
n
i
c
h
t
a
u
s
d
r
ü
c
k
l
i
c
h
z
u
g
e
s
t
a
n
d
e
n
.
Z
u
w
i
d
e
r
h
a
n
d
l
u
n
g
e
n
v
e
r
-
p
f
l
i
c
h
t
e
n
z
u
S
c
h
a
d
e
n
e
r
s
a
t
z
.
A
l
l
e
R
e
c
h
t
e
v
o
r
b
e
h
a
l
t
e
n
,
i
n
s
b
e
s
o
n
d
e
r
e
f
ü
r
d
e
n
F
a
l
l
d
e
r
P
a
t
e
n
t
e
r
t
e
i
l
u
n
g
o
d
e
r
G
M
-
E
i
n
t
r
a
g
u
n
g
P
r
o
p
r
i
e
t
a
r
y
d
a
t
e
,
c
o
m
p
a
n
y
c
o
n
f
i
d
e
n
t
i
a
l
.
A
l
l
r
i
g
h
t
s
r
e
s
e
r
v
d
.
C
o
n
f
i
e
a
t
i
t
r
e
d
e
s
e
c
r
e
t
d
´
e
n
t
r
e
p
r
i
s
e
.
T
o
u
s
d
r
o
i
t
s
r
e
s
e
r
v
e
s
.
C
o
m
u
n
i
c
a
d
o
c
o
m
o
s
e
g
r
e
d
o
e
m
p
r
e
s
a
r
i
a
l
.
R
e
s
e
r
v
a
d
o
s
t
o
d
o
s
o
s
d
i
r
e
i
l
o
s
.
C
o
n
f
i
a
d
o
c
o
m
o
s
e
c
r
e
t
e
i
n
d
u
s
t
r
i
a
l
.
N
o
s
r
e
s
e
r
v
a
m
o
s
t
o
d
o
s
l
o
s
d
e
r
e
c
h
o
s
.
SIPLACE HS50 SMD placement system
A
B
C
D
E
F
1 2 3 4 5 6 7 8
1
2 3 4 5 6 7 8
A
B
C
D
E
F
Vacuum tooling, overview
00119040-010101LD3
1.
1.
1.
21.06.2000
21.06.2000
21.06.2000
Haas
Haas
Haas 21.06.2000
Haas
X34am/ao
X34am/ao
Z 1
Valve
Vauum
tooling 1
(Conveyor 1)
Conversion board, conveyor (am/ao)
00 348 267
X13
X13
X12
X12
X11
X11
X33
X33
X32
X32
X31
X31
Transport control, conveyor 1 (ao)
00 349 302 (00 353 442)
X13
X13
X12
X12
X11
X11
Transport control, conveyor 2 (ap)
00 349 302 (00 353 442)
0
0
3
5
7
3
0
1
X35am/ao
X35am/ao
Z 2
Valve
Vacuum
tooling 2
(Conveyor 1)
0
0
3
5
7
3
0
1
X34an/ap
X34an/ap
Z 4
Valve
Vacuum
tooling 4
(Conveyor 2)
Converson board, conveyor 2 (an/ap)
00 348 267
X33
X33
X32
X32
X31
X31
0
0
3
5
7
3
0
1
X35an/ap
X35an/ap
Z 3
Valve
Vacuum
tooling 3
(Conveyor 2)
0
0
3
5
7
3
0
1
0
0
3
5
1
9
3
3
0
0
3
5
1
9
3
2
0
0
3
5
1
9
3
1
0
0
3
5
3
2
3
2
0
0
3
5
3
2
3
1
0
0
3
5
3
2
3
0
4
4
00 357 301
00 357 301
00 357 301
00 357 301
Control, complete, HS50 PCB conveyor, single conveyor (dual conveyor) / item no.: 00 349 837 (00 349 838)
Vacuum tooling, conveyor track 1
Vacuum tooling, conveyor track 2
Connecting vacuum tooling to serial handling with TSP200/TSP200M, overview