HS50 circuit diagram - 第123页
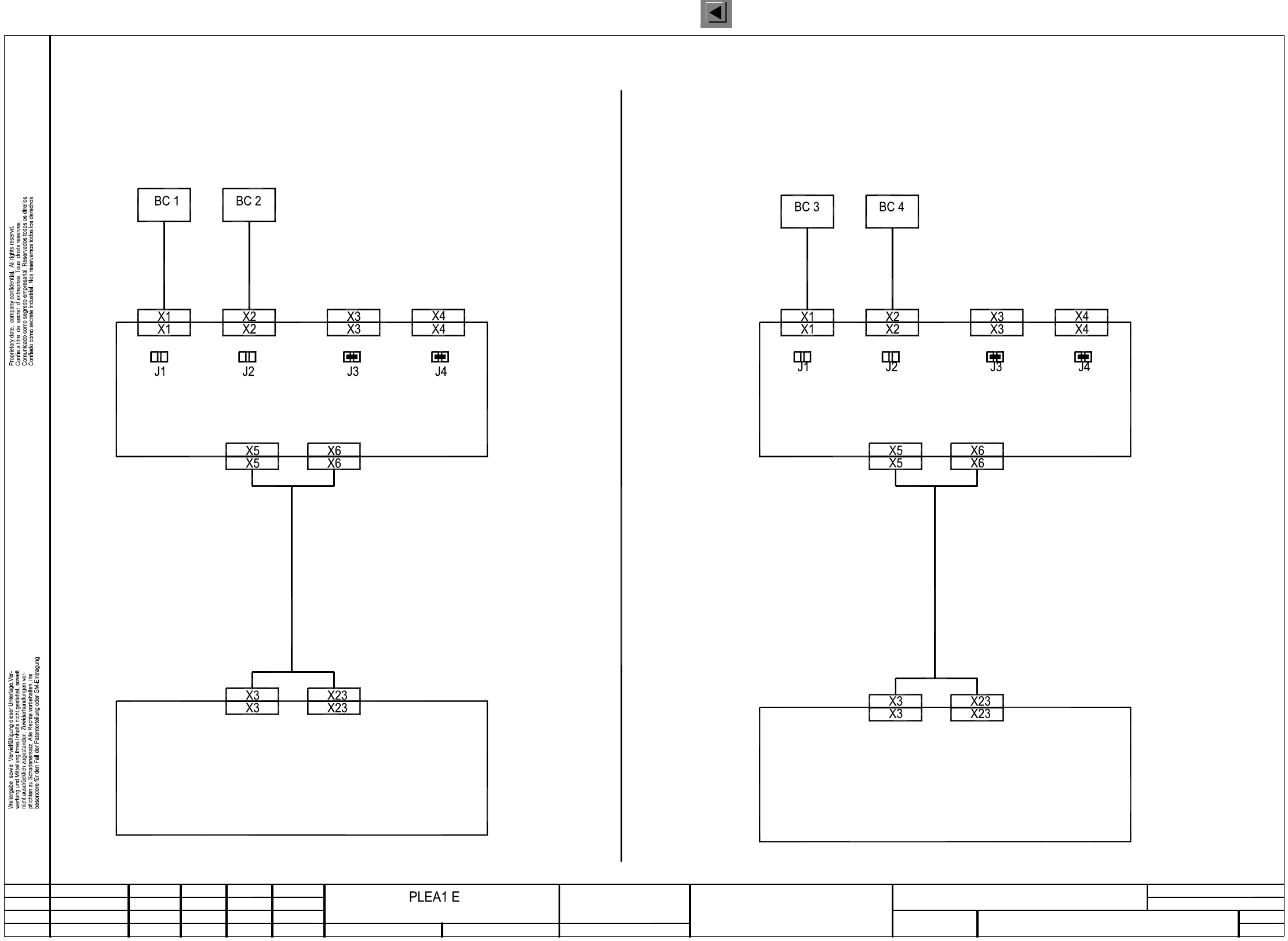
3 OPTIONS Circuit Diagrams 123 I 0033800 6-010 101LD3 P CB ba rcode top/ bot tom (Sh. 1 of 2 ) SIEMEN S AG Haas Haas Haas 1. 1. 1. 27.03.00 27.03.00 27.03.00 00 329 219 27.03.00 Haas 00 354 74 4 00 343 635 n. c. *) n. c.…

3 OPTIONS Circuit Diagrams 122
I
00119170-010101LD3 Ceramic substrate centering overview (Sh. 2 of 2)
Function status
Doc. status
Product status
SMD-Placement System Siplace HS50
Status Modified Date Name Stand.
Check.
Author
Date
Orig. Repl. f. Repl. by
Control complete, PCB conveyor HS50, single conveyor (dual conveyor) / mat. nos.: 00 349 837 (00 349 838)
Conveyor control, conveyor 1 (ao)
Ceramic substrate centering overview
2
2Sheet
Sh.
Conveyor control, conveyor 2
Conversion board, conveyor 2 (an/ap)
Conversion board, conveyor 1 (am/ao)
Overview: Connecting ceramic substrate centering to series handling with TSP200/TSP200M
Ceramic substrate centering, conveyor 2
Ceramic substrate centering, conveyor 1
(Conveyor 1)
substrate centering 1
ceramic
Valve
substrate centering 1
(Conveyor 1)
ceramic
Proximity switch
substrate centering 2substrate centering 2
(Conveyor 1) (Conveyor 1)
ceramic
Proximity switch
ceramic
Valve
substrate centering 3
substrate centering 4substrate centering 4
(Conveyor 2)(Conveyor 2)
(Conveyor 2)
Valve
ceramic
Proximity switch
ceramic
ceramic
Proximity switch
substrate centering 3
(Conveyor 2)
ceramic
Valve
X13
X13
X12
X12
X11
X11
X33
X33
X32
X32
X31
X31
00 349 302
X13
X13
X12
X12
X11
X11
00 349 302
0
0
3
5
6
6
1
7
-
W
2
X35am/ao
X35am/ao
B 2
Z 2
0
0
3
5
6
6
1
7
-
W
1
0
0
3
5
6
6
1
7
-
W
2
X34an/ap
X34an/ap
B 1
Z 1
0
0
3
5
6
6
1
7
-
W
1
00 348 267
X33
X33
X32
X32
X31
X31
0
0
3
5
6
6
1
7
-
W
2
X35an/ap
X35an/ap
B 2
Z 2
0
0
3
5
6
6
1
7
-
W
1
0
0
3
5
6
6
1
7
-
W
2
0
0
3
5
1
9
3
3
0
0
3
5
1
9
3
2
0
0
3
5
1
9
3
1
0
0
3
5
3
2
3
2
0
0
3
5
3
2
3
1
0
0
3
5
3
2
3
0
SIEMENS AG
PLEA1 E
W
e
i
t
e
r
g
a
b
e
s
o
w
i
e
V
e
r
v
i
e
l
f
a
e
l
t
i
g
u
n
g
d
i
e
s
e
r
U
n
t
e
r
l
a
g
e
,
V
e
r
-
w
e
r
t
u
n
g
u
n
d
M
i
t
t
e
i
l
u
n
g
i
h
r
e
s
I
n
h
a
l
t
s
n
i
c
h
t
g
e
s
t
a
t
t
e
t
,
s
o
w
e
i
t
n
i
c
h
t
a
u
s
d
r
u
e
c
k
l
i
c
h
z
u
g
e
s
t
a
n
d
e
n
.
Z
u
w
i
d
e
r
h
a
n
d
l
u
n
g
e
n
v
e
r
-
p
f
l
i
c
h
t
e
n
z
u
S
c
h
a
d
e
n
e
r
s
a
t
z
.
A
l
l
e
R
e
c
h
t
e
v
o
r
b
e
h
a
l
t
e
n
,
i
n
s
b
e
s
o
n
d
e
r
e
f
u
e
r
d
e
n
F
a
l
l
d
e
r
P
a
t
e
n
t
e
r
t
e
i
l
u
n
g
o
d
e
r
G
M
-
E
i
n
t
r
a
g
u
n
g
P
r
o
p
r
i
e
t
a
r
y
d
a
t
e
,
c
o
m
p
a
n
y
c
o
n
f
i
d
e
n
t
i
a
l
.
A
l
l
r
i
g
h
t
s
r
e
s
e
r
v
d
.
C
o
n
f
i
e
a
t
i
t
r
e
d
e
s
e
c
r
e
t
d
´
e
n
t
r
e
p
r
i
s
e
.
T
o
u
s
d
r
o
i
t
s
r
e
s
e
r
v
e
s
.
C
o
m
u
n
i
c
a
d
o
c
o
m
o
s
e
g
r
e
d
o
e
m
p
r
e
s
a
r
i
a
l
.
R
e
s
e
r
v
a
d
o
s
t
o
d
o
s
o
s
d
i
r
e
i
l
o
s
.
C
o
n
f
i
a
d
o
c
o
m
o
s
e
c
r
e
t
e
i
n
d
u
s
t
r
i
a
l
.
N
o
s
r
e
s
e
r
v
a
m
o
s
t
o
d
o
s
l
o
s
d
e
r
e
c
h
o
s
.
00119170-010101LD3
1.
1.
1.
21.06.2000
21.06.2000
21.06.2000
Haas
Haas
Haas 21.06.2000
Haas
X34am/ao
X34am/ao
B 1
Z 1
0
0
3
5
6
6
1
7
-
W
1
00 348 267

3 OPTIONS Circuit Diagrams 123
I
00338006-010101LD3 PCB barcode top/bottom (Sh. 1 of 2)
SIEMENS AG
Haas
Haas
Haas
1.
1.
1. 27.03.00
27.03.00
27.03.00
00 329 219
27.03.00
Haas
00 354 744
00 343 635
n. c. *)
n. c. *)
00338006-010101LD3
00 329 219
00 354 744
00 343 635
n. c. *)
2
1
n. c. *)
Overview: Connecting PCB barcode to to PCB Handling with conveyor control TSP100 / SLIO module
PCB barcode, conveyor 1
PCB barcode, conveyor 2
Barcode reader
Conveyor 2
Barcode reader
Conveyor 2
top
bottom
*) If the barcode is not connected
J3/J4 has to be inserted!
*) If the barcode is not connected
J3/J4 has to be inserted!
bottom
Barcode reader
Conveyor 1
Barcode reader
top
Conveyor 1
Distribution board, PCB barcode Distribution board, PCB barcode
PCB barcode, distributor
Control
PCB barcode, distributor
Control
Conveyor control, PCB 1 (ao)
Conveyor control, PCB 2 (ap)
PCB barcode top/bottom
SMD Placement System SIPLACE HS50
Status
Function status
Product status
Document stat.
Modified
Date Name
Date
Author
Check.
Stand.
Sheet
Sh.Orig. Repl. f. Repl. by

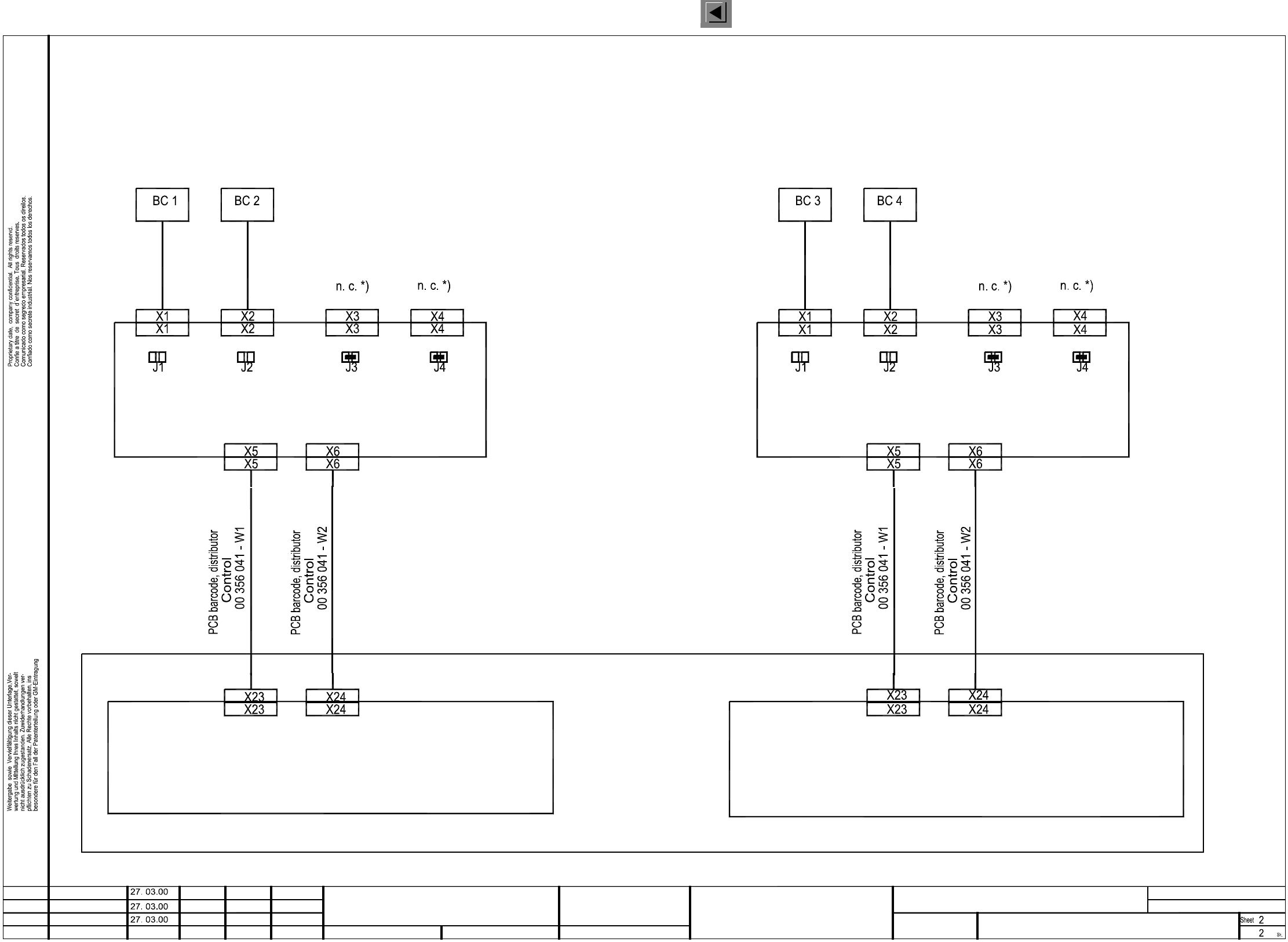
3 OPTIONS Circuit Diagrams 124
I
00338006-010101LD3 PCB barcode top/bottom (Sh. 2 of 2)
SIEMENS AG
PLEA1 E
1.
1.
1.
Haas
Haas
Haas 27.03.00
Haas
00338006-010101LD3
00 349 302 (00 353 442)
00 349 302 (00 353 442)
00 343 635 00 343 635
Conveyor 2
Barcode reader
PCB barcode, conveyor 2
Overview: Connecting PCB barcode to series handling with TSP200/TSP200M
PCB barcode, conveyor 1
Conveyor 1
Barcode reader
Conveyor 1
Barcode reader
top bottom top
Conveyor 2
Barcode reader
bottom
J3/J4 has to be inserted!
*) If the barcode is not connected
J3/J4 has to be inserted!
*) If the barcode is not connected
Distribution board, PCB barcodeDistribution board, PCB barcode
Conveyor control, conveyor 1 (ao)
Conveyor control, conveyor 2
Control complete, PCB conveyor HS50, single conveyor (dual conveyor) / mat. nos.: 00 349 837 (00 349 838)
Function status
Product status
Document stat.
Status Modified Date Stand.Name Orig. Repl. f. Repl. by
Check.
Date
Author
PCB barcode top/bottom
SMD Placement System SIPLACE HS50