CP-743E-04 PART LIST - 第62页
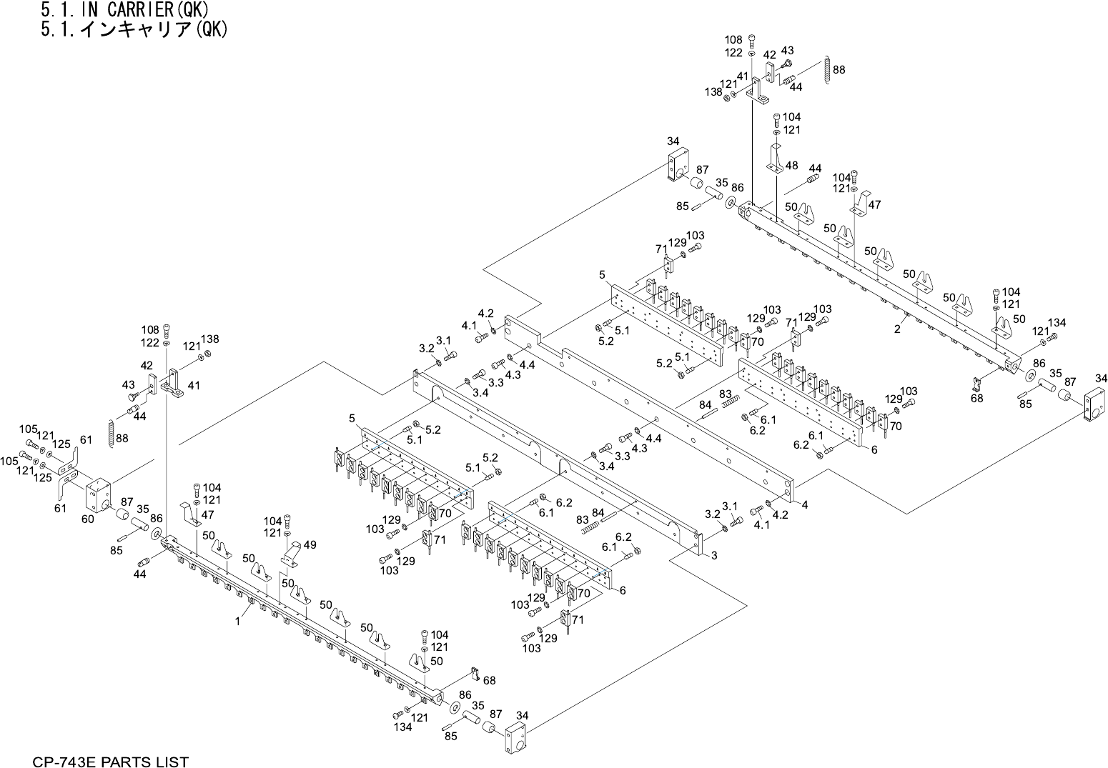
5.1.IN CARRIER(QK) 5.1.インキャリア(QK) 番号 図番 & コード番号 個数 品名 規格 材質 備考 No. Drg.No. & Code No. QTY Description Rating Materials Remarks 1 DGQK0080 1 CLAMPER クランパ FE 2 DGQK0030 1 CLAMPER クランパ FE 3 DGQK0360 1 PLATE プレート …

57

5.1.IN CARRIER(QK)
5.1.インキャリア(QK)
番号 図番 & コード番号 個数 品名 規格 材質 備考
No. Drg.No. & Code No. QTY Description Rating Materials Remarks
1 DGQK0080 1 CLAMPER クランパ FE
2 DGQK0030 1 CLAMPER クランパ FE
3 DGQK0360 1 PLATE プレート FE
3.1 H5287A 4 BOLT, HEX SOCKET ボルト 六角穴 M04X008 FE
3.2 W1011A 4 WASHER, CONICAL ワッシャ 皿 M- 4-L FE
3.3 H5274A 8 BOLT, HEX SOCKET ボルト 六角穴 M03X006 FE
3.4 W1010A 8 WASHER, CONICAL ワッシャ 皿 M- 3-L FE
4 DGQK0320 1 PLATE プレート FE
4.1 H5287A 4 BOLT, HEX SOCKET ボルト 六角穴 M04X008 FE
4.2 W1011A 4 WASHER, CONICAL ワッシャ 皿 M- 4-L FE
4.3 H5274A 8 BOLT, HEX SOCKET ボルト 六角穴 M03X006 FE
4.4 W1010A 8 WASHER, CONICAL ワッシャ 皿 M- 3-L FE
5 DGQK0390 2 PLATE プレート AL
5.1 N4024A 4 SCREW, HEX SOCKET SET ネジ 六角穴止め M03X012 クボミサキ FE
5.2 N1076A 4 NUT, HEX ナット 六角 M 3 P=0.5 FE
6 DGQK0400 2 PLATE プレート AL
6.1 N4024A 4 SCREW, HEX SOCKET SET ネジ 六角穴止め M03X012 クボミサキ FE
6.2 N1076A 4 NUT, HEX ナット 六角 M 3 P=0.5 FE
34 CSQC4160 3 HOLDER ホルダ FE
35 CSQC4171 4 PIN, PIVOT ピン 支点 FE
41 CSQC4290 2 BKT BKT FE
42 CSQC4300 2 BLOCK ブロック FE
43 CSQC4310 2 PIN, PIVOT ピン 支点 FE
44 CSQC4321 4 HOOK, SPRING フック スプリング FE
47 CSQC4521 2 DOG ドッグ FE
48 CSQC4531 1 DOG ドッグ FE
49 DCQK0300 1 DOG ドッグ FE
50 CSQC4591 12 BKT BKT FE
60 CSQC4880 1 HOLDER ホルダ FE
61 CSQC4920 2 DOG ドッグ FE
68 CSQC5371 42 JAW 爪 FE
70 ADCQK8010 38 PIN, CLAMP ピン クランプ OT
71 ADCQK8020 4 PIN, CLAMP ピン クランプ OT
83 S30205 12 SPRING スプリング WR6-25 FE
84 H2053A 12
PIN, SPRING
ピン スプリング φ3X25L FE
85 H2031A 4
PIN, SPRING
ピン スプリング φ3X14L FE
86 W1001Y 4
BEARING, DRY
ベアリング ドライ 70W-0815 FE
CP-743E PARTS LIST
58

5.1.IN CARRIER(QK)
5.1.インキャリア(QK)
番号 図番 & コード番号 個数 品名 規格 材質 備考
No. Drg.No. & Code No. QTY Description Rating Materials Remarks
87 H4403A 4
BEARING, NEEDLE
ベアリング ニードル TLA810Z FE
88 S30207 2 SPRING スプリング AWS4-20 FE
103 H5273A BOLT, HEX SOCKET ボルト 六角穴 M3X5L FE
104 H5274A BOLT, HEX SOCKET ボルト 六角穴 M3X6L FE
105 H5275A BOLT, HEX SOCKET ボルト 六角穴 M3X8L FE
107 H5287A BOLT, HEX SOCKET ボルト 六角穴 M4X8L FE
108 H5288A BOLT, HEX SOCKET ボルト 六角穴 M4X10L FE
121 W1021A
WASHER, LOCK
ワッシャ スプリング 3M/M FE
122 W1022A
WASHER, LOCK
ワッシャ スプリング 4M/M FE
125 W1042A WASHER, FLAT ワッシャ 平 4W-3 FE
129 W1010A
WASHER, CONICAL
ワッシャ 皿
M-3-L FE
130 W1011A
WASHER, CONICAL
ワッシャ 皿
M-4-L FE
133 N4024A
SCREW, HEX SOCKET SET
ネジ 六角穴止め M3X12L FE
134 K5255A
SCREW, HEX SOCKET BUTTON
小ネジ六角穴ボタン M3X4L FE
135
K5255H
SCREW, HEX SOCKET BUTTON
小ネジ六角穴ボタン
M3X5L
FE
CP-743E PARTS LIST
59