4OM-1011-002 - 第62页
0305-001 Tg0860-PM-MM P .C.B. W AIT INPUT W AIT Shown is the time measured when the machine is completely in the waiting mode (the machine is wait- ing for a P .C.B. to be loaded from the input machine). OUTPUT W AIT Sho…

0305-001 Tg0860-PM-MM
Second Page
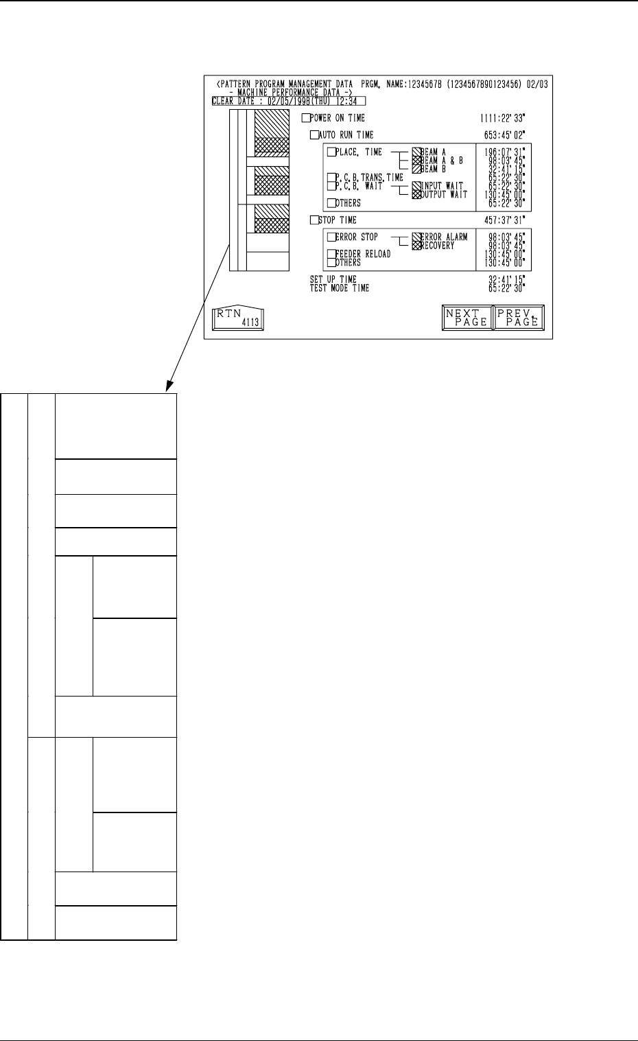
POWER ON TIME
Shown is the time when the control power of the machine
is ON.
AUTO RUN TIME
Shown is the time when the machine is running automati-
cally.
When a pattern program is set as the current one several
times, the sum total is computed.
PLACE. TIME
The sum total of placement time is computed.
The placement time of product P.C.B. is summed for
each of Beam A and B.
Placement time of one P.C.B.
The time required from the start of 1st point place-
ment to the last is summed.
Beam A
The sum total of time when only Beam A executes
placement
Beam A & B
The sum total of time when both Beam A and B ex-
ecute placement
Beam B
The sum total of time when only Beam B executes
placement.
Ref.: If a pattern program uses both beams, an im-
portant point of operation is how you can op-
erate Beam A and B together. The higher the
sum total ratio of “Beam A & B” is, the move
efficient the pattern program is.
P.C.B. TRANS. TIME
Indicates the operation time of the transfer motors
[EL conveyor (option), L conveyor, R conveyor, P
conveyor and ER conveyor (option)]
Beam A
(Blue, Meshed)
PLACEMENT
TIME
Beam A/B
(Blue, Meshed)
Beam B
(Blue, Meshed)
P.C.B. TRANS. TIME
(Light Green)
INPUT WAIT
(Blue, Meshed)
(Background:
Yellow)
P.C.B. WAIT TIME
(Yellow)
OUTPUT WAIT
(Blue, Meshed)
(Background:
Yellow)
AUTO RUN TIME (Green)
OTHERS
(Automatic Operation)
(Light Red)
ERROR
ALARM
(Blue, Meshed)
(Background:
Red)
ERROR STOP
(
Red)
RECOVERY
(Blue, Meshed)
(Background:
Red)
FEEDER RELOAD
(Dark Gray)
POWER ON TIME (Sky Blue)
STOP TIME (Magenta)
OTHERS
(Light Red)
3-10
Fig. 4C11
Each time allocated at
power ON is classified
by colors and charted
by columns.
(Data is updated every
5 seconds.)
3.1 PATTERN PROGRAM MANAGEMENT DATA Display
Fig. 4C12

0305-001 Tg0860-PM-MM
P.C.B. WAIT
INPUT WAIT
Shown is the time measured when the machine is
completely in the waiting mode (the machine is wait-
ing for a P.C.B. to be loaded from the input machine).
OUTPUT WAIT
Shown is the time measured when the machine is
completely in the waiting mode (the machine is wait-
ing for a P.C.B. to be unloaded to the output ma-
chine).
OTHERS (Automatic Operation)
Show is the time required for bad mark detection
(option), P.C.B. transfer, pick-up actions before the
first component placement, etc.
STOP TIME
Shown is the period of time during which component place-
ment operation is interrupted for component replenishment,
etc.
ERROR STOP
ERROR ALARM
Shown is the period of time during which an alarm
(light tower ON) is issued.
RECOVERY
Shown is the time between error cancellation and re-
start of machine operation.
FEEDER RELOAD
Shown is the period of time during which components
are supplied.
OTHERS (STOP)
Shown is the period of time during which the machine
performs the set-up, program change, idling operations,
etc.
SET UP TIME
Shown is the period of time during which the [OPERA-
TION/SET UP] switch is set to the “SET UP” side.
TEST MODE TIME
Shown is the period of time during which test run is per-
formed according to the test mode parameters.
3-11
3.1 PATTERN PROGRAM MANAGEMENT DATA Display

0305-001 Tg0860-PM-MM
Third Page
TOTAL HANDLING ERR./TOTAL COMPONENTS
Shown are the total number of pick-up errors, the total num-
ber of components to be picked up, and the percentage of
picked components per total number of pick-up errors.
COMP. MISSING (% OF TOTAL HANDLING ERR)
Shown are the number of component missing errors
detected by the vacuum sensor and the percentage of
component missing errors per total number of pick-
up errors.
COMP. MISSING (% OF TOTAL HANDLING ERR)
Shown are the number of component missing errors
detected in the recognition process and the percent-
age of component missing errors per total number of
pick-up errors.
VAC. SNSR. ERR. (% OF TOTAL HANDLING ERR)
Shown are the number of component pick-up errors
detected by the vacuum sensor (errors not detected
through the component recognition) and the percent-
age of the component pick-up errors per total number
of pick-up errors.
COMP. RECOG. (% OF TOTAL HANDLING ERR)
Shown are the number of errors detected in the rec-
ognition process and the percentage of errors per to-
tal number of pick-up errors.
Each parameter allocated to the
total handling error area is classi-
fied by colors and charted by col-
umns.
Data is updated every 5 seconds.
COMP. MISSING
(Sensor) (Sky Blue)
COMP. MISSING
(Recognition)
(Yellow)
VAC. SNSR. ERR.
(Green)
TOTAL HANDLING ERR.
(Magenta)
COMP. RECOG.
(Dark Gray)
3.1 PATTERN PROGRAM MANAGEMENT DATA Display
Fig. 4C13
3-12
Fig. 4C14