NPM-D电路 - 第118页
在线预览 NPM-D电路 PDF 文档。

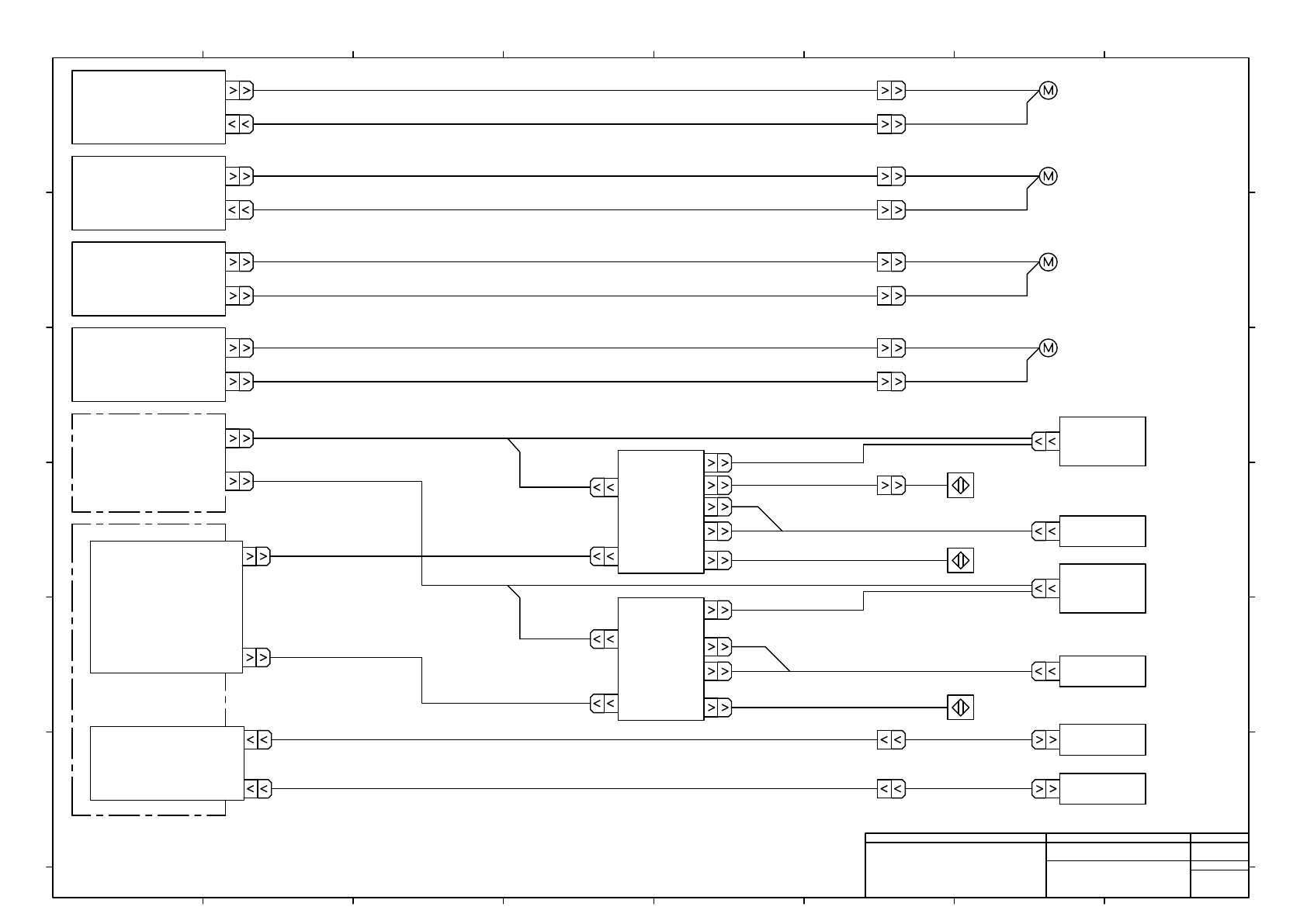
2.
LOAD WIRING DIAGRAM
負荷配線図
2-4 XY-AXIS
XY 軸
EJM6DB-10-204-00

FX-Axis Motor
-K501
Driver
LED Lighting #1
-A11
-K502
-K503
-K504
FX-Axis
Linear Motor
-M501
-M502
-M503
-M504
(Front)
Head1
LED Lighting #2
-A12
(Rear)
Head2
Area Camera
(Front)
(Rear)
Area Camera
LED
-K349
Controller #1
LED
-K350
Controller #2
CPU Box
-A01
Power Unit 1
-A02
NCIO Board
-K302
PNFCAC
Capture
-K303
Board
-E001
-E002
-B3001
PPRCAH
Area Camera
Area Camera
Panasonic Factory Solutions Co.,Ltd. パナソニック ファクトリーソリューションズ株式会社
Name
Drawing No.
Loc. No.
F4K1020-05A
1
2 3 4 5 6 7 8
A
B
C
D
E
F
1 2 3 4 5 6 7 8
A
B
C
D
E
F
Page. No.
XY UNIT : NPM-D3
(Block Diagram)
N610157814+002AA
P002
-B1A04
Y-Axis Interference
Detection
-B3002
-B1G00,-B1G00T
Height Sensor
Height Sensor
-B1G00,-B1G00T
FY-Axis Motor
Driver
RX-Axis Motor
Driver
RY-Axis Motor
Driver
FY-Axis
Linear Motor
RX-Axis
Linear Motor
RY-Axis
Linear Motor