NPM-D电路 - 第129页
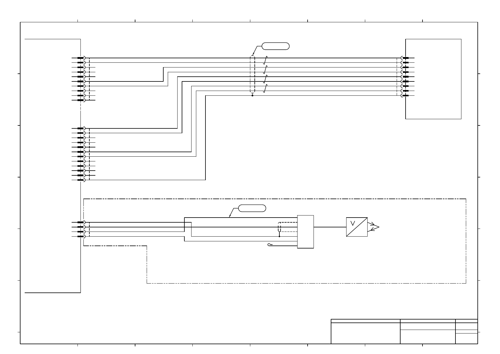
LED Lighting #2 Area Camera -E002 -K350 PPE0AA #2 LED controller #2 CN1 CN5 CN3 CN4 CH3_A CH3_K 5V GND CH3_TEMP CH4_A CH4_K 5V GND CH4_TEMP F.G F.G CH1_A CH1_K 5V 1 6 2 GND CH1_TEMP CH2_A 7 3 4 CH2_K 5V GND 8 9 5 CH2_TEM…

-K350
PPE0AA #2
-A02
Power Unit 1
HEAD2PW
FG1K350
YE
OG
RD
BN
GY
VT
BU
GN
WH
-A12
CN1
Head 2
LED
Controller #2
CN1
CN2 CN10
-A01
CPU Box
-K302
PNFCAC
NCIO Board
FG2K350 FGA12
I/O2
BK
R1.25-4
JST
R2-4
JST
R2-3.5
JST
LB
VT
GY
PK
BK
GN
BU
YE
RD
BN
WH
OG
FG2K302
R1.25-4
JST
N610157830AC
G24
G24
1
2
G24
3
G24
4
P24
P24
5
6
P24
7
P24
8
9
TXD+
TXD-
RXD+
1
4
2
RXD-
EMG
GND
5
3
6
N.C
I/O 1
I/O 2
1
2
3
RXD+
RXD-
TXD+
5
13
6
TXD-
EMG
ILK 1
14
15
8
ILK 2
GND
16
7
+24V
24G
+24V
1
9
2
+24V
24G
24G
3
10
11
IN01
GND
4
12
TXD+
TXD-
RXD+
1
5
2
RXD-
EMG
GND
6
3
4
ILK1
ILK2
7
8
GND
GND
1
8
GND
9
GND
16
+24V IN
+24V IN
2
7
+24V IN
10
+24V IN
15
RXD+
RXD-
TXD+
11
12
3
TXD-
EMG
GND
4
6
13
ILK1
ILK2
5
14
RMFEV-P(2517) AWG25/4P+AWG30/4C
AMP
HEAD2PWA02
177903-1
9
8
7
6
5
4
3
2
1
MOLEX
CN10K302
43025-0600
6
3
5
2
4
1
JST
IO2 (K302)
PAP-03V-S
3
2
1
MOLEX
CN2K350
43025-0800
8
7
4
3
6
2
5
1
MOLEX
CN1K350
43025-1600
7
16
8
15
14
6
13
5
12
4
11
10
3
2
9
1
JAE
CN1A12
DM1R016PA1
14
5
13
6
4
3
12
11
15
10
7
2
16
9
8
1
BU
UL#24 80/300-0.2mm2
BU
UL#24 80/300-0.2mm2
2464C(BPF)VSVP AWG#24×4P-B
BK/WH
BK
RD/WH
RD
GN/WH
GN
YE/WH
YE
RMFEV-A(2517) AWG25-10C
Note1) Connector pin arrangement is not sequential.
Note1)
Note1) Note1)
Note1)
1
Panasonic Factory Solutions Co.,Ltd. パナソニック ファクトリーソリューションズ株式会社
Name
Drawing No.
Loc. No.
F4K1020-05A
1
2 3 4 5 6 7 8
A
B
C
D
E
F
1 2 3 4 5 6 7 8
A
B
C
D
E
F
Page. No.
XY UNIT : NPM-D3
(Head 2 Wiring)
N610157814+011AC
P011
2464-1061/ⅡA-SBX(PF) LF 4P×24AWG
2
2

LED Lighting #2
Area Camera
-E002 -K350
PPE0AA #2
LED controller #2
CN1
CN5
CN3
CN4
CH3_A
CH3_K
5V
GND
CH3_TEMP
CH4_A
CH4_K
5V
GND
CH4_TEMP
F.G
F.G
CH1_A
CH1_K
5V
1
6
2
GND
CH1_TEMP
CH2_A
7
3
4
CH2_K
5V
GND
8
9
5
CH2_TEMP
10
GND
SENSE
24V
1
2
3
OUT
4
CH1_A
CH1_K
CH2_A
1
5
4
CH2_K
CH3_A
CH3_K
8
3
7
CH4_A
CH4_K
F.G
2
6
9
1
7
2
8
3
4
9
10
5
11
6
12
MOLEX
CN3K350
43025-1000
1
6
2
7
3
4
8
9
5
10
MOLEX
CN4K350
43025-1200
1
7
2
8
3
4
9
10
5
11
6
12
MOLEX
CN5
43025-0400
4
3
2
1
MOLEX
CN1E002
43645-0900
9
6
2
7
3
8
4
5
1
Height Sensor
(Option)
N610112848** : Height Sensor:NPM-D
LASER
SENSOR
-B1G00T
IA-030SO(50206)
KEYENCE
24 V
OUT
0V
IN1
IN2
-B1G00
IA-1000SO(50205)
BN
BK
BU
PK
VT
KEYENCE
2464C(BPF)VSVP AWG#24×4P-B
BK/WH
BK
RD/WH
RD
GN/WH
GN
YE/WH
YE
N610157816AC
N610125990AA
Note1) Connector pin arrangement is not sequential.
Note1)
Note1)
Note1)
1
Panasonic Factory Solutions Co.,Ltd. パナソニック ファクトリーソリューションズ株式会社
Name
Drawing No.
Loc. No.
F4K1020-05A
1
2 3 4 5 6 7 8
A
B
C
D
E
F
1 2 3 4 5 6 7 8
A
B
C
D
E
F
Page. No.
XY UNIT : NPM-D3
(Led Lighting 2 Wiring)
N610157814+012AC
P012
2464-1061/ⅡA-SBX(PF) LF 4P×24AWG
2
2

WH
WH
RD/GN
OG
BN
RD
OG/GR
OG/WH
OG/RD
OG/BK
RD/BK
BN/GR
RD/RD
BN/WH
BN/RD
BN/BK
RD/WH
WH
BN
BN
WH
BN
YE
GN
WH
BN
RD
GN
GN
WH
BU
BN
YE
GN
BN
LB
FGC-8-M4
Kitagawa Industries
N510067028AA
N510041988AA
2
3
16
4
17
26
13
6
19
5
18
7
20
8
21
9
22
10
23
11
24
12
HONDA
CN5K303
HDR-E26MSG1+
25
14
1
HDR-E26LPK+
15
2
3
16
4
17
26
13
6
19
5
18
7
20
8
21
9
22
10
23
11
24
12
HONDA
1B3002P
HDR-E26MG1+
25
14
1
HDR-E26LPJ+
15
1
14
25
HONDA
1B3002R
HDR-E26FSG1+
12
24
11
23
10
22
9
21
8
20
7
18
5
19
6
13
26
17
4
16
3
2
HDR-E26LPK+
15
1
14
2
HONDA
B3002
HDR-E26MG1+
15
3
16
4
17
5
18
6
19
7
20
9
22
8
21
13
26
10
23
11
24
25
HDR-E26ALPA+
12
CAML-A1-0360
J14J100588-00
SEIWA
E04SR150718
CN5
Capture board
14
25
12
24
11
23
10
22
9
21
8
20
7
18
5
19
6
13
1
26
17
4
16
3
15
2
GND
X0-
X0+
X1-
X1+
X2-
X2+
XCLK-
XCLK+
X3-
X3+
SERTC+
SERTC-
CC1-
CC1+
SERTFG-
SERTFG+
GND
GND/12V
GND/12V
CC2+
CC2-
CC3-
CC3+
CC4+
CC4-
-K303
PPRCAH
-A01
CPU BOX
-B3002
Area camera
14
2
15
3
16
4
17
5
18
6
19
7
20
9
22
8
21
13
1
26
10
23
11
24
12
25
GND
X0-
X0+
X1-
X1+
X2-
X2+
XCLK-
XCLK+
X3-
X3+
SERTC+
SERTC-
CC1-
CC+
SERTFG-
SERTFG+
GND
GND/12V
GND/12V
NC
NC
NC
NC
NC
NC
(Rear)
Note1) Connector pin arrangement is not sequential.
Note1) Note1) Note1)
J14J100605-00
1
Panasonic Factory Solutions Co.,Ltd. パナソニック ファクトリーソリューションズ株式会社
Name
Drawing No.
Loc. No.
F4K1020-05A
1
2 3 4 5 6 7 8
A
B
C
D
E
F
1 2 3 4 5 6 7 8
A
B
C
D
E
F
Page. No.
XY UNIT : NPM-D3
(Area Camera 2 Wiring)
N610157814+013AB
P013