NPM-D电路 - 第174页
-K301 PMC0AF GND +24V GND +24V GND +24V GND +24V GND +24V CN17 6 1 7 2 8 3 9 4 10 5 RXD+ RXD- TXD+ TXD- EMG ILK1 ILK2 GND 1 5 2 6 3 4 8 7 CN18 TDK ZCAT2436-1330A 1 6 1 7 MOLEX CN17K301 43025-1000 2 8 3 9 4 10 5 1 5 2 MOL…

θ-axis
Motor 1
HEAD
CONTROLLER
24V
CN1
CN18
CN17
PMC0AF
CN3
CN1
CN11
CN15
-K301
24V
θ-axis
Motor 2
24V
CN33
CN38
PMC0AD
CN1
-K302
No use
CN13
CN2
CN14
CN3
CN15
CN4
CN16
CN5
CN17
CN6
CN18
CN7
CN19
CN8
CN20
CN21
CN10
CN11
CN23
CN12
CN24
CN26
CN25
24V
No use
CN41
No use
CN27
CN28
-G1002
CPU Cooling FAN
CN40
CN39
CN32
CN31
CN37
CN36
CN34
CN35
CN30
CN29
24V
SENSOR
Vacuum Valve
1~ 6
24V
SENSOR
24V
Vacuum Valve
7~12
Flow Sensor
1~ 3
24V
Flow Sensor
4~ 6
24V
Flow Sensor
7~ 9
24V
Flow Sensor
10~12
24V
VALVE
Blow Valve1~ 6
24V
Blow Valve7~12
VALVE
-G1001
Z-axis Cooling FAN
Z1-axis Motor
5V
Z1-axis Linear Encorder
-M403
CN9
CN22
E
Z2-axis Motor
5V
Z2-axis Linear Encorder
-M404
E
Z3-axis Motor
5V
Z3-axis Linear Encorder
-M405
E
Z4-axis Motor
5V
Z4-axis Linear Encorder
-M406
E
Z5-axis Motor
5V
Z5-axis Linear Encorder
-M407
E
Z6-axis Motor
5V
Z6-axis Linear Encorder
-M408
E
Z7-axis Motor
5V
Z7-axis Linear Encorder
-M409
E
Z8-axis Motor
5V
Z8-axis Linear Encorder
-M410
E
Z9-axis Motor
5V
Z9-axis Linear Encorder
-M411
E
Z10-axis Motor
5V
Z10-axis Linear Encorder
-M412
E
Z11-axis Motor
5V
Z11-axis Linear Encorder
-M413
E
Z12-axis Motor
5V
Z12-axis Linear Encorder
-M414
E
-M401
-M402
SENSOR
SENSOR
VALVE
VALVE
-R3001
~-R3006
-R3007
~-R3012
-B1001
~-B1003
-B1004
~-B1006
-B1007
~-B1009
-B1010
~-B1012
-R3013
~-R3018
-R3019
~-R3024
1
1
1
1 2
2
2
2
2
2
2
2
Panasonic Factory Solutions Co.,Ltd. パナソニック ファクトリーソリューションズ株式会社
Name
Drawing No.
Loc. No.
F4K1020-05A
1
2 3 4 5 6 7 8
A
B
C
D
E
F
1 2 3 4 5 6 7 8
A
B
C
D
E
F
Page. No.
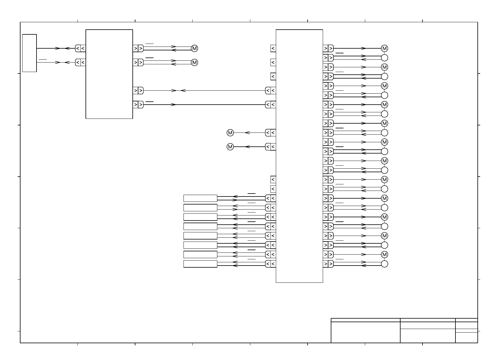
NPM_12_NOZZLE HEAD
(BLOCK DIAGRAM)
N610064318+002AC
P002

-K301
PMC0AF
GND
+24V
GND
+24V
GND
+24V
GND
+24V
GND
+24V
CN17
6
1
7
2
8
3
9
4
10
5
RXD+
RXD-
TXD+
TXD-
EMG
ILK1
ILK2
GND
1
5
2
6
3
4
8
7
CN18
TDK
ZCAT2436-1330A
1
6
1
7
MOLEX
CN17K301
43025-1000
2
8
3
9
4
10
5
1
5
2
MOLEX
CN18K301
43025-0800
6
3
4
8
7
RD
RD/WH
BK
BK/WH
GN
GN/WH
YE
YE/WH
BN
BN/WH
BU
BU/WH
GY
GY/WH
OG
OG/WH
VT
VT/WH
LG
LG/WH
U-TKVVBS 10P-AWG24
R1.25-4
JAPAN SOLDERLESS TER
FG
R1.25-3
JAPAN SOLDERLESS TER
13
14
5
6
4
3
12
11
15
16
10
9
7
JAE
CN1
DM1P016SA1
8
2
1
N610064320AD
2 2
Panasonic Factory Solutions Co.,Ltd. パナソニック ファクトリーソリューションズ株式会社
Name
Drawing No.
Loc. No.
F4K1020-05A
1
2 3 4 5 6 7 8
A
B
C
D
E
F
1 2 3 4 5 6 7 8
A
B
C
D
E
F
Page. No.
NPM_12_NOZZLE HEAD
(PMFC0AF CONNECTING)
N610064318+003AD
P003
2 3
2464-1061/ⅡA-SBX(PF) LF 10P×24AWG
3 2

-K301
PMC0AF
CN11
1
2
3
4
TX-
CN15
1
4
3
6
-K302
PMC0AD
5
6
7
8
TX+
RX-
RX+
EMG
ILKF
ILKR
GND
GND
+24V
2
5
GND
+24V
GND
+24V
CN26
1
2
3
4
RX-
CN25
1
4
3
6
5
6
7
8
RX+
TX-
TX+
EMG
GND
+24V
2
5
GND
+24V
GND
+24V
ILKF
ILKR
GND
1
4
2
5
3
6
PAP-06V-S
CN25
JST
PAP-08V-S
CN26
JST
2
1
4
3
6
5
8
7
PAP-08V-S
CN11K301
JST
2
1
4
3
6
5
8
7
PAP-06V-S
CN15K301
JST
0
4
1
5
2
6
3
GY
OG
GY/WH
BU/WH
BU
BN/WH
BN
YE/WH
YE
GN/WH
GN
RD/WH
RD
BK/WH
BK
N610069715AB
U-TKVV 8P-AWG22
1
OG/WH (0.3mm2-8P)
2
Panasonic Factory Solutions Co.,Ltd. パナソニック ファクトリーソリューションズ株式会社
Name
Drawing No.
Loc. No.
F4K1020-05A
1
2 3 4 5 6 7 8
A
B
C
D
E
F
1 2 3 4 5 6 7 8
A
B
C
D
E
F
Page. No.
NPM_12_NOZZLE HEAD
(Flow Sensor connecting)
N610064318+004AC
P004
U-TKVV AWG22-8P
2