NPM-D电路 - 第242页
-X001 -V01 NAC-10-472 3 4 1 2 COSEL -F101 NF50-SWU 2P 5A (5A) 1 2 3 4 MITSUBISHI ELECTRIC 1aF101 FK2-5 JST 3aF101 BK BK (1.0mm2-3C) 1 W B2 B1 A2 A1 55887-0474 A1/TRAY.P MOLEX GN/YE s BK BK GN/YE A1 A2 B1 B2 51300-0414 PC…

-A01
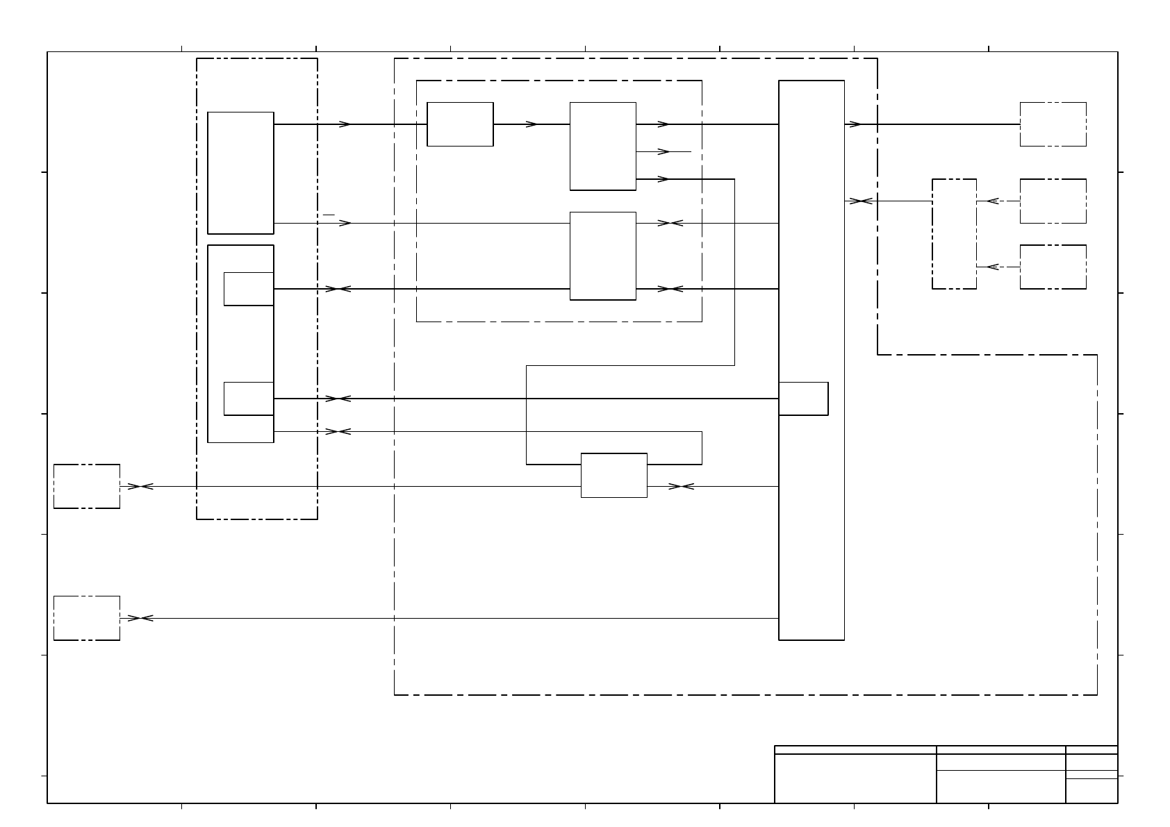
NPM
Main Body
POWER
UNIT
CPU BOX
Capture
Board
NCIO
Board
1~ 200 V
PC
Camera
I/F Board
Repair D/B
Server
LAN1
Circuit
Breaker
Noise
Filter
-V01 -F101
1~ 200 V 1~ 200 V
Camera Link
RS422
-K301
Ethernet
Key
Board
-S401
Mouse
-S402
Head
Relay
-K303
Board
24 V
(prepared by customer)
Power IF Box
DIO
Communication
ACIN
-K902
USB
HUB
LCD
-A03
VGA
HUB
-K901
Ethernet
LAN2
Ethernet
LAN1
USB1
Ethernet
RS232C
COM1
LNB
Station
Ethernet
Inspection Box
1~ 200 V
1~ 200 V
LPT1
-A02
(prepared by customer)
(prepared by customer)
(prepared by customer)
(prepared by customer)
Panasonic Factory Solutions Co.,Ltd. パナソニック ファクトリーソリューションズ株式会社
Name
Drawing No.
Loc. No.
F4K1020-05A
1
2 3 4 5 6 7 8
A
B
C
D
E
F
1 2 3 4 5 6 7 8
A
B
C
D
E
F
Page. No.
Wiring for Inspection Box:NPM
(BLOCK diagram)
N610090439+002AA
P002

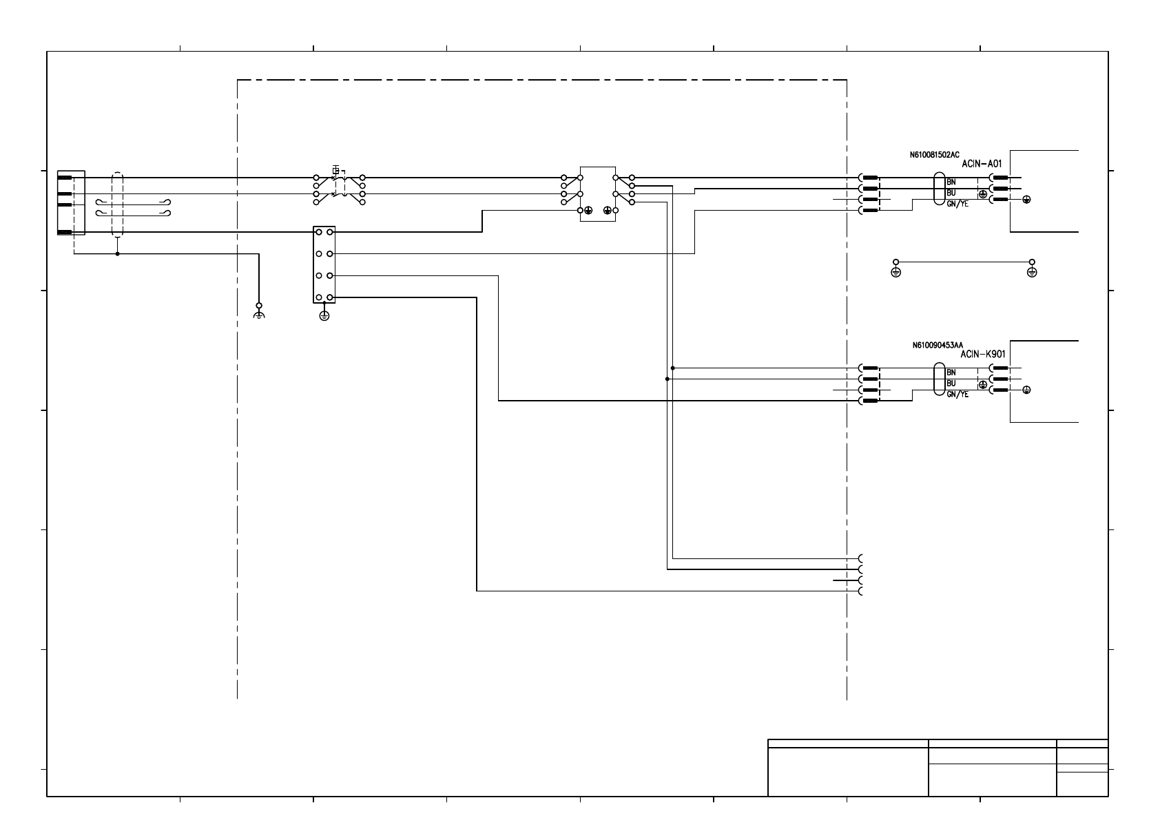
-X001
-V01
NAC-10-472
3
4
1
2
COSEL
-F101
NF50-SWU 2P 5A
(5A)
1 2
3 4
MITSUBISHI ELECTRIC
1aF101
FK2-5
JST
3aF101
BK
BK
(1.0mm2-3C)
1
W
B2
B1
A2
A1
55887-0474
A1/TRAY.P
MOLEX
GN/YE
s
BK
BK
GN/YE
A1
A2
B1
B2
51300-0414
PCPW-R
MOLEX
Power IF Box:N610090134AC
L
N
PC
ACIN
-A01
FC-E25B/HY2CG1
NEC
(1.0mm2-3C)
1
W
L
N
HUB
ACIN
-K901
DGS-1016D
D-Link
3bV01
FK5.5-S4
4bV01
FK2-4
JST
BK
BK
GN/YE
A1
A2
B1
B2
51300-0414
HUBPW-R
MOLEX
YE
GN
BK
WH
RD
BK
BK
GN/YE
A1
A2
B1
B2
51300-0414
PRNPW-R
MOLEX
s
55887-0474
PCPW-P
MOLEX
A1
A2
B1
B2
s
55887-0474
HUBPW-P
MOLEX
A1
A2
B1
B2
FG
FK1.25-4
JST
FK2-4
JST
1aV01
FK2-4
JST
2aF101
FK2-5
JST
4aF101
3aV01
FK1.25-4
JST
4aV01 2aV01
FK2-4
JST
FK1.25-4
JST
FK1.25-4
JST
FK1.25-4
JST
FK1.25-4
JST
FK1.25-4
JST
GN/YE
N610095605AB
1
2
NICHIFU
TMEE2-5
NICHIFU
TMEE2-5
3
3
NICHIFU
TMEE2-4
3
NICHIFU
TMEE5.5-4N
3
TMEE1.25-4
NICHIFU
TMEE2-4
3
NICHIFU
TMEE2-4
NICHIFU
TMEE1.25-4
NICHIFU
TMEE1.25-4
NICHIFU
TMEE1.25-4
3
3
NICHIFU
TMEE1.25-4
3
3
3
NICHIFU
TMEE2-4
3
NICHIFU
TMEE1.25-4
3
NICHIFU
TMEE1.25-4
3
3
3
Panasonic Smart Factory Solutions Co.,Ltd. パナソニック スマートファクトリーソリューションズ株式会社
Name
Drawing No.
Loc. No.
F4K1020-05A
1
2 3 4 5 6 7 8
A
B
C
D
E
F
1 2 3 4 5 6 7 8
A
B
C
D
E
F
Page. No.
Wiring for Inspection Box:NPM
(AC wiring)
N610090439+003AD
P003

P24
P24
G24
G24
RXD+
RXD-
TXD+
TXD-
GND
Power IF Box
:N610090134AC
G24
G24
Inspection Box
F.G
1
7
2
8
3
9
5557-12R-210
RS422-R
MOLEX
5
11
4
10
6
55836-1271
1CART-P
MOLEX
A1
A2
A3
A4
B1
B2
B3
B4
C1
C2
C3
C4
S
S
S
12
RD/WH (0.5mm2-2P)
BK
BK/WH
RD
U-TKVV 2P-AWG20
RS422-P
1
7
2
8
3
9
5
11
4
10
6
12
YE/WH (0.2mm2-4P)
YE
GN/WH
GN
RD/WH
RD
BK/WH
BK
2464C(BPF)VSVP AWG#24×4P-B
1
For
Safety cover
N610100820AB
N610100820AB
2
2464-1061/ⅡA(PF) LF 2P×20AWG
2
2
U-TKVVBS AWG24-4P
2
Panasonic Factory Solutions Co.,Ltd. パナソニック ファクトリーソリューションズ株式会社
Name
Drawing No.
Loc. No.
F4K1020-05A
1
2 3 4 5 6 7 8
A
B
C
D
E
F
1 2 3 4 5 6 7 8
A
B
C
D
E
F
Page. No.
Wiring for Inspection Box:NPM
(Communication wiring 1)
N610090439+004AC
P004