NPM-D电路 - 第246页
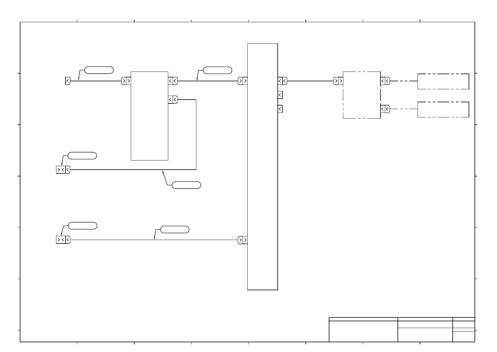
Nihon Electric Wire & Cable STPC26-5E(LB)-S100C -A01 FC-E25/HY2CG1 NEC USB1 MOUSE PC Key board Mouse Nihon Electric Wire & Cable STPC26-5E(W)-S114C for LAN(D/B) -S401 -S402 LAN1 KEYBOARD USB HUB USB cable LAN2 -K…

-K301
PPR0AE-A
-A01
FC-E25/HY2CG1
NEC
HDR-E26MG+
CN1K301
HONDA
CN1
BN
BN
WH
BN
YE
GN
WH
BN
RD
GN
GN
WH
BU
BN
YE
GN
BN
1
14
25
12
24
11
23
10
22
9
21
8
20
7
18
5
19
6
13
26
17
4
16
3
15
2
GND/12V
GND
X0-
X0+
X1-
X1+
X2-
X2+
XCLK-
XCLK+
X3-
X3+
SERTC+
SERTC-
CC1-
CC1+
SERTFG-
SERTFG+
GND
GND/12V
CC2+
CC2-
CC3-
CC3+
CC4+
CC4-
LB
22
10
23
24
25
17
26
18
3
16
4
2
15
1
11
9
8
19
13
6
5
7
20
12
14
21
HDR-E26LPH
5
17
4
16
3
15
2
14
1
HDR-E26MG+
CAMERA-EX
HONDA
19
6
18
10
26
13
21
8
22
9
20
7
24
11
23
25
12
HDR-E26LPJ+
For
Camera I/F
Board
in Main Body
VGA
1
6
2
7
3
8
4
5
9
13
10
14
11
12
15
GRED
AGND(R)
GREEN
AGND(G)
GBLUE
AGND(B)
N.C
DGND
VP50
GHSYNC+10
DGND
GVSYNC+10
N.C
SDA-10
SCL-10
For
Display
TMEE1.25-3
NICHIFU
1
6
2
7
3
8
4
5
9
13
10
14
11
12
15 15
12
11
14
13
9
5
4
8
3
7
2
6
1
D-SUB15P/F
VGA-R
10
VGA-A01
FG
N510069219AA
1 2
N510049322AA
DAIDEN
CAML-E-1130
Taiyo Cabletec
HDDB15P-17EHD-015SAA-000 TAK
Panasonic Factory Solutions Co.,Ltd. パナソニック ファクトリーソリューションズ株式会社
Name
Drawing No.
Loc. No.
F4K1020-05A
1
2 3 4 5 6 7 8
A
B
C
D
E
F
1 2 3 4 5 6 7 8
A
B
C
D
E
F
Page. No.
Wiring for Inspection Box:NPM
(Camera link, VGA I/F)
N610090439+006AD
P006
3

Nihon Electric Wire & Cable
STPC26-5E(LB)-S100C
-A01
FC-E25/HY2CG1
NEC
USB1
MOUSE
PC
Key board
Mouse
Nihon Electric Wire & Cable
STPC26-5E(W)-S114C
for LAN(D/B)
-S401
-S402
LAN1
KEYBOARD
USB HUB
USB cable
LAN2
-K901
DGS-1016D
D-Link
Ethernet
HUB
NPM CNLAN1
Nihon Electric Wire & Cable
STPC26-5E(W)-S086C
for LAN(NPM)
Nihon Electric Wire & Cable
STPC26-5E(LB)-S124C
PHOENIX CONTACT
VSS-F1/LAN4/C1
(prepared by customer)
(prepared by customer)
(prepared by customer)
1 8
4
(prepared by customer)
-K902
KANEKO CORD
B841S-88GF-H001
No use
No use
for LAN(LNB)
NPM CNLAN2
ETHERNET
4
2
2
N510051861AA
MTNW000188AA
N510069218AA
MTNW000191AA
MTNW000192AA
MTNW000189AA
3
Panasonic Factory Solutions Co.,Ltd. パナソニック ファクトリーソリューションズ株式会社
Name
Drawing No.
Loc. No.
F4K1020-05A
1
2 3 4 5 6 7 8
A
B
C
D
E
F
1 2 3 4 5 6 7 8
A
B
C
D
E
F
Page. No.
Wiring for Inspection Box:NPM
(PC-Load wiring)
N610090439+007AE
P007
4
4 4
4
4
4
4

4.
LOAD WIRING DIAGRAM OPTION
負荷配線図 オプション
4-12 DISPENSER HEAD
塗布ヘッド
EJM6DB-10-412-00