NPM-D电路 - 第254页
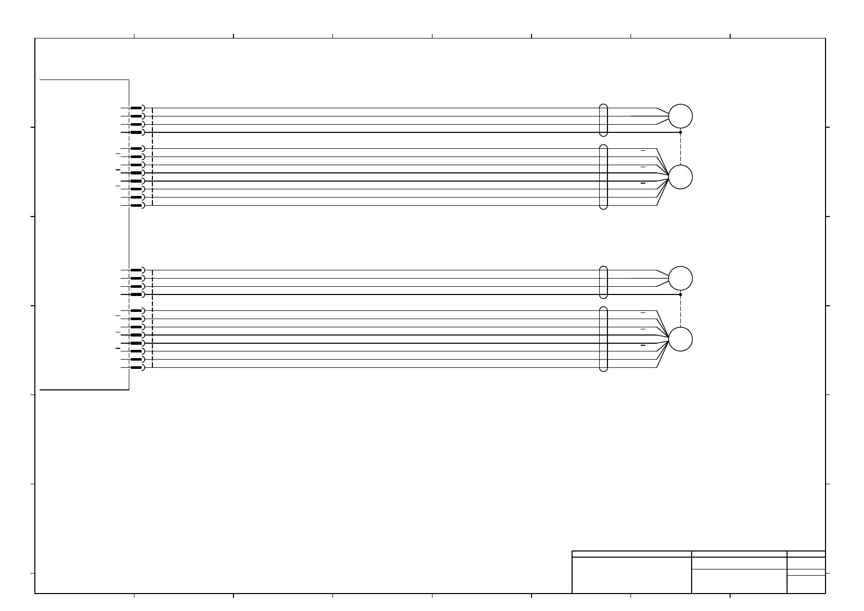
-K302 PMC0AF #2 CN4 1 8 9 2 V 4 11 5 12 U FG W A A B B 11 5 10 4 2 8 7 1 43025-1200 M401R MOLEX 3 9 12 6 6 13 10 3 Z Z VDD GND θ-Axis 1 θ軸 1 θ-Axis 2 θ軸 2 SSG SM U V W FG A A B B Z Z VDD GND -M401 RD WH BK GY BU BN GN VT…

-K302
PMC0AF #2
CN3
1
7
8
2
V
4
10
5
11
U
FG
W
A
A
B
B
11
5
10
4
2
8
7
1
43025-1200
CN3K302
MOLEX
3
9
12
6
6
12
9
3
Z
Z
VDD
GND
SC-Axis 1
SC軸 1
CN1
1
7
8
2
V
4
10
5
11
U
FG
W
A
A
B
B
11
5
10
4
2
8
7
1
43025-1200
CN1K302
MOLEX
3
9
12
6
6
12
9
3
Z
Z
VDD
GND
SC-Axis 2
SC軸 2
SSG
SM
U
V
W
FG
A
A
B
B
Z
Z
VDD
GND
-M405
RD
WH
BK
GY
BU
BN
GN
VT
WH2
YE
RD2
BK2
SSG
SM
U
V
W
FG
A
A
B
B
Z
Z
VDD
GND
-M406
RD
WH
BK
GY
BU
BN
GN
VT
WH2
YE
RD2
BK2
1
Panasonic Factory Solutions Co.,Ltd. パナソニック ファクトリーソリューションズ株式会社
Name
Drawing No.
Loc. No.
F4K1020-05A
1
2 3 4 5 6 7 8
A
B
C
D
E
F
1 2 3 4 5 6 7 8
A
B
C
D
E
F
Page. No.
NPM_DISPENSER HEAD
(SC1,SC2 Motor connecting)
N610083275+006AB
P006

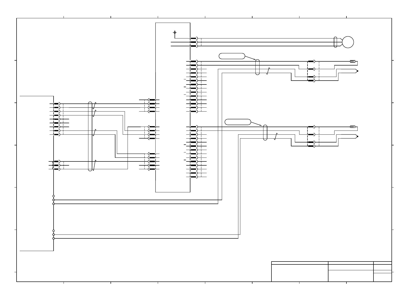
-K302
PMC0AF #2
CN4
1
8
9
2
V
4
11
5
12
U
FG
W
A
A
B
B
11
5
10
4
2
8
7
1
43025-1200
M401R
MOLEX
3
9
12
6
6
13
10
3
Z
Z
VDD
GND
θ-Axis 1
θ軸 1
θ-Axis 2
θ軸 2
SSG
SM
U
V
W
FG
A
A
B
B
Z
Z
VDD
GND
-M401
RD
WH
BK
GY
BU
BN
GN
VT
WH2
YE
RD2
BK2
SSG
SM
U
V
W
FG
A
A
B
B
Z
Z
VDD
GND
-M402
RD
WH
BK
GY
BU
BN
GN
VT
WH2
YE
RD2
BK2
-B1001T
-B1001
BN
BK
BU
θ-Axis ORG SENSOR
(Projection)
θ-Axis ORG SENSOR
(Receive)
11
5
10
4
2
8
7
1
43025-1200
M402R
MOLEX
3
9
12
6
4
3
2
1
43025-0400
B1001R
MOLEX
14
7
PV24
TORG1
CN2
1
8
9
2
V
4
11
5
12
U
FG
W
A
A
B
B
6
13
10
3
Z
Z
VDD
GND
14
7
PV24
TORG2
11
5
10
4
2
8
7
1
3
9
12
6
43020-1200
M401P
MOLEX
13
6
12
5
11
4
2
9
8
1
7
14
3
10
43025-1400
CN4K302
MOLEX
BN
RD
OG
BK
YE
VT
GY
WH
PK
LG
BN
BU
11
5
10
4
2
8
7
1
3
9
12
6
43020-1200
M402P
MOLEX
43020-0400
B1001P
MOLEX
1
2
3
4
13
6
12
5
11
4
2
9
8
1
7
14
3
10
43025-1400
CN2K302
MOLEX
0
BN
RD
OG
BK
YE
VT
GY
WH
PK
LG
BN
BU
BU
BN
WH
WH
1
1
1
Panasonic Factory Solutions Co.,Ltd. パナソニック ファクトリーソリューションズ株式会社
Name
Drawing No.
Loc. No.
F4K1020-05A
1
2 3 4 5 6 7 8
A
B
C
D
E
F
1 2 3 4 5 6 7 8
A
B
C
D
E
F
Page. No.
NPM_DISPENSER HEAD
(θ1,θ2 Motor connecting)
N610083275+007AA
P007

M
-G1001
RD
YE
BK
CN14
1
2
3
Cooling FAN 1
冷却ファン 1
PAP-03V-S
CN14
JST
2
1
3
PV24
FANALM
FANON
-K301
PMC0AF #1
CN7
1
2
3
H#1
+24 V
GND
CN9
1
2
3
+24 V
GND
502380-0400
CN7K301
MOLEX
NC
NC
4
4
CN4
1
8
9
2
V
4
11
5
12
U
FG
W
A
A
B
B
6
13
10
3
Z
Z
VDD
GND
14
7
P24
CEND1
13
6
12
5
11
4
2
9
8
1
7
14
3
10
43025-1400
CN4K301
MOLEX
CN2
1
8
9
2
V
4
11
5
12
U
FG
W
A
A
B
B
6
13
10
3
Z
Z
VDD
GND
14
7
P24
CEND2
13
6
12
5
11
4
2
9
8
1
7
14
3
10
43025-1400
CN2K301
MOLEX
-E2003
BN1
BN2
-E2002
BN1
BN2
43020-0400
E22
MOLEX
1
2
3
4 4
3
2
1
43025-0400
E22
MOLEX
2B(+)
2B(-)
L1.25-3
JST
1B(+)
1B(-)
L1.25-3
JST
-
+
-B1004
RD
BK
-
+
-B1005
RD
BK
CN22
1
2
3
RS485B(-)
RS485B(+)
4
5
9
8
7
6
5
4
3
2
1
OUT1(+)
OUT1(-)
OUT2(+)
OUT2(-)
SUB1
SUB2
SUBCOM
RS485B(+)
RS485B(-)
Heater Control Unit
1A
1B(-)
1B(+)
2A
2B(-)
2B(+)
CN3
TB-1
-E2001
E5ZN-70
OMRON
H#2
GND
43020-0400
E23
MOLEX
1
2
3
4 4
3
2
1
43025-0400
E23
MOLEX
1
2
3
GND
+24V
CN1
3
3
502380-0400
CN9K301
MOLEX
1
2
3
1
2
3
4
4
XAP-09V-1
CN3E2001
JST
7
8
9
4
5
6
1
2
3
502380-0500
CN22K301
MOLEX
1
2
3
4
5
1
2
3
XAP-03V-1
CN1E2001
JST
BK
BK/WH
RD
RD/WH
GN
GN/WH
YE
YE/WH (0.2mm2-4P)
N610083584AD
U-TKVV AWG24-4P
4
5
5
4 4
4
4
4
5 5
4 5 4 5
5
5
BK
GY
WH
RD
HMFPV 0.2/2C+(0.2/1P)
DAIDEN
BK
GY
WH
RD
HMFPV 0.2/2C+(0.2/1P)
DAIDEN
N610116170AB
N610116171AB
6
6
6
Panasonic Factory Solutions Co.,Ltd. パナソニック ファクトリーソリューションズ株式会社
Name
Drawing No.
Loc. No.
F4K1020-05A
1
2 3 4 5 6 7 8
A
B
C
D
E
F
1 2 3 4 5 6 7 8
A
B
C
D
E
F
Page. No.
NPM_DISPENSER HEAD
(HEATER WIRING)
N610083275+008AC
P008