222085 Issue 1 - Horizon APiX Appendix Manual - 第49页
TECHNICAL REFERENCE APPENDIX M37 POWER SUPPLY ENCLOSURE 3.12 Appendix to Micron Technical Manuals Chapter Issue 1 June 15 Printhead Cover Loop Component s The printhead cover loop circuit comprises the following: • The E…

TECHNICAL REFERENCE APPENDIX
M37 POWER SUPPLY ENCLOSURE
Chapter Issue 1 June 15 Appendix to Micron Technical Manuals 3.11
M37 POWER SUPPLY ENCLOSURE
Figure 3-2 M37 Power Supply Enclosure Layout - Plan View
Item Description Item Description
1 Mains Power Output Sockets 10 2 Handed Safety Relay
2 Circuit Breaker CB34 11 E Stop Relay
3 Circuit Breaker CB33 12 Contactor Con 1
4 Circuit Breaker CB32 13 Contactor Con 2
5 Terminal Block TB5 14 Contactor Con 3
6 Terminal Block TB4 15 Power Supply Unit PSU
7 Terminal Block TB3 16 Internal Vacuum Pump Mains Filter
8 Terminal Block TB2 17 PSU Monitor Board
9 Terminal Block TB1 18 Power Distribution PCB
1
2
3
4
5
678
910
11
12
1817
16
15
1314

TECHNICAL REFERENCE APPENDIX
M37 POWER SUPPLY ENCLOSURE
3.12 Appendix to Micron Technical Manuals Chapter Issue 1 June 15
Printhead Cover
Loop Components
The printhead cover loop circuit comprises the following:
• The E Stop Relay
• The Two-Handed Relay
• System Switch
• Front Cover Interlock Switch
• Rear Cover Interlock Blanking Plug
• Printhead Cover Loop Circuit
• E Stop Blanking Plug (in 2 positions)
• Jog Buttons
Figure 3-3 Simplified Printhead Cover Loop Circuit
CON 1 CON 2 CON 3 Sys. Switch
AUX AUX AUX
E Stop
Relay
0V
E Stop Blanking Plug
E Stop Loop Supply
(Software E Stop)
Contactors
1, 2 & 3
Supplies 24V SW and 42V dc to the motors
Front Cover Interlock
CB1
3.15A
24V US
2 Handed
Relay
0V
Contactors
1 & 3
Jog
Buttons
Supplies 24V SW to the motors
Rear Cover Interlock/

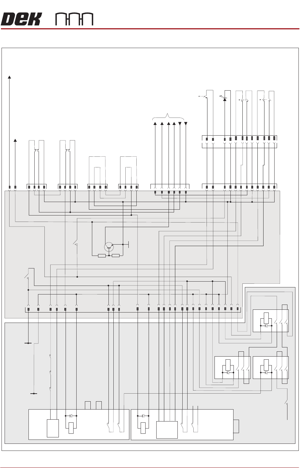
TECHNICAL REFERENCE APPENDIX
M37 POWER SUPPLY ENCLOSURE
Chapter Issue 1 June 15 Appendix to Micron Technical Manuals 3.13
Figure 3-4 Printhead Cover Loop Circuit
2 Handed
Safety Relay
PIHZ X1
RL2
A1
A2
23
24
13
14
S13
S14
S23
S24
N/C
N/C
Control
Circuit
Y1 Y2
E Stop Relay
PNOZ X2
RL1
Reset
Control
S33
S34
A1
A2
13
14
23
24
S11
S12
S21
S22
44
45
46
47
48
49
49
50
51
CB32
10A
42V dc
From PSU
M37 Power Supply Crate
M37TB01
Power Distribution PCB
CB 6
1.5A
CB 1
3.15A
Part
CON3
Part
CON2
Part
CON1
27
28
25
26
33
34
35
17
0V
15
24V US From PSU
36
37
38
40
39
41
42
43
M37PL23
M37PL22
1
2
24V SW
42V dc Servo Motor Supply
14PL08
E
System
M37PL27
1
2
System Lamp
3
4
5
6
7
8
9
10
11
12
E
Jog Left
E
Jog Right
1
2
3
4
5
6
7
8
9
10
11
12
M37PL25
1
2
5
3
M37PL24
1
2
5
3
E Stop Blanking Plug
3
4
System Power On
5
8
M37SK26
0V
M36 Machine Controller
7
E Stop Supply
Jog Left
2
3
Jog Right
6
Cover Interlock
Rear Cover Interlock/
Interlock Blanking Plug
1
2
3
4
Q1
R1
0V
R2
CON 3
1
A1
A2
2
3
5
4
6
CON 2
1
A1
A2
2
3
5
4
6
CON 1
1
A1
A2
2
3
5
4
6
Front Cover Interlock/
Interlock Blanking Plug
E Stop Blanking Plug