D-serie LEVEL II - 第82页
Energy and Compressed Air Supply Pneumatic System Pneumatic Unit S tuden t Guide Advanced Level 2 SIPLACE D Series Energy and Compressed A ir Supply EN 05/2007 5-16 5.3.3.3 Switch ON Sequence for Pneumatic Unit s 5-13: S…

Energy and Compressed Air Supply
Pneumatic Unit Pneumatic System
Student Guide Advanced Level 2 SIPLACE D Series
EN 05/2007 Energy and Compressed Air Supply
5-15
Pneumatic Unit Manometer
Supply pressure
5.3.3.2 Compressed Air Distributor Block
The pneumatic unit is used to prepare and distribute the compressed air required in the machine.. The
pressure at the compressed air connection must be at least 5.5 bar.
The following pneumatic circuits are supplied with compressed air via the distributor block:
5-12: Pneumatic unit (D1/D2)
Legend
1. Manual pressure regulator for setting the
bulkcase feeder pressure
2. Centronic flange – electronic pressure control
valve
3. Compressed air filter
4. Pressure shutoff taps for gantry(ies)
5. Fixtures for pneumatic unit
6. Manometer – bulkcase feeder
7. Manometer – regulated pressure
Manometer /
Pos. No.
Target pressure Description
(6) 2.5 bar (+/- 0.5 bar)
(manually set)
For bulkcase, nozzle changerC&P6/12
(7) 5.1 (+/0.1 bar)
(electronically regulated)
For cutters, conveyor, changeover tables
For gantries (vacuum for C&P head and TWIN Head)
D4 D3 D2 D1
Gantries Vacuum
generation Placement
heads
5.1 +/-0.1 bar 5.1 +/-0.1 bar 5.1 +/-0.1 bar 5.1 +/-0.1 bar
Conveyor System 5.1 +/-0.1 bar 5.1 +/-0.1 bar 5.1 +/-0.1 bar 5.1 +/-0.1 bar
tape cutter 5.1 +/-0.1 bar 5.1 +/-0.1 bar 5.1 +/-0.1 bar 5.1 +/-0.1 bar
Nozzle Changer 5.1 +/-0.1 bar 5.1 +/-0.1 bar 2.5 +/-0.1 bar 2.5 +/-0.1 bar
Feed-in units 5.1 +/-0.1 bar 5.1 +/-0.1 bar 5.1 +/-0.1 bar 5.1 +/-0.1 bar
Bulkcase feeder Manually set 2.5
bar
Manually set 2.5
bar
Manually set 2.5
bar
Manually set 2.5
bar
Overview of compressed air supply

Energy and Compressed Air Supply
Pneumatic System Pneumatic Unit
Student Guide Advanced Level 2 SIPLACE D Series
Energy and Compressed Air Supply EN 05/2007
5-16
5.3.3.3 Switch ON Sequence for Pneumatic Units
5-13: Switch ON sequence for pneumatic units (example: D4)
The time for deactivation of the proportionate valve can be changed in the station software.
Settings
configure compressed air deactivation
switch off after 1-60 minutes
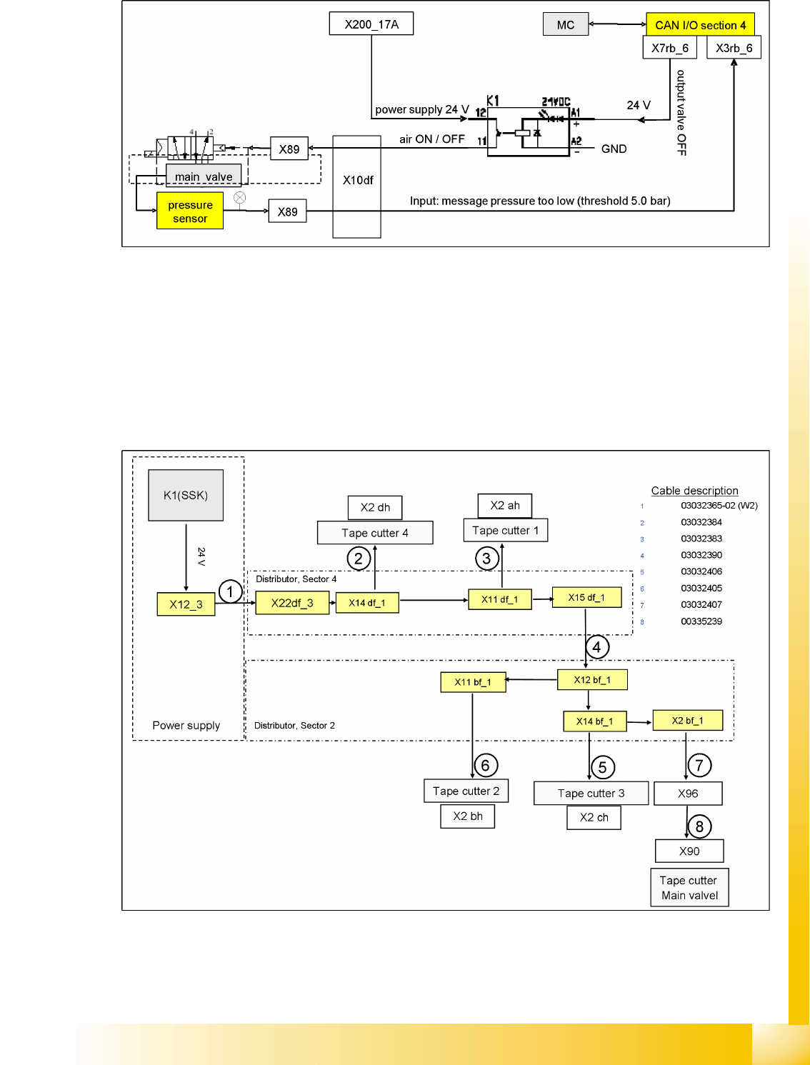
5.3.3.4 Main Valve X89 for Regulation of Compressed Air
After switching on the machine via the main switch, the valve is opened and compressed air flows into
the system. Opening covers, for example, has no effect on the air supply. However, if the 24 V voltage
supply fails or if the machine is switched off, the valve will close and the machine components will no
longer be supplied with compressed air. The valve is regulated via a pressure sensor. If the pressure
falls below 5.0 bar, the CAN bus will issue a signal.
NOTE:
The proportional valve X89 is enabled as soon as the machine is switched on. After performing
the reference run, the proportionate valve X89 can be switched off via the software (2 minutes
as a default).
NOTE:
This main pressure regulator can be damaged if the machine is turned on without compressed
air supplied. Therefore if the compressed air supply fails, turn of the machine.

Energy and Compressed Air Supply
Pneumatic Unit Pneumatic System
Student Guide Advanced Level 2 SIPLACE D Series
EN 05/2007 Energy and Compressed Air Supply
5-17
5.3.3.5 Monitoring the Compressed Air
When switching the machine on at the main switch, air is supplied to all placement heads.
After completing the reference run, the supply of compressed air can be switched off by the software
(after a standard period of 2 minutes) via relay K1 in sector 2. Compressed air will cease to flow through
the placement head vacuum system.
The compressed air is regulated via the proportional valve X89 to 5.0 +0.1 bar at the placement head.
Included within this regulator block is a pressure sensor which monitors the outgoing air pressure. If the
pressure falls below 5.0 bar, the CAN bus will issue a signal.
5.3.3.6 Safety Valve X90
5-14: Safety valve tape cutter
Safety valve for controlling the compressed air for transport and tape cutter. Air supply for transport and
tape cutter is only present, after the start button is pressed and all safety requirements are fulfilled (safety
loop closed).