KE-3010_20V_使用说明书 - 第77页
第 1 部 基本編 第 1 章 装置概要 1-58 (2) 主要元件的激光校正测定位置 方型芯片 圆筒形芯片 SOT SOP·TSOP SOJ (元件表面与背面的中间 ) 激光校正测量位置 (元件的中心) 模板部 (距元件表面 0 .25mm 的位置 ) 激光校正测量位置 激光校正测量位置 (元件背面与脚根部) (元件表面与脚根部) 激光校正测量位置 激光校正测量位置 0.25

第 1 部 基本編 第 1 章 装置概要
1-57
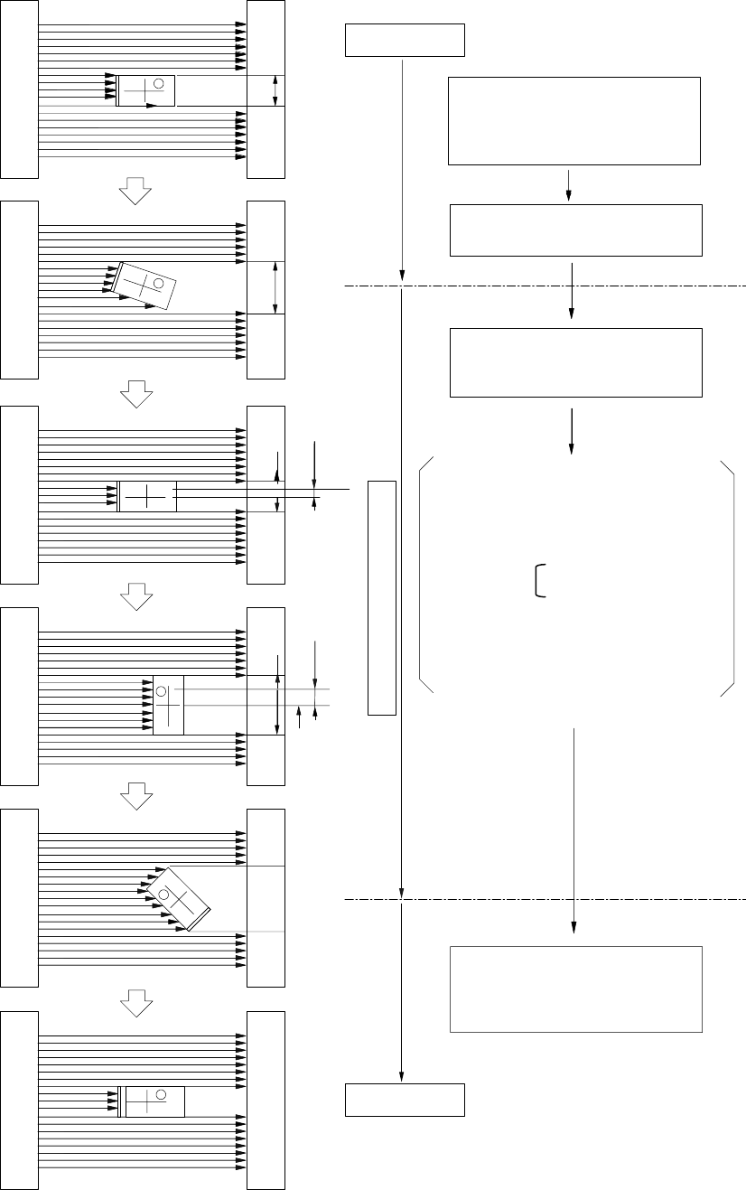
2) FMLA 时(仅 KE-3020VR)
A
D
d X
B
C
d Y
E
(-)旋转
(预旋转)
(+) 旋转
(+)旋转
(+)
旋转
校正
⑥
校
⑤
④
③
②
①
吸取元
件
预旋转
驱动 Z 轴,吸取元件,
把元件对准激光校正高度。
(吸嘴中心)
(元件中心)
激光校
正
测量
校
正
贴片
然后向(-)方向旋转
θ
轴
(预旋转)
向(+)方向旋转
θ
轴,开始
激光校正测量。
位置偏移(dX,dY)
角度偏移(d
θ
)
校正后,进行贴片。
寻找测量过程中阴影宽度最小的③④。
由于已知吸嘴中心,从与元件中心之差
Y 方向的偏移 dX
X 方向的偏移 dy
此外可根据③或④的
θ
马达的编码输出
得到角度偏移值 d
θ
。
便可知

第 1 部 基本編 第 1 章 装置概要
1-58
(2)主要元件的激光校正测定位置
方型芯片
圆筒形芯片
SOT
SOP·TSOP
SOJ
(元件表面与背面的中间)
激光校正测量位置
(元件的中心)
模板部
(距元件表面 0.25mm 的位置)
激光校正测量位置
激光校正测量位置
(元件背面与脚根部)
(元件表面与脚根部)
激光校正测量位置
激光校正测量位置
0.25

第 1 部 基本編 第 1 章 装置概要
1-59
0.35
(模部的背面与脚跟部之间)
模部
激光校正测量位置
(距元件背面 0.35mm 的位置)
(引脚垂直部分的中间)
电解电容
激光校正测量位置
PLCC
激光校正测量位置
QFP·BQFP