MS-510 维护手册Maintenance Manual-C - 第45页
Meister MS-510 <维护部品配置图/Maintenance parts location> 气缸 项番N21011 光纤传感器 项番N21083 气缸 项番N21061 印刷工作台部分 光纤传感器 项番N21083 大皮带轮 项番N21056 中皮带轮 项番N21046 小皮带轮 项番N21047 皮带 项番N21067 电机 项番N21055 光电传感器 项番21089 气缸 项番N22012 光电感应器 项番N21011…

Meister MS-510
<维护部品配置图/Maintenance parts location>
作台部分
XYΘ工
作台部分
光电传感器 项番N12064
电机 项番N12058
联轴节
项番
N
12059
联轴节
项番
N
12059
光电传感器
项番
N
12038
θ轴
光电传感器
项番
N
12038
Y轴
电机 项番N12032
联轴节 项番N12033
轴
电机 项番N12014
联轴节 项番N12015
X
轴
—5—
光电传感器 项番N12020

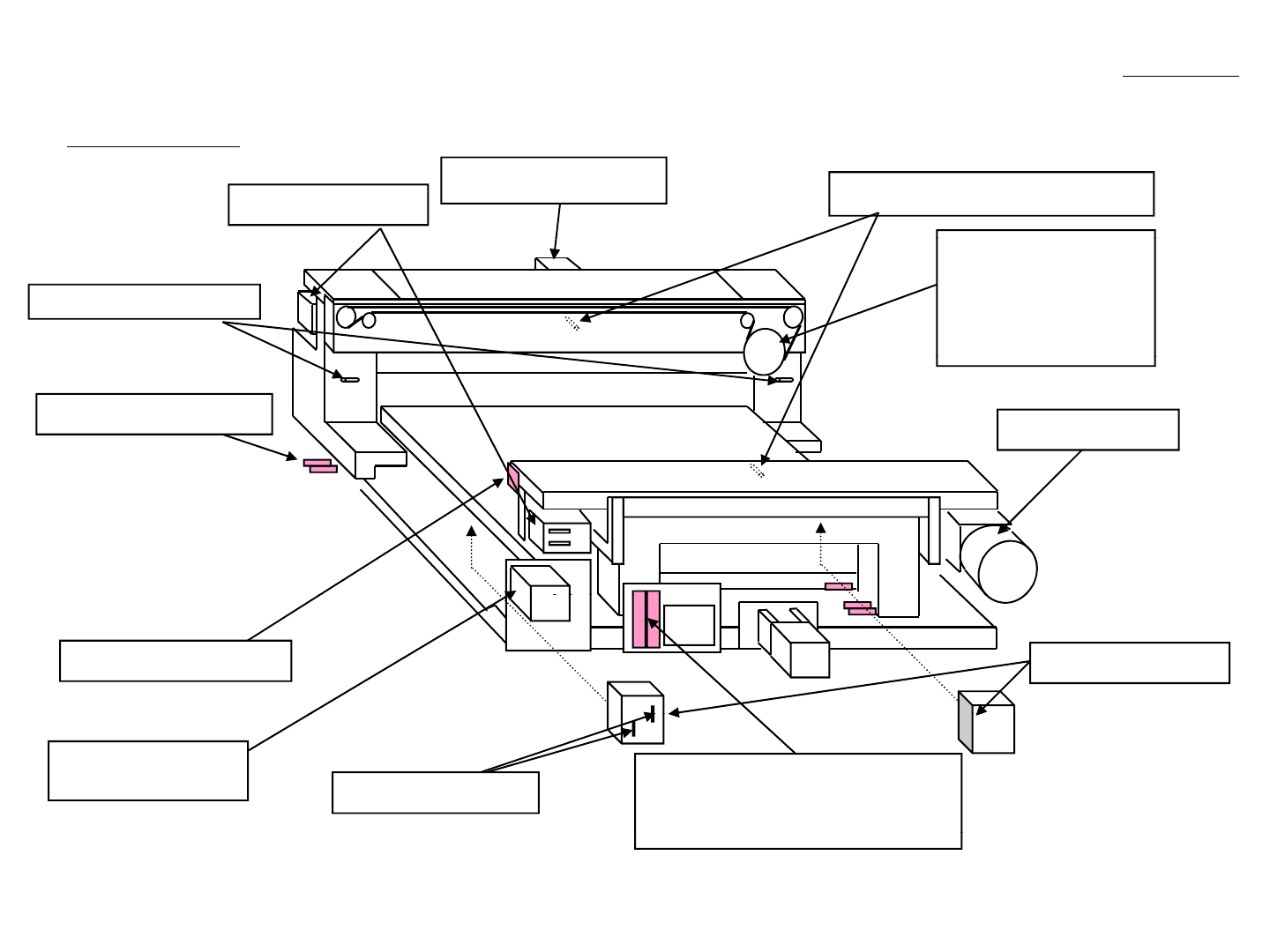
Meister MS-510
<维护部品配置图/Maintenance parts location>
气缸 项番N21011
光纤传感器 项番N21083
气缸 项番N21061
印刷工作台部分
光纤传感器 项番N21083
大皮带轮 项番N21056
中皮带轮 项番N21046
小皮带轮 项番N21047
皮带 项番N21067
电机 项番N21055
光电传感器 项番21089
气缸 项番N22012
光电感应器 项番N21011
基板检测(标准)
传感器放大器 LS062 项番N21008
顶针检测光钎放大器(选配件)
传感器放大器
LSB
48
项番
N
24006
传感器 项番N24006
电机 项番21078
联轴节 项番21076
传感器放大器
LSB
48
项番
N
24006
—6—

Meister MS-510
<维护部品配置图/Maintenance parts location>
摄像头部分
摄像头
项番
N
30010
摄像头部分
光电传感器 项番N31025 光电传感器 项番N32023
电机 项番N32005
联轴节 项番N32006
摄像头
项番
N
30010
滚珠丝杆 项番N32009
滚珠丝杆 项番N32009
传感器 项番N31013
气缸 项番N31018
电机 项番N31016
联
轴节
项
番N31009
—7—
轴节
项