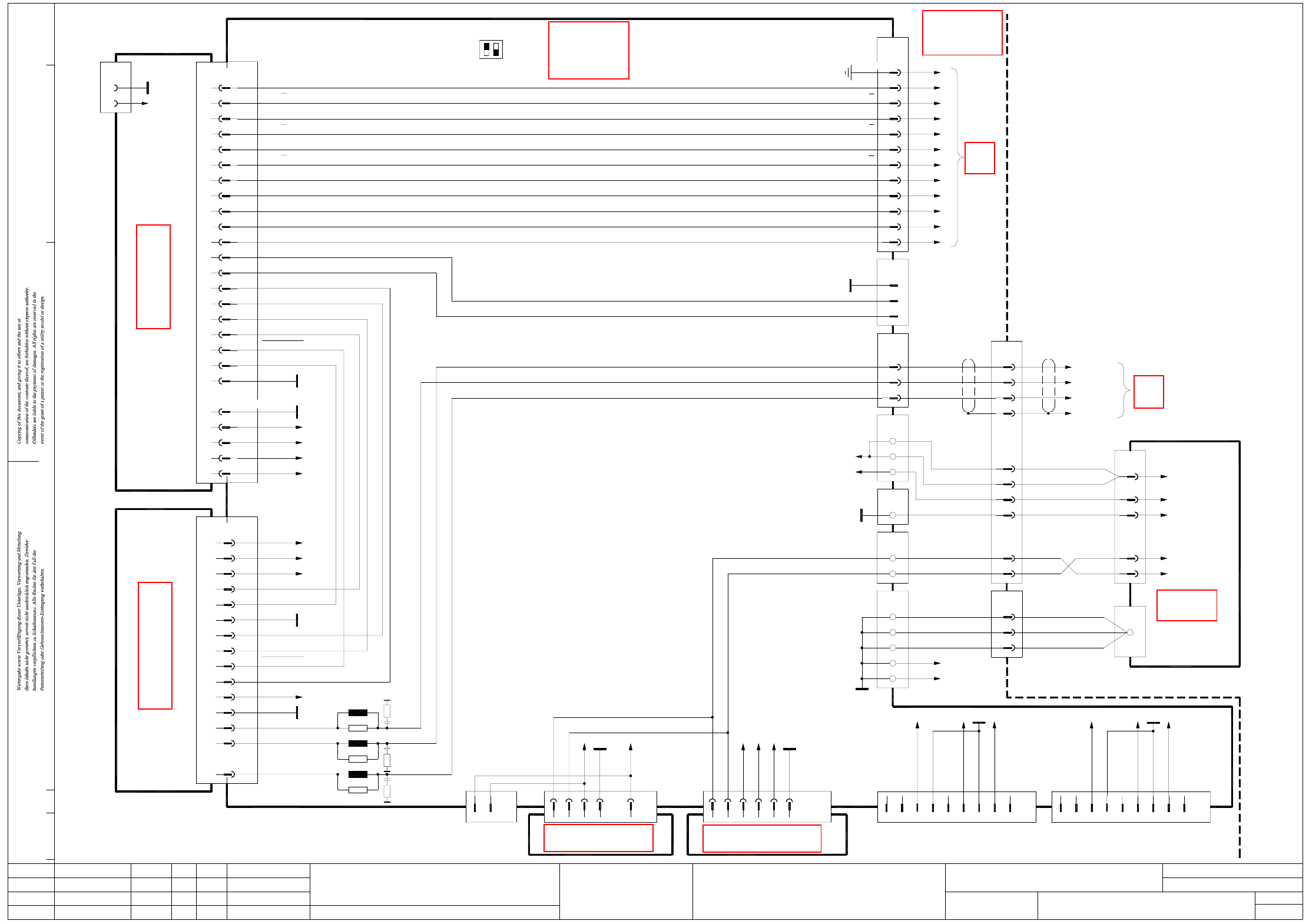
X4电路图 - 第116页
2 - 61 Z01_61 2X2-020 101LD3 Z axis, 6/12-segm ent C &P head, gantry 1, SI PLACE X2 (sh. 2 of 2) D10 Z28 Z16;D18 D6 -15V +15V 2 1 8 X30_1sq 1 3 2 4 5 6 7 Powerfail_24VDC PA1_CAN_L GND PA1_CAN_H 9 n.u. n.u. n.u. n.u. …

2 - 60
Z01_612X2-020101LD3 Z axis, 6/12-segment C&P head, gantry 1, SIPLACE X2 (sh. 1 of 2)
14 n.u.
Z track N8
Z sensor stop
Z track N
12
11
+5V
10
9
GND
Z track A
Z track A
Z track B
Z track B
6
5
2
3
PE
32 Z track A32
Carrier cable 6, 1G
03038076
S/Z2 motor
33
Z track A33
26
30
29
27
24
23
Z track N26
Z track B
Z track B
Z track N
29
30
27
Z tachom.+
Z tachom.-
24
23
03044424-W3
BN
RD
BK
Phase_W BN3
Sheet 2
6
Backplane
Axis unit
03039648 (sq)
X1tp /
1,4,7,17,20,23,26
X04_1sq
26-pole
GND
X21_4sq10-pole
1,4
5
03042047
Axis unit, gantries 1 and 3
Sheet 2
X3ty /
X04_3sq
Phase_V 2
Phase_U 1
RD
BK
BNBN44 Z motor W3 6 Z motor W6
1,4,7,17,20,23,26
03009794
Actual value
Z1 axis
Z tachom.+1
26-pole
Z tachom.-
X24ba
3, 4
2
PE
X141
BK
41 BK 4 PE
GND GND16, 31 16, 31
19
28
25
22
+15V
+24V
-15V
+5V +5V
+24V
+15V
-15V
25
28
19
22
+15V 25
1, 10, 34
28
34-pole
PE
+24V
X6ba
19
15
22
16, 31
7
GND
-15V
+5V
Z sensor stop
+15V25
34-pole
+24V
1, 10, 34
X6bc
PE
28
Z sensor stop
+5V
-15V
GND16, 31
19
22
15
7
Gantry 1 or 3
03010612 (ba)
Cable carrier interface
Cable carrier interface
GN
WH
43
X21
42
GN
WH
03009783
Z1 motor
Z motor V
Z motor U
2
1
X14ba
Z1/DP1 motor
03038077
Carrier cable 7, 1G
2
3
5
4
1,8,9,10,34
34-pole
PE
X7ba
Z motor V
Z motor U
3
5
4
2
34-pole
PE1,8,9,10,34
X7bc
LOGIC
"Z axis bottom"
VCC
R61
VCC
R60
R59
X1bs:32
X1bs:33
X1bs:35
X1bs:36
X1bs:39
X1bs:38
GND
VCC
LSM 3
E_LIS_Z_
OBEN_SP
H6 green
VCC
LSVZ
LSVA
GND
LZOS
LSZD
7
8
6
4
5
31 Z track AZ track A
Z track A
LO-RESET
E_LIS_Z_
UNTEN_SP
2
3
4
X13bs
1
2K2
10
9
8
Key
GY Track B
00321221
WH1GND
AGND0R
2K2
R62
4
6
5 GN
3
2
BN
0R
X4bs
8
7
Key
GND
Track A
Track N
Incremental
Output
SP6-12 intermediate distributor board, digital
Z motor V Z motor V199 Z motor V88
E_LIS_Z_UNTEN_SP
GND
DP tachom. -
DP tachom. +
DP track N
DP track N
DP track B
DP track B
DP track A
X8bc:29
X8bc:33
X8bc:26
X8bc:30
VCC
15
21
83, 85
19
25
VCC
X8bc:24
X8bc:27
X8bc:23
27
23
29
GND
GND
n.u.
"Z axis bottom"
Light barrier
Z clamping
Z motor V2
60
X13bc:49
X8bc:15
139
81
101
E_LIS_Z_OBEN_SP
Sensor stop
n.u.
Light barrier
"Z axis top"
DG
2
SV1
1
GND1515
X2bs:22
n.u.
GND
GND
n.u.
DP track N
DP track N
DP track A
DP track B
DP track B
25
26
24
22
23
21
25
26
24
22
23
21
18
19
20
ModifiedStatus Date
CAD file : Z01_612X2-020101LD3_SH01.DWG
Orig./Repl.f./Repl.byStand.Name
Check.
Mat. no. :
Author Hi
Date
Sh.
Sh.
SIPLACE X-Series
1
2
Z axis, 6/12-segment Collect&Place head
CS_A*
Z track A
137
33
H5 green
VCC
LZUS
VCC
X9bq:19
PE
DP track A
Z tachom.+
Z tachom.-
Z track N
Z track N
Z track B
Z track B
39Z track N
Z track B
Z track B
Z track N
35
37
41
+15V
X8bc:32
-15V
88, 90
43
+15V
87, 89
45
17
-15V
GND
3
Z track A38 38
RESET)
"Z axis bottom"
(Light barrier
LO-RESET
Z track A
AGND
03004333-W2
1
2
TP
X13bq
13
40
39
X2bs
13
40
39
2
Track A
GND
Z track B
Z track B
VCC
Z track N
Z track N
Z tachom.+
Z tachom.-
-15V
+15V
DP track A
3232
35
37
36
34
33
35
37
36
34
33
31
30
28
29
27
31
30
28
29
27
11
Track N
13
14
10
Track B
5
Track B
Track B
Track N
Track N
Ω6x470
n.u.
+5V
9
10
8
6
7
YE
angular position encoder
+5VVCC 7
GND
Z-axis track signals
Test plug
Track A
Track A
AGND
16
17
18
19
20
16
17
VCC
"Z axis top"
n.u.
Sensor stop
Reference point
Forced air valve
X6bs:1
n.u.
14
13
12
14
13
HI
12
10
11
9
10
11
9
DLM-X head adapter
DP motor U
DP motor W
DP motor V
Z motor W2
Z motor W1
Z motor U2
Z motor U1
102,104
Z motor W
X8bc:3,4
Z motor U
105
97
95
103
X22bc/J3
X8bc:2
X8bc:5
106
100
03019066 (bq)
PE
n.u.
n.u.
n.u.
n.u.
AGND
Z motor W
5
7
6
4
3
5
7
6
4
3
03004333-W1
1
2
X14bq X1bs
1
2
00330648 (bs)
37
WH
Interference suppression board
Z tachom.+ 9WH
VCC +5V8
AGND
GND
ENABLE
Key
5
6
4
2
3
1
+15V
X11bs
9
10
+15V
GND
00321524
Light barrier
Output
+15V
2
AGND
GND
5
7
6
4
3
Z tachom.-
X10bs
1
10 BU
AGND
GND
00347297
"Z axis top"
Light barrier
BU
4
Document st.
Product st.
Function st.
1. Hi
Hi1.
Hi2.
Z01_612X2-020101LD3
10.07.06
10.07.06
10.07.06
11.01.2005
Copyright reserved
SIEMENS AG
Gantry 1
SIPLACE X2
Gantry 1
03000901 (bc)
Head interface
X13bc:48
PE
Key
BU
RD
PK
OG
WH
03046225 (qa)
Main distributor
+24V
0V
+5V
+15V
-15V
n.u. 13
X1qa
n.u. 14
Z sensor stop
Z track A
Z track A
Z track B
Z track B
Z track N
Z track N
Sheet 2
8
+5V 12
11
OPTO_GND 10
9
6
5
2
3
1 WH (W1) +24V1
n.u.
BN
GN
41
6
5
2
3
2
(W2)
(W2)
(W1)
(W1)
GND4
5 +5V
3
2
+15V
-15V
n.u.13
Cable carrier interface
X6qa
Voltage
03009788
X50ba
8
T
00321220
Key
6
8
7
Key
5
4
Z motor V
Z motor W
X3bs
2
3
1
BK
RD
Z motor 03014578
BK
RD
1
2
5
6
M
Not used
n.u.
n.u.
n.u.
n.u.
n.u.
n.u.
n.u.
n.u.
n.u.
n.u.
n.u.
n.u.
n.u.
n.u.
n.u.
See page 5-41
See page 4-7
See page 5-28
See page 5-46
See page 5-7
See page 5-57
See page 4-9

2 - 61
Z01_612X2-020101LD3 Z axis, 6/12-segment C&P head, gantry 1, SIPLACE X2 (sh. 2 of 2)
D10
Z28
Z16;D18
D6
-15V
+15V
2
1
8
X30_1sq
1
3
2
4
5
6
7
Powerfail_24VDC
PA1_CAN_L
GND
PA1_CAN_H
9
n.u.
n.u.
n.u.
n.u.
9
n.u.
1
5
n.u.
n.u.
7
8
6
n.u.
3
4
2
X30_2sq
PA2_CAN_H
PA2_CAN_L
Powerfail_24VDC
GND
2
X45sq
1
3
X40sq
4
2
X46sq
1
5
4
X41sq
3
2
1
X22
1
2
3
GY
GY
GY 10+11
8+9
6+7
03009807
3 (W1)
4 (W1)
23
25GY
BK
Vin-
Vin+
4 (W1)
3 (W1)
16WH 2 (W1)
11
14
13BN
BN
VT
1 (W2)
2 (W2)
1 (W1)
03009786
7
4
1
X13
9
6
Vin(+)Axis
Vin(-)Axis
X12
0V
1 (W2)
2 (W2)
1 (W1)
2 (W1)
N40V
P40V
+150V_Star
12-pole
Power supply
00354626
ModifiedStatus Date
CAD file : Z01_612X2-020101LD3_SH02.DWG
Orig./Repl.f./Repl.byStand.Name
Check.
Mat. no. :
Author Hi
Date
Sh.
Sh.
SIPLACE X-Series
2
2
Z axis, 6/12-segment Collect&Place head
DC/DC converter 5V/±15V
00353449
DC/DC converter ±15V
00353450
X49sq
X51sq
X50sq
PGND
Z4,8,20
Z8,16
GND
AGND
PGND
+40V_Z/DP
+150V_Star
R2
L1
R5
L2
R6
L3
X04_1sq
WH
GN
BN
BK
Sheet 1
X14ba
Document st.
Product st.
Function st.
1. Hi
Hi1.
Hi2.
Z01_612X2-020101LD3
10.07.06
10.07.06
10.07.06
11.01.2005
Copyright reserved
SIEMENS AG
OFF
ON
S1
12
26-pole
6
12
13
14
10
9
8
3
5
2
X1tp /
Axis unit
03039648 (sq)
Backplane
1,4,7,17,20,23,26
PE
(S1.2 n.u.)
11
A/D22; B/E22,24,25; C20,25
C23
B/E18
C12
C13
E13
D13
E15
D14
E14
X21_3sq
D15
X3sa
C16
D16; E17
D17
D24
E19
D19
D25
A/C/E3,4,7,8,11
E16
B/D1,2,5,6,9-11
Gantries 1 and 3
03042047
X04_2sq
A/C32
A/C30
C26; A/C28
C10
C18; A/C20
C14
C12
A12
A8
C8
A/C2
C4
A4
X1sq
GND
AGND
-15V
+15V_Servo
+5V
X4sa
C1
C5
AGND End signal
03036027 (sa)
Axis card A364, gantry 1 SDS60/3Z1 servo amplifier
03002141 (sq)
Track A
Track A
Track B
Track B
Track N
Track N
OPTO_GND
UB_Power_OK
Inom_W
Inom_U
+15V_Servo
-15V_Servo
Servo_Ready
AGND
Inom_W
Inom_U
Servo_Enable
+40V_Z/DP
UB_Power_OK
+150V_Star
Phase_V
Phase_U
Phase_W
Gantry 1
D18
C15
Servo_Enable
Servo_Ready
I²t
PGND
C22; A/C24
C16 I²t
41
42
43
44
X21 03009783
1
2
3
X3ty /
03044424-W3
BK
RD
BN
BK
RD
BN
Phase_U
Phase_V
Phase_W
D22
+15V_Servo
-15V_Servo
+5V
+15V
-15V
D10,18
D30
Z28
Z20;D22
Z4; D6
D30
X24ba
Sheet 1
03009794
X04_3sq
X21_4sq
1,4
5
6
10-pole
GND
+5V
n.u.
n.u.
n.u.
n.u.
n.u.
OPTO_GND
Track A
Track A
Track B
Track B
Track N
Track N
C22 +15V
E23
D23
Z motor_U
Z motor_V
Z motor_W
Screen
SIPLACE X2
Axis unit
X43:1
X44:1
GY
GY
n.u.
+5V
n.u.
n.u.
n.u.
n.u.
See page 5-57
See page 5-55
See page 4-11
See page 3-7
See page 5-12
See page 5-13
See page 4-7

2 - 62
Z01_612X3X4-020101LD3 Z axis, 6/12-segment C&P head, gantry 1, SIPLACE X3 and X4 (sh. 1 of 2)
2
3
4
X13as
1
2K2
10
9
8
Key
GY Track B
00321221
WH1GND
AGND0R
2K2
R62
4
6
5 GN
3
2
BN
0R
X4as
8
7
Key
GND
Track A
Track N
Incremental
Output
SP6-12 intermediate distributor board, digital
Z motor V Z motor V199 Z motor V88
E_LIS_Z_UNTEN_SP
GND
DP tachom. -
DP tachom. +
DP track N
DP track N
DP track B
DP track B
DP track A
X8ac:29
X8ac:33
X8ac:26
X8ac:30
VCC
15
21
83, 85
19
25
VCC
X8ac:24
X8ac:27
X8ac:23
27
23
29
GND
GND
n.u.
"Z axis bottom"
Light barrier
Z clamping
Z motor V2
60
X13ac:49
X8ac:15
139
81
101
E_LIS_Z_OBEN_SP
Sensor stop
n.u.
Light barrier
"Z axis top"
DG
2
SV1
1
GND1515
X2as:22
n.u.
GND
GND
n.u.
DP track N
DP track N
DP track A
DP track B
DP track B
25
26
24
22
23
21
25
26
24
22
23
21
18
19
20
+15V 25
1, 10, 34
28
34-pole
PE
+24V
X6aa
19
15
22
16, 31
7
GND
-15V
+5V
Z sensor stop
+15V25
34-pole
+24V
1, 10, 34
X6ac
PE
28
Z sensor stop
+5V
-15V
GND16, 31
19
22
15
7
Gantry 1 or 3
03010612 (aa)
Cable carrier interface
Cable carrier interface
GN
WH
43
X31
42
GN
WH
03009763
Z1 motor
Z motor V
Z motor U
2
1
X14aa
Z1/DP1 motor
03038097
Carrier cable 7, 2GO
2
3
5
4
1,8,9,10,34
34-pole
PE
X7aa
Z motor V
Z motor U
3
5
4
2
34-pole
PE1,8,9,10,34
X7ac
LOGIC
"Z axis bottom"
VCC
R61
VCC
R60
R59
X1as:32
X1as:33
X1as:35
X1as:36
X1as:39
X1as:38
GND
VCC
LSM 3
E_LIS_Z_
OBEN_SP
H6 green
VCC
LSVZ
LSVA
GND
LZOS
LSZD
7
8
6
4
5
31 Z track AZ track A
Z track A
LO-RESET
E_LIS_Z_
UNTEN_SP
8
T
00321220
Key
6
8
7
Key
5
4
Z motor V
Z motor W
X3as
2
3
1
BK
RD
Z motor 03014578
BK
RD
1
2
5
6
M
Not used
n.u.
n.u.
n.u.
n.u.
n.u.
n.u.
n.u.
n.u.
n.u.
n.u.
n.u.
n.u.
n.u.
n.u.
n.u.
CS_A*
Z track A
137
33
H5 green
VCC
LZUS
VCC
X9aq:19
PE
DP track A
Z tachom.+
Z tachom.-
Z track N
Z track N
Z track B
Z track B
39Z track N
Z track B
Z track B
Z track N
35
37
41
+15V
X8ac:32
-15V
88, 90
43
+15V
87, 89
45
17
-15V
GND
3
Z track A38 38
RESET)
"Z axis bottom"
(Light barrier
LO-RESET
Z track A
AGND
03004333-W2
1
2
TP
X13aq
13
40
39
X2as
13
40
39
2
Track A
GND
Z track B
Z track B
VCC
Z track N
Z track N
Z tachom.+
Z tachom.-
-15V
+15V
DP track A
3232
35
37
36
34
33
35
37
36
34
33
31
30
28
29
27
31
30
28
29
27
11
Track N
13
14
10
Track B
5
Track B
Track B
Track N
Track N
Ω6x470
n.u.
+5V
9
10
8
6
7
YE
angular position encoder
+5VVCC 7
GND
Z-axis track signals
Test plug
Track A
Track A
AGND
Document st.
Product st.
Function st.
1. Hi
Hi1.
Hi2.
Z01_612X3X4-020101LD3
10.07.06
10.07.06
10.07.06
11.01.2005
Copyright reserved
SIEMENS AG
Gantry 1
SIPLACE X3 and X4
Gantry 1
03000901 (ac)
Head interface
X13ac:48
PE
Key
BU
RD
PK
OG
WH
03046226 (ra)
Sub-distributor
+24V
0V
+5V
+15V
-15V
n.u. 13
X1ra
n.u. 14
Z sensor stop
Z track A
Z track A
Z track B
Z track B
Z track N
Z track N
Sheet 2
8
+5V 12
11
OPTO_GND 10
9
6
5
2
3
1 WH (W1) +24V1
n.u.
BN
GN
41
6
5
2
3
2
(W2)
(W2)
(W1)
(W1)
GND4
5 +5V
3
2
+15V
-15V
n.u.13
Cable carrier interface
X5ra
Voltage
03009768
X50aa
14 n.u.
Z track N8
Z sensor stop
Z track N
12
11
+5V
10
9
GND
Z track A
Z track A
Z track B
Z track B
6
5
2
3
PE
32 Z track A32
Carrier cable 6, 2GO
03038096
S/Z2 motor
33
Z track A33
26
30
29
27
24
23
Z track N26
Z track B
Z track B
Z track N
29
30
27
Z tachom.+
Z tachom.-
24
23
03044424-W3
BN
RD
BK
Phase_W BN3
Sheet 2
6
Backplane
Axis unit
03039648 (tq)
X1sp /
1,4,7,17,20,23,26
X04_1tq
26-pole
GND
X21_4tq10-pole
1,4
5
03042047
Axis unit, gantries 1 and 4
Sheet 2
X3sy /
X04_3tq
Phase_V 2
Phase_U 1
RD
BK
BNBN44 Z motor W3 6 Z motor W6
1,4,7,17,20,23,26
03009774
Actual value
Z1 axis
Z tachom.+1
26-pole
Z tachom.-
X24aa
3, 4
2
PE
X141
BK
41 BK 4 PE
GND GND16, 31 16, 31
19
28
25
22
+15V
+24V
-15V
+5V +5V
+24V
+15V
-15V
25
28
19
22
16
17
18
19
20
16
17
VCC
"Z axis top"
n.u.
Sensor stop
Reference point
Forced air valve
X6as:1
n.u.
14
13
12
14
13
HI
12
10
11
9
10
11
9
DLM-X head adapter
DP motor U
DP motor W
DP motor V
Z motor W2
Z motor W1
Z motor U2
Z motor U1
102,104
Z motor W
X8ac:3,4
Z motor U
105
97
95
103
X22ac/J3
X8ac:2
X8ac:5
106
100
03019066 (aq)
PE
n.u.
n.u.
n.u.
n.u.
AGND
Z motor W
5
7
6
4
3
5
7
6
4
3
03004333-W1
1
2
X14aq X1as
1
2
00330648 (as)
37
WH
Interference suppression board
Z tachom.+ 9WH
VCC +5V8
AGND
GND
ENABLE
Key
5
6
4
2
3
1
+15V
X11as
9
10
+15V
GND
00321524
Light barrier
Output
+15V
2
AGND
GND
5
7
6
4
3
Z tachom.-
X10as
1
10 BU
AGND
GND
00347297
"Z axis top"
Light barrier
BU
4
ModifiedStatus Date
CAD file : Z01_612X3X4-020101LD3_SH01.DWG
Orig./Repl.f./Repl.byStand.Name
Check.
Mat. no. :
Author Hi
Date
Sh.
Sh.
SIPLACE X-Series
1
2
Z axis, 6/12-segment Collect&Place head
See page 5-41
See page 4-7
See page 4-10
See page 5-28
See page 5-46
See page 5-7
See page 5-57