X4电路图 - 第138页
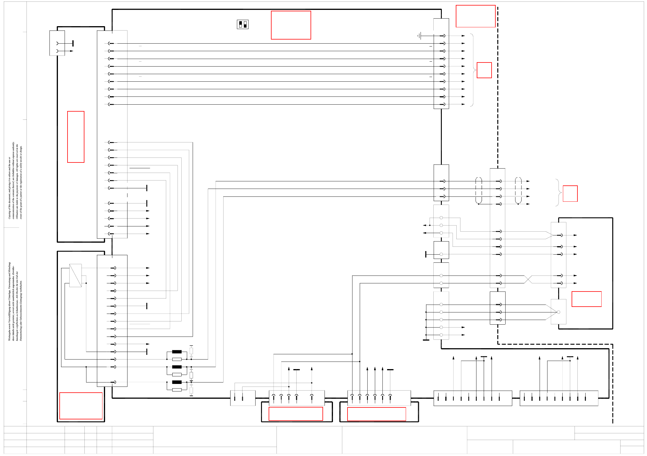
2 - 83 DP01_2 0X3X4- 02010 1LD3 DP axis , 20-se gment C &P head, g antry 1 , SIPL ACE X3 and X4 (sh. 1 o f 3) CAN 1 2 4 3 TDI TCK TDO K20 C&P2 0 03005109 DP d riv e 4 K2,K3 ,K4 K1.5 +24V +3,3V C&P20 ED distri…

2 - 82
DP01_20X2-020101LD3 DP axis, 20-segment C&P head, gantry 1, SIPLACE X2 (sh. 3 of 3)
D6
-15V
+15V
2
1
8
X30_1sq
1
3
2
4
5
6
7
Powerfail_24VDC
PA1_CAN_L
GND
PA1_CAN_H
9
n.u.
n.u.
n.u.
n.u.
9
n.u.
1
5
n.u.
n.u.
7
8
6
n.u.
3
4
2
X30_2sq
PA2_CAN_H
PA2_CAN_L
Powerfail_24VDC
GND
2
X45sq
1
3
X40sq
4
2
X46sq
1
5
4
X41sq
3
2
1
X22
1
2
3
GY
GY
GY 10+11
8+9
6+7
03009807
3 (W1)
4 (W1)
23
25GY
BK
Vin-
Vin+
4 (W1)
3 (W1)
16WH 2 (W1)
11
14
13BN
BN
VT
1 (W2)
2 (W2)
1 (W1)
03009786
7
4
1
X13
9
6
Vin(+)Axis
Vin(-)Axis
X12
0V
1 (W2)
2 (W2)
1 (W1)
2 (W1)
N40V
P40V
+150V_Star
12-pole
Power supply
00354626
GND
AGND
-15V
+15V_Servo
+5V
X4sc
A1
A4
AGND End signal
03036027 (sc)
Axis card A364, gantry 1
Track A
Track A
Track B
Track B
Track N
Track N
OPTO_GND
UB_Power_OK
Inom_W
Inom_U
+15V_Servo
-15V_Servo
Servo_Ready
AGND
Inom_W
Inom_U
Servo_Enable
+40V_Z/DP
UB_Power_OK
+150V_Star
Phase_V
Phase_U
Phase_W
Gantry 1
A8
Servo_Enable
Servo_Ready
I²t
PGND
C22; A/C24
C16 I²t
35
36
37
38
X21 03009785
1
2
3
X3tz /
03044424-W2
BK
RD
BN
BK
RD
BN
Phase_U
Phase_V
Phase_W
D22
+15V_Servo
-15V_Servo
+5V
+15V
-15V
D10,18
D30
Z28
Z20;D22
Z4; D6
D30
D10
Z28
Z16;D18
Document st.
Product st.
Function st.
1. Hi
Hi1.
Hi2.
DP01_20X2-020101LD3
10.07.06
10.07.06
10.07.06
26.01.2005
Copyright reserved
SIEMENS AG
OFF
ON
S1
12
26-pole
6
12
10
9
8
3
5
2
X3tp /
Axis unit
03039648 (sq)
Backplane
1,4,7,17,20,23,26
PE
(S1.2 n.u.)
11
A/D4; B/E1,2,4; C1,6
C3
B/E8
C14
C13
B13
A13
B11
A12
B12
X23_1sq
A11
X1sc
A14
A10; B9
A9
A2
B7
A1
A/C/E15,18,19,22,23
B10
B/D15,16,17,20,21,24,25
Axis unit
03042047
X09_2sq
A/C32
A/C30
C26; A/C28
C10
C18; A/C20
C14
C12
A12
A8
C8
A/C2
C4
A4
X1sq
ModifiedStatus Date
CAD file : DP01_20X2-020101LD3_SH03.DWG
Orig./Repl.f./Repl.byStand.Name
Check.
Mat. no. :
Author Hi
Date
Sh.
Sh.
SIPLACE X-Series
3
3
DP axis, 20-segment Collect&Place head
X26ba
Sheet 2
03009795
X09_3sq
+5V
n.u.
OPTO_GND
DP track A
DP track A
DP track B
DP track B
DP track N
DP track N
C4 +15V
DP motor_W
DP motor_V
DP motor_U
Screen
SIPLACE X2
Gantries 1 and 3
n.u.
+5V
X43:1
X44:1
GY
GY
VHS_24V
VHS_GND
VHS_24V
n.u.
n.u.
n.u.
n.u.
n.u.
n.u.
n.u.
n.u.
n.u.
n.u.
DC/DC converter
03002397
DP
DC
DC
2
1
3
4
5
24V_GND
+24V
DC/DC converter 5V/±15V
00353449
DC/DC converter ±15V
00353450
X49sq
X51sq
X50sq
PGND
Z4,8,20
Z8,16
GND
AGND
PGND
+40V_Z/DP
+150V_Star
R16
L7
R17
L8
R18
L9
X09_1sq
WH
GN
BN
BK
Sheet 2
X16ba
See page 5-57
See page 5-55
See page 3-7
See page 5-12
See page 4-11
See page 4-7

2 - 83
DP01_20X3X4-020101LD3 DP axis, 20-segment C&P head, gantry 1, SIPLACE X3 and X4 (sh. 1 of 3)
CAN
1
2
4
3
TDI
TCK
TDO
K20
C&P20
03005109
DP drive
4
K2,K3,K4
K1.5
+24V
+3,3V
C&P20 ED distributor
RotorStator
VHS_GND
VHS_GND
3B
RxD 5
TxD 4
B
B
2
+24V 1
A
A
ED slip ring / axial, C&P20
03007834
1
7
8
6
5
TxD
4
2
3
RxD
H1 green
24V
3,3V
+3,3V
+24V
H2 green
X4
8MHz
IC7
03003082
K1
DP20
DP01
GND3,3V
GND24V
TMS (address)
Processor clock
CAN6
8
7
9
10
+3,3V
+24V
1
2
5
4
3
TDO
TCK
TDI
03005109
DP drive
C&P20
n.u.
n.u.
n.u.
n.u.
n.u.
n.u.
PGND
PGND
PGND
PGND
Document st.
Product st.
Function st.
1. Hi
Hi1.
Hi2.
DP01_20X3X4-020101LD3
10.07.06
10.07.06
10.07.06
26.01.2005
Copyright reserved
SIEMENS AG
Gantry 1
SIPLACE X3 and X4
PE
PE
03012097-W2
40
PE
+24V
J3:84, 86
15
J3:134, 140
J3:124 VHS_Status
J3:88, 90
+15V 28
GND
J3:83, 85
22,37
34+5V
PGND
J3:87, 89
19
20-15V
18
J3:100 VHS_24V
J3:102, 104 VHS_GND
PE
10
9
8
PE
PE
1
X2aq
40
40
PE
+24V
15
28
22,37
34
n.u.
19
20
18
+15V
GND
+5V
-15V
PGND
VHS_24V+
VHS_GND
10
9
8
9
1
X2as:10
PGND
+24V
PE X2as:9
PE
a4
b4
b5
a6
a5
b1
b2
a3
b3
a2
a1
X20as
DP_24V+
PE
RxD
TxD
VHS_GND
10
11
9
7
8
6
4
5
3
X1
1
2
03021166 W2
03002942 (as)
C&P20 intermediate distributor
K17,K18,K19
6PEGround
K20.5
+24V
+3,3V
4
3 3
K20.5
U1 U3
K6.5
K4.5
K2.5
K12.5
K10.5
K14.5
K18.5
K16.5
K8.5
6
15
2
1
13
14
HCT4060
7
4
5
6
15
2
1
13
14
HCT4060
7
4
5
PGND
10
9
IC3
8MHz
K19.5
K7.5
K15.5
K17.5
K13.5
K11.5
K9.5
K1.5
K3.5
K5.5
Processor clock
TMS (address)
GND24V
GND3,3V
5
7
8
6
10
9
+3,3V
+24V
8
X2as
1
40
X1as:9
X1as:10
PE
PE
PE
Z_BOTTOM_X2X2as:11
6
X1as:16
8
7
DP_24V+
Z_BOTTOM_RESET
X14as
b6
GND
+5V
-15V
+15V
RxD
5
4
2
3
1
PE
Test plug
CAN_RX
+5V
+15V
-15V
GND
12
03012097-W1
X1aq
20
J3:136 CAN2_TX
J3:88, 90 +15V
J3:87, 89 -15V
J3: 138 CAN2_RX
J3:83, 85 +5V
GND
13,31,37
34
29
30
28
VHS_24V (DP1_Motor_W)
VHS_GND (DP1_Motor_V)
J3:102, 104
J3:122 VHS_ON
J3:134, 140 PGND
10
+24V
J3:100
J3:84, 86
19
18
15
PE
PE
8
9
1
03002870 (aq)
C&P20 head adapter
X1as
20
CAN_TX_X1
CAN_RX_X1
13,31,37
34
30
29
28
LOGIC
+5V
GND
LOGIC
+15V
-15V
VHS_24V+
VHS_GND
ON/OFF_DP
10
18
19
15
ModifiedStatus Date
CAD file : DP01_20X3X4-020101LD3_SH01.DWG
Orig./Repl.f./Repl.byStand.Name
Check.
Mat. no. :
Author Hi
Date
Sh.
Sh.
SIPLACE X-Series
1
3
DP axis, 20-segment Collect&Place head
See page 5-33
See page 5-34

2 - 84
DP01_20X3X4-020101LD3 DP axis, 20-segment C&P head, gantry 1, SIPLACE X3 and X4 (sh. 2 of 3)
X13ac:103
AN2
R19
GND
65
V4
CAN2_TX X1aq:29
CAN2_RX X1aq:30
VHS_ON X1aq:19
VHS_24V (DP1_Motor_W) X1aq:10
VHS_GND (DP1_Motor_V) X1aq:9
VHS_GND
VHS_24V (DP1_Motor_U)
106DP1 motor U (VHS_24V)2
27
26
24
23
X22ac:25, n.u.
X22ac:23, n.u.
X22ac:29, n.u.
X22ac:27, n.u.
DP1 motor W (VHS_24V)
DP1 motor V (VHS_GND)
16, 31
25
28
22
19
4
5
3
CAN_2L 138
83,85
+24V
PE
+5V
X14ac:43
+24V86
84
H1 red
PE
+5V X1aq:34
91
92
87,89
88,90
134,140
DIG_IO_H
-15V
+15V
X14ac:38
X13ac:41
GND
CAN_2H
-15V X1aq:20
+15V X1aq:28
PGND X1aq:18
136
122
TP1
104
100
102
03000901 (ac)
Head interface
1,10,14,34
X8ac
Gantry 1
PE
X22ac/J3
H2 green
R4
TP2
R3
VHS_24V
03002870 (aq)
C&P20 head adapter
26-pole
34-pole 34-pole 140-pole
X18:8
X18:12
X18:14
X18:2,4,6
GND
+15V
+24V
ModifiedStatus Date
CAD file : DP01_20X3X4-020101LD3_SH02.DWG
Orig./Repl.f./Repl.byStand.Name
Check.
Mat. no. :
Author Hi
Date
Sh.
Sh.
SIPLACE X-Series
2
3
DP axis, 20-segment Collect&Place head
-15V
+5V
DC/DC converter
DC/DC converter
X19:11
X19:9
R20
Document st.
Product st.
Function st.
1. Hi
Hi1.
Hi2.
DP01_20X3X4-020101LD3
10.07.06
10.07.06
10.07.06
26.01.2005
Copyright reserved
SIEMENS AG
Gantry 1
SIPLACE X3 and X4
26-pole X3sp /
03009775
Key
BU
RD
PK
OG
WH
03046226 (ra)
Sub-distributor
0V
+5V
+15V
12+5V
+24V
-15V
X1ra
DP track A
DP track A
DP track B
DP track B
DP track N
DP track N
PE
Sheet 3
5
9
OPTO_GND 10
8
6
1,4,7,17,20,23,26
X09_1tq
3
2
3 (W1)GN
n.u.
6
5 2
41
(W2)
(W2)
Cable carrier interface
BN
WH
X5ra
2
1
(W1)
(W1)
Voltage
03009768
Actual value
DP1 axis
03044424-W2
BN
RD
BK
Phase_U BK1
Backplane
Axis unit
03039648 (tq)
Sheet 3
Phase_W 3
Phase_V
2
BN
RD
03042047
Axis unit, gantries 1 and 4
X3sz /
X09_3tq
WHWH36
BKBK35
BN
GN
38
37
BN
GN
Cable carrier interface
X31
DP1 motor
03009765
Not used
DP1/DP2 motor
03038098
Carrier cable 8, 2GO
5
+5V
X50aa
1,4,7,17,20,23,26
X26aa
2
4
3
1
GND
+24V
-15V
+15V
DP track B5
+5V
GND
DP track N9
12
10
DP track B
DP track N8
6
PE
DP track A
DP track A
3
2
33
32
30
29
VHS_24VDP1 motor U1 2
X161
2
3, 4
1
DP tachom. +
DP tachom. -
PE
27
26
24
23
4
PE
DP1 motor W
DP1 motor V
3
2
16, 31
+24V
+15V
+5V
-15V
GND
25
28
22
19
VHS_GND
VHS_24V
4
5
3
X16aa
Gantry 1 or 3
03010612 (aa)
Cable carrier interface
PE
X8aa
1,10,14,34
VHS_24V
VHS_Status X2aq:19
Frame connectors for TQM 167 SIPLACE embedded modules
03003536
X13, X14
33
32
30
29
X22ac:17, n.u.
X22ac:15, n.u.
X22ac:21, n.u.
X22ac:19, n.u.
124
X13ac:61
DIG_IO_G
7,13
GND GND
See page 4-10
See page 5-41
See page 4-7
See page 5-28
See page 5-57
See page 5-46