X4电路图 - 第338页
7 - 3 0301266 8-010 101LD3 PCB ba rcode wi ring A&D Copyrig ht reserved SIEMEN S AG SIPLACE X-Seri es X1 X1 Ground connection fo r assembly t rough From PCB conveyor 030126 64- xx Sta tus Modi f ied Date Name St and.…

7 - 2
00371909-010201LD3 Stopper wiring, Long board option, placement area 2
Weitergabe sowie Vervielfältigung dieser Unterlage,Ver-
wertung und Mitteilung ihres Inhalts nicht gestattet, soweit
nicht ausdrücklich zugestanden. Zuwiderhandlungen ver-
pflichten zu Schadenersatz. Alle Rechte vorbehalten, ins-
besondere für den Fall der Patenterteilung oder GM-Eintragung
Comunicado como segredo empresarial. Reservados todos os direilos.
Confiado como secrete industrial. Nos reservamos todos los derechos.
Proprietary date, company confidential. All rights reserved.
Confie a titre de secret d´entreprise. Tous droits reserves.
Stand.
Date
Author
Check.
Status
1 .
1 .
2 .
Modified Date Name
Document status
Product status
Function status 28.03.03
05.09.03
28.03.03
Raabe
Raabe
Raabe
Orig.
28.03.03
Raabe
Repl. f. Repl. by
00371909-010201LD3
Stopper, Long board option
Wiring
1
Sheet
Sh.
1
Stopper wiring for placement area 2
Conveyor track 1 Conveyor track 2
00359425-xx (ku)
Conveyor conversion board, track 2
00359425-xx (kt)
Conveyor conversion board, track 1
A&D
Copyright reserved
SIEMENS AG
SIPLACE X-Series
X34/2
X34/2
00372253-xx
Sonar sensor
PCB detection
Limit switch 2
Width adjustment
Teach-In button
Sonar sensor
Limit switch 1
Width adjustment
Cylinder switch
Valve
00371916-xx /w2
00371916-xx /w1
00372261-xx
X34/1
X34/1
00371916-xx /w3
00371916-xx /w4
X34/2
X34/2
00372253-xx
Sonar sensor
PCB detection
Limit switch 2
Width adjustment
Teach-In button
Sonar sensor
Limit switch 1
Width adjustment
Cylinder switch
Valve
00371916-xx /w2
00371916-xx /w1
00372261-xx
X34/1
X34/1
00371916-xx /w3
00371916-xx /w4
X35kt
X34/35
X35ku
X34/35
X34kt X34ku

7 - 3
03012668-010101LD3 PCB barcode wiring
A&D
Copyright reserved
SIEMENS AG
SIPLACE X-Series
X1
X1
Ground connection for assembly trough
From PCB conveyor
03012664-xx
Status Modified Date Name Stand.
Document status
Product status
Function status Date
Author
Check.
Sheet
Sh.
Weitergabe sowie Vervielfältigung dieser Unterlage,Ver-
wertung und Mitteilung ihres Inhalts nicht gestattet, soweit
nicht ausdrücklich zugestanden. Zuwiderhandlungen ver-
pflichten zu Schadenersatz. Alle Rechte vorbehalten, ins
besondere für den Fall der Patenterteilung oder GM-Eintragung
Proprietary date, company confidential. All rights reserved.
Confie a titre de secret d´entreprise. Tous droits reserves.
Comunicado como segredo empresarial. Reservados todos os direilos.
Confiado como secrete industrial. Nos reservamos todos los derechos.
1 .
1 .
1 .
Raabe
PCB barcode wiring
03012668-010101LD3
26. 03.03
Raabe26. 03.03
Raabe26. 03.03
26. 03.03
Raabe
1
1
Control assy, PCB conveyor (single conveyor: 00365543-xx, dual conveyor: 00365544-xx)
Conveyor control, track 1
(ao) 00370397-xx
Conveyor control, track 2
(ap) 00370398-xx
(for dual conveyor only)
X2
X2
X3
X3
X4
X4
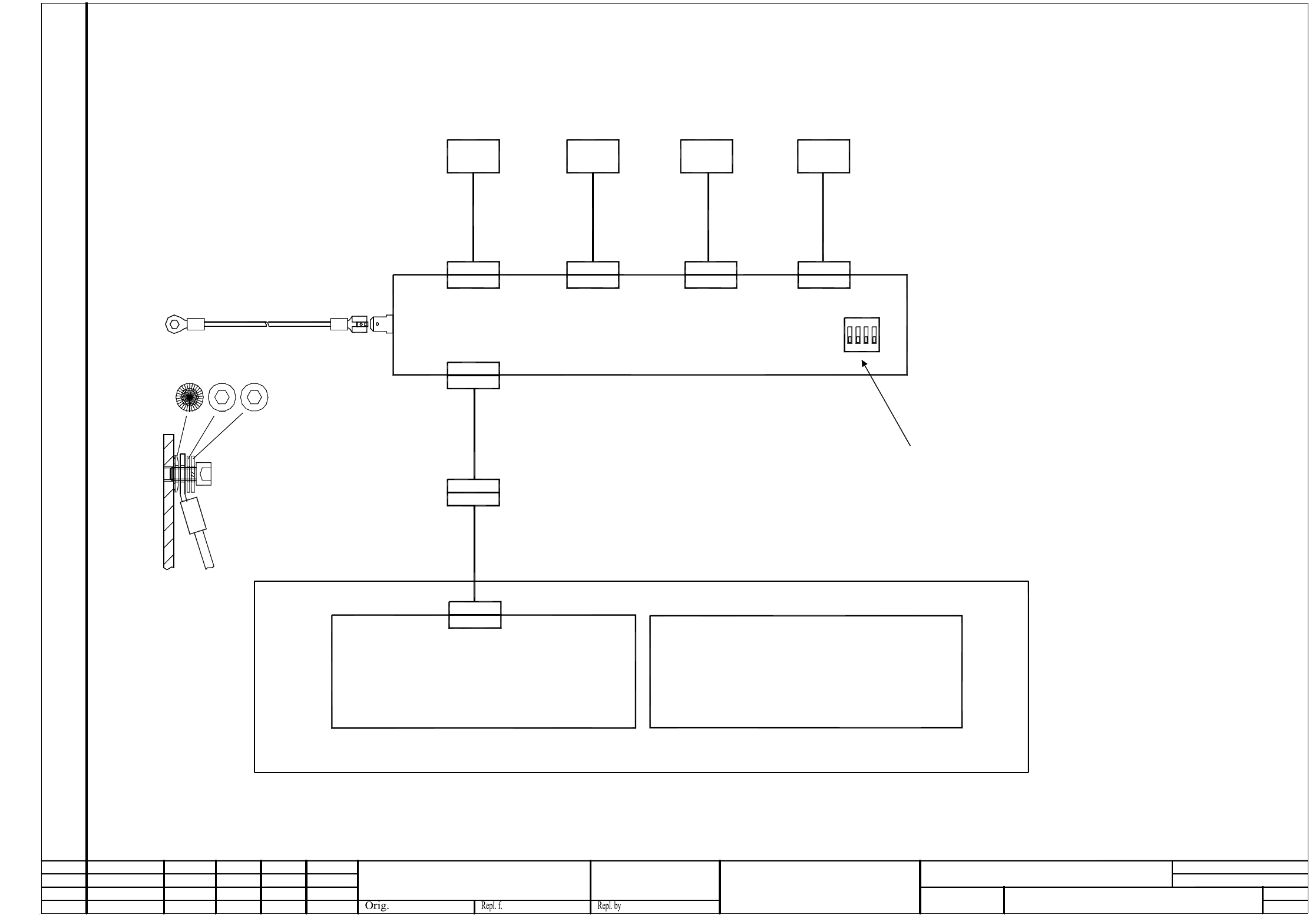
Distributor for PCB barcode scanner 00372356-xx
Barcode scanner
top
Conveyor track 1
Barcode scanner
bottom
Conveyor track 1
BC 1 BC 2
Barcode scanner
top
Conveyor track 2
Barcode scanner
bottom
Conveyor track 2
BC 3 BC 4
If no barcode scanner is connected to X1 ... X4,
make sure to set the associated switch contact 1 ... 4 at S1 to ON.
Use caps to cover slots that are not used.
PCB barcode, conveyor track 1
PCB barcode, conveyor track 2
ON
1234
S1
00365548-xx
W4
00370329-xx
X27ao/1
X27ao
X27ao
X27ao/1
X5
X5

7 - 4
00372356-010101LD3 PCB barcode scanner distributor
X1
X2
X5
Start 1
P24
Start 1
Start 2
P24
Start 1
P24
+24V
GND
GND
ICR850 TxD
ICR850 RxD
Read clock
+24V
GND
GND
ICR850 TxD
ICR850 RxD
Read clock
+24V
GND
Start 1
Start 2
TxD
RxD
A&D
Copyright reserved
SIEMENS AG
SIPLACE X-Series
X3
X4
Start 2
P24
Start 2
P24
+24V
GND
GND
ICR850 TxD
ICR850 RxD
Read clock
+24V
GND
GND
ICR850 TxD
ICR850 RxD
Read clock
SUB-D 15pole HD f
SUB-D 15pole HD f SUB-D 15pole HD f
SUB-D 15pole HD f
SUB-D 9-pole m
S1-1
8
1
S1-2
7
2
S1-3
6
3
S1-4
5
4
S1
(Coding)
X5-Pin 9 removed
Connector:
X1 - X4:
X5:
X6:
Sub-D high density 15-pole female
Sub-D 9 pole, male
Blade terminal, 6.3mm, 45 degrees
S1-1 ... S1-4: 4x DIP switch, RM 2.54mm
X6
Casing
Sheet
Sh.
Distributor f. PCB barcode scanner
00372356-010101LD3
ON
1234
1
1