X4电路图 - 第45页
1 - 32 0300048 7-050 301ND3 Pneu matic tape cutter (sh. 2 of 2) Scale / Maßstab Format A3 Date Name Drawn 26.06.03 Lan g er Check. Stand. Item name / Benennung Schneidgeraet pneum. Pneumatic tape cutter Sheet 2 RS03 4021…

1 - 31
03000487-050301ND3 Pneumatic tape cutter (sh. 1 of 2)
Scale / Maßstab
Format
A3
Date Name
Drawn
26.06.03 Lan
g
er
Check.
Stand.
Item name / Benennung
Schneidgeraet pneum.
Pneumatic tape cutter
Sheet
1
RS03 402104 10.03.05 Hi
PS 02
Adapt. for version consistency
16.03.05 Schn.
(Document no. / Unterlagen-Nr.)
03000487 – 05031ND3
2 Sh.
Vers.
Modification/ECO no.
Date Name
Copyright reserved
SIEMENS AG
A&D
Weitergabe sowie Vervielfältigung dieser Unterlage, Verwer-
tung und M itteilung ihres Inhaltes nicht gestattet, sow eit nicht
ausdrücklich zugestanden. Zuwiderhandlungen verpflichten zu
Schadensersa tz. Alle Rech te für den Fall der Patenterteilung
oder GM-Eintra
g
un
g
vorbehalten.
Copying of this document, and giving it to others and the use
or comm unication of the contents thereof, are forbidden with-
out express authority. Offenders are liable to the payment of
damages. All rights are reserved in the event of the grant of
a
p
atent or the re
g
istration of the utilit
y
model or desi
g
n.
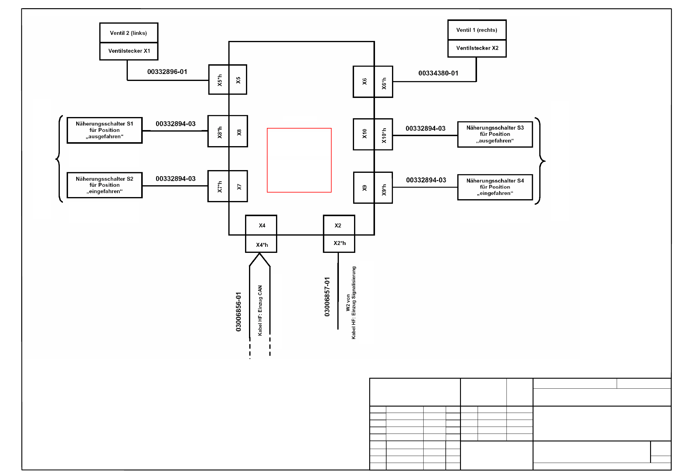
00332896-01
Kabel: Steuerplatine / Cable: control board
Gurtschneider Ventil links / Tape cutter, left valve (X1 / X5*h)
/ Valve 2 on the left
/ Valve 1 on the ri
g
ht
00334380-01
Kabel: Steuerplatine / Cable: control board
Gurtschneider Ventil rechts / Tape cutter, right valve (X2 / X6*h)
Zylinder 2
Endlagenabfrage /
Cylinder 2
End
p
osition sensor
00332894-03
Näherungsschalter/Proximity switch S1
für Position "ausgefahren"/
for "Extended" position
(X8*h)
00332894-03
Proximity switch S2
for "Retracted" position
(X7*h)
00332894-03
Proximity switch S4
for "Retracted" position
(X9*h)
Zylinder 2 /
Cylinder 2
Zylinder 1
Endlagenabfrage /
Cylinder 1
End
p
osition sensor
00332894-03
Näherungsschalter/Proximity switch S3
für Position "ausgefahren" /
for "Extended" position
(X10*h)
Zylinder 1/
Cylinder 1

1 - 32
03000487-050301ND3 Pneumatic tape cutter (sh. 2 of 2)
Scale / Maßstab
Format
A3
Date Name
Drawn
26.06.03 Lan
g
er
Check.
Stand.
Item name / Benennung
Schneidgeraet pneum.
Pneumatic tape cutter
Sheet
2
RS03 402104 10.03.05 Hi
PS 02
Adapt. for version consistency
16.03.05 Schn.
(Document no. / Unterlagen-Nr.)
03000487 – 05031ND3
2 Sh.
Vers.
Modification/ECO no.
Date Name
Copyright reserved
SIEMENS AG
A&D
Weitergabe sowie Vervielfältigung dieser Unterlage, Verwer-
tung und M itteilung ihres Inhaltes nicht gestattet, sow eit nicht
ausdrücklich zugestanden. Zuwiderhandlungen verpflichten zu
Schadensersa tz. Alle Rech te für den Fall der Patenterteilung
oder GM-Eintra
g
un
g
vorbehalten.
Copying of this document, and giving it to others and the use
or comm unication of the contents thereof, are forbidden with-
out express authority. Offenders are liable to the payment of
damages. All rights are reserved in the event of the grant of
a
p
atent or the re
g
istration of the utilit
y
model or desi
g
n.
Valve 2
(
on the left
)
Valve connector X2
Valve 1
(
on the ri
g
ht
)
Valve connector X1
Proximity switch S1
for "Extended" position
Proximity switch S2
for "Rectracted" position
Proximity switch S4
for "Rectracted" position
Proximity switch S3
for "Extended" position
Control unit for
tape cutter
03006411-01
Zylinder 2/Cylinder 2
Endlagenabfrage/End position sensor
HF cable: CAN docking unit
W2 from
HF cable: docking unit signaling
Zylinder 1/Cylinder 1
Endlagenabfrage/End position sensor
Steuereinheit für
Schneidgerät
03006411-01
See page 5-5

1 - 33
03021017-040101FD3 Cable harness, CO trolley docking unit
Copyright reserved
03021017-040101FD3
1
18.12.2003
Bichler Th.
.
Langer D.
TB
TB
FS04
ECR 401656
09.03.05
TB
RS04
ECR 401141
27.05.04
RS05
ECR 401265
11.08.04
SIPLACE X-Series
A&D
Date
Author
Check.
Stand.Date NameModificationStatus Orig. Repl. byRepl. f.
Designer 7.1
Sheet
Sh.
W
e
i
t
e
r
g
a
b
e
s
o
w
i
e
V
e
r
v
i
e
l
f
ä
l
t
i
g
u
n
g
d
i
e
s
e
r
U
n
t
e
r
l
a
g
e
,
V
e
r
w
e
r
t
u
n
g
u
n
d
M
i
t
t
e
i
l
u
n
g
i
h
r
e
s
I
n
h
a
l
t
s
n
i
c
h
t
g
e
s
t
a
t
t
e
t
,
s
o
w
e
i
t
n
i
c
h
t
a
u
s
d
r
ü
c
k
l
i
c
h
z
u
g
e
s
t
a
n
d
e
n
.
Z
u
w
i
d
e
r
h
a
n
d
l
u
n
g
e
n
v
e
r
p
f
l
i
c
h
t
e
n
z
u
S
c
h
a
d
e
n
e
r
s
a
t
z
.
A
l
l
e
R
e
c
h
t
e
v
o
r
b
e
h
a
l
t
e
n
,
i
n
s
b
e
s
o
n
d
e
r
e
f
ü
r
d
e
n
F
a
l
l
d
e
r
P
a
t
e
n
t
e
r
t
e
i
l
u
n
g
o
d
e
r
G
M
-
E
i
n
t
r
a
g
u
n
g
.
P
r
o
p
r
i
e
t
a
r
y
d
a
t
a
,
c
o
m
p
a
n
y
c
o
n
f
i
d
e
n
t
i
a
l
.
A
l
l
r
i
g
h
t
s
r
e
s
e
r
v
e
d
.
C
o
n
f
i
e
a
t
i
t
r
e
d
e
s
e
c
r
e
t
d
'
e
n
t
r
e
p
r
i
s
e
.
T
o
u
s
d
r
o
i
t
s
r
e
s
e
r
v
e
s
.
C
o
m
u
n
i
c
a
d
o
c
o
m
o
s
e
g
r
e
d
o
e
m
p
r
e
s
a
r
i
a
l
.
R
e
s
e
r
v
a
d
o
s
t
o
d
o
s
o
s
d
i
r
e
i
t
o
s
.
C
o
n
f
i
a
d
o
c
o
m
o
s
e
c
r
e
t
e
i
n
d
u
s
t
r
i
a
l
.
N
o
s
r
e
s
e
r
v
a
m
o
s
t
o
d
o
s
l
o
s
d
e
r
e
c
h
o
s
.
21 786543
21 786543
A
B
C
D
E
F
A
B
C
D
E
F
SIEMENS AG
Cable harness /
CO trolley docking unit
1
X110
PE connection
(open end 1
from 03021022-xx power)
ODU-MAC socket cpl.
03008677-xx
X
*
*
1
03021022-xx Power
X110
X
1
*
6
03021018-xx CAN
X4*h
X
1
*
5
L-connection
X
1
*
3
03021020-xx W2 Safety
X
1
*
f
CO flap
X
1
*
2
X
2
*
h
03021020-xx W1 Safety
X
2
*
3
03021019-xx W2 Signaling
03021019-xx W3 Signaling
03021019-xx W1 Signaling
PE
X
1
03021021-xx Splice detection
X
1
*
f
Plug link
03021042-xx
Connector
Ground
Contact
Ground
Open end 2
docking unit
Open end 1
PE connection ODU-MAC
03021021-xx Splice detection
03021020-xx Safety
03003481-xx Coupling
03003975-xx L connection
03021022-xx Power
03021019-xx Signaling
03021018-xx CAN
Spare
3
4
3
3
3
2
3
1
3
0
2
9
2
8
2
7
2
6
2
5
2
4
2
3
2
2
2
1
2
0
1
9
1
8
1
7
1
6
1
5
1
4
1
3
1
2
1
1
1
0
9
8
7
6
5
4
3
2
1
ABCDE FGHJK
X1*q
03021030-xx W1 Docking unit, valve On/Off
X
2
*
4
03021030-xx W2 Docking unit, valve On/Off
X1_ON_12
X1_OFF_14
Bulk case compressed air line
From connector location 3
compressed air supply
03004200-xx
Open end 4
machine frame
Open end 3
docking unit
Serrated lock washer
Annular cable lug
PE connecting diagram for ODU-MAC
Torque 1.7Nm
Grounding
X
3
*
q
03021019-xx W4 24V 1-wire