X4电路图 - 第94页
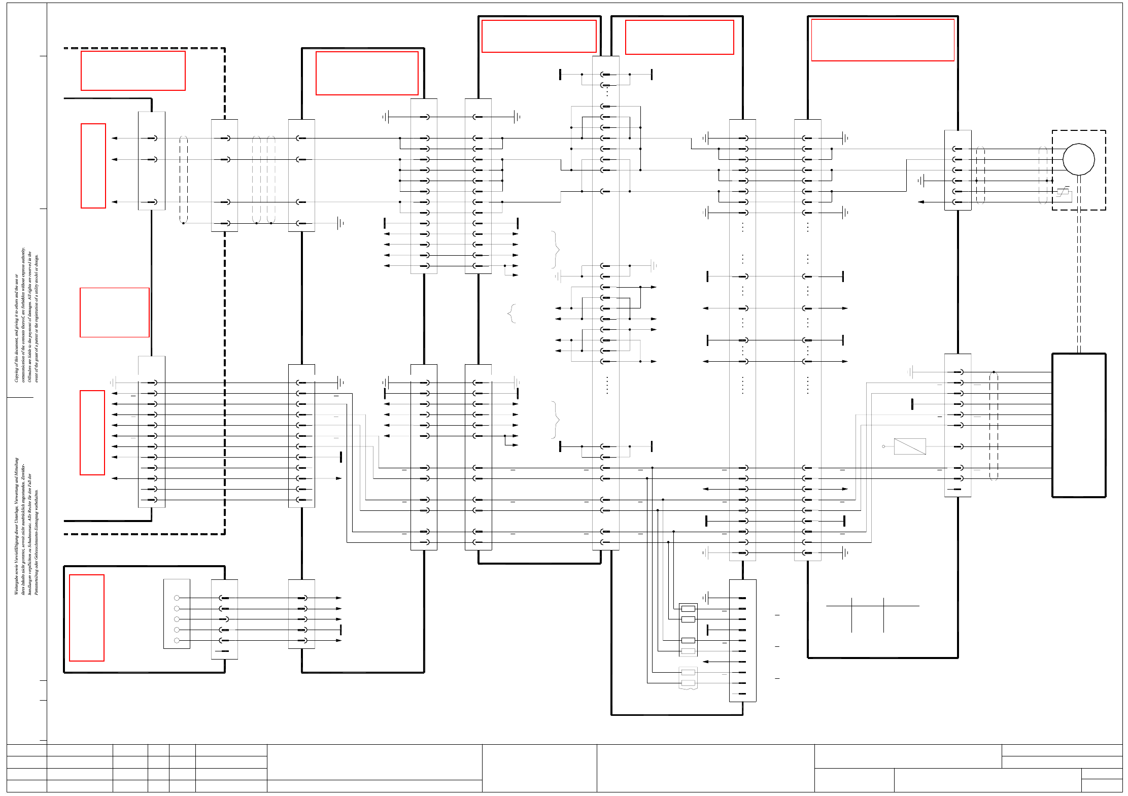
2 - 39 S01_61 2X3X4 -020101L D3 S tar axis, 6 /12-seg ment C &P head, g antry 1 , SIPLA CE X3 and X4 ( sh. 2 o f 2) Modified Status Date CAD file : S01_61 2X3X4-020101LD3_SH02.DWG Orig./Repl.f./Repl.by Stand. Name Ch…

2 - 38
S01_612X3X4-020101LD3 Star axis, 6/12-segment C&P head, gantry 1, SIPLACE X3 and X4 (sh. 1 of 2)
ModifiedStatus Date
CAD file : S01_612X3X4-020101LD3_SH01.DWG
Orig./Repl.f./Repl.byStand.Name
Check.
Mat. no. :
Author Hi
Date
Sh.
Sh.
SIPLACE X-Series
1
2
Star axis, 6/12-segment Collect&Place head
40
38
AGND
Track A
Track A
OUT
+5V
Track N32
36
37
35
33
34
Track B
Track B
GND
Track N
VCC
30
31
28
29
J8:6
+15V
-15V
J8:5
n.u.
X15as
Track A
Track A
Track B
Track B
GND
AGND
Track N
Track N
+5V
6
Key
9
10
8
7
5
4
2
3
1
Track signals, star axis
Test plug
Track N 9
Key
470Ω
6x
10
Track N
+5V
Track B
Track B
GND
6
7
8
4
5
GY RI
RI
+5V
T2
T2
GND
RD
BK
BN
WH
PK
03035602
SP6-12 intermediate distributor board,
LO-RESET
X7aq:11 15
X9aq:19
83
85
VCC
CS_A*
137
n.u.
21
GND
n.u.
n.u.
n.u.
VCC
24
26
25
23
22
GND
n.u.
n.u.
n.u.
n.u.
18
20
19
17
16
Star motor V2
Star motor V1
Star motor W2
Star motor W1
+24V
86
84 +24V
Star motor V
Star motor W
112
114
110
109
108
107
LO-RESET
+24V
n.u.
n.u.
n.u.
12
14
13
11
10
9
7
8
6
MP1, forced air sensor
TP115
n.u.
21
24
26
25
23
22
n.u.
n.u.
GND
n.u.
VCC
18
20
19
17
16
n.u.
n.u.
GND
n.u.
n.u.
(Lightbarrier: Z-axis bottom)
LO-RESET
12
14
13
11
10
n.u.
n.u.
n.u.
+24V
9
7
8
6
Star motor V
Star motor W
Forced air valve
X6as:3
X6as:1
03004333-W2
DLM-X head adapter
03019066 (aq)
Star motor U2
Star motor U1
X22ac/J3
Star motor U
111
113
n.u.
n.u.
PE
3
4
5
X13aq
1
2
3
4
5
1
2
X2as
n.u.
Star motor U
n.u.
AGND
00330648 (as)
digital
WHGN
12-pole
Track A
X12as
2
1
T1
Screen
GN
n.u.
n.u.
YE
YEWH
RD
RDWH
Key
10
9
8
6
7
5
M
Star motor C28
03018507
complete
BNWH
OGWH
BN
OG
12-pole
2
3
4
X5as
1
8
9
7
5
6
4
-15V22
25
28 +24V
+15V
19
16, 31
+5V
GND
Star motor W
Star motor V
9
7
8
4
5
6
Gantry 1 or 3
03010612 (aa)
Cable carrier interface
Cable carrier interface
WH
X31
46 WH
03009762
S/Z2 motor
Star motor U1
X13aa
S/Z2 motor
Carrier cable 6, 2GO
1, 10, 34
X6aa
2
3
34-pole
PE
03038096
34-pole
Star motor U
2
3
1, 10, 34
X6ac
PE
Shaft encoder for star motor
89 Track A YE T132727
GND
Track A
Track A2
4
Track A
Track A
PE
39
40
38
Track B
Track B
Track N
Track NTrack N
10
12
8
6Track B
Track B
Track N
88
87
122
90
120DIG_IO_I
DIG_IO_H
32
GND
36
37
35
33
34
SCL
SDA
n.u.
+15V
-15V
30
31
28
29
7805
+15V
IN
39
Document st.
Product st.
Function st.
1. Hi
Hi1.
Hi2.
S01_612X3X4-020101LD3
10.07.06
10.07.06
10.07.06
11.01.2005
Copyright reserved
SIEMENS AG
Gantry 1
SIPLACE X3 and X4
Gantry 1
03000901 (ac)
Head interface
+15V
X13ac:50
X13ac:41
-15V
VCC
X13ac:48
+5V1919+5VTrack A 3 Track A3
Key
BU
RD
PK
OG
WH
03046226 (ra)
Sub-distributor
X1ra
0V
+5V
+15V
+24V
-15V
Track B
Track B
Track N
Track N
Sheet 2
n.u. 11
n.u. 14
+5V
n.u.
12
13
8
OPTO_GND
9
10
5
6
6
n.u.
Cable carrier interface
X5ra
BN
GN
WH
3
5 2
41
2
1
(W1)
(W2)
(W2)
(W1)
(W1)
Voltage
03009768
X50aa
+15V3
5
4
+5V
GND
2
1
-15V
+24V
n.u.11
14 n.u.
12
13
+5V
n.u.
Track B
Track B
Track N
Track N8
9
10 GND
5
6
Track A
Track A
33
32
Track A
Track A
32
33
Track N 26
Track B
Track B
30
29
Track N 27
28+24V
+15V
-15V
22
25
Track N26
Track B
Track B
Track N
29
30
27
+24V28
25
22
-15V
+15V
03044424-W4
BN
RD
BK
Backplane
03039648 (tq)
Axis unit
26-pole
Track A
PE
1,4,7,17,20,23,26
X03_1tq
2
X5so /
Phase_W
Phase_V
Sheet 2
3
2
BN
RD
Phase_U
03042047
Axis unit, gantries 1 and 4
X03_3tq
X3sv /
1
BK
1,4,7,17,20,23,26
03009773
Actual value
S/Z2 axis 26-pole
Track A
X23aa
2
PE PE
BK
45 BK
BN
GN
34
40
BN
GN
4 PE
Star motor W
Star motor V
3
2
Carrier cable 5, 2GO
03038095
1, 11, 14, 34
16, 31
X5aa
34-pole
GND
X motor
34-pole
X5ac
16, 31
1, 11, 14, 34
GND
PE
16, 31
-15V 22
+15V
+24V
28
25
+5V
GND
19
See page 5-41
See page 4-7
See page 4-10
See page 5-28
See page 5-46
See page 5-7
See page 5-57

2 - 39
S01_612X3X4-020101LD3 Star axis, 6/12-segment C&P head, gantry 1, SIPLACE X3 and X4 (sh. 2 of 2)
ModifiedStatus Date
CAD file : S01_612X3X4-020101LD3_SH02.DWG
Orig./Repl.f./Repl.byStand.Name
Check.
Mat. no. :
Author Hi
Date
Sh.
Sh.
SIPLACE X-Series
2
2
Star axis, 6/12-segment Collect&Place head
DC/DC converter 5V/±15V
00353449
DC/DC converter ±15V
00353450
X49tq
X51tq
X50tq
PGND
Z4,8,20
Z8,16
GND
AGND
PGND
+40V_Z/DP
+150V_Star
R10
L4
R11
L5
R12
L6
X03_1tq
WH
GN
BN
BK
Sheet 1
X13aa
Document st.
Product st.
Function st.
1. Hi
Hi1.
Hi2.
S01_612X3X4-020101LD3
10.07.06
10.07.06
10.07.06
11.01.2005
Copyright reserved
SIEMENS AG
OFF
ON
S1
12
26-pole
6
12
13
14
10
9
8
3
5
2
X5so /
Axis unit
03039648 (tq)
Backplane
1,4,7,17,20,23,26
PE
(S1.2 n.u.)
11
A/D22; B/E22,24,25; C20,25
C22
B/E18
C12
C13
B13
A13
B15
A14
B14
X21_3tq
A15
X3ta
A12
A16; B17
A17
A24
B19
A19
A25
A/C/E3,4,7,8,11
B16
B/D1,2,5,6,9-11
Axis unit
03042047
X03_2tq
A/C32
A/C30
C26; A/C28
C10
C18; A/C20
C14
C12
A12
A8
C8
A/C2
C4
A4
X1tq
D10
Z28
Z16;D18
D6
-15V
+15V
2
1
8
X30_1tq
1
3
2
4
5
6
7
Powerfail_24VDC
PA1_CAN_L
GND
PA1_CAN_H
9
n.u.
n.u.
n.u.
n.u.
9
n.u.
1
5
n.u.
n.u.
7
8
6
n.u.
3
4
2
X30_2tq
PA2_CAN_H
PA2_CAN_L
Powerfail_24VDC
GND
2
X45tq
1
3
X40tq
4
2
X46tq
1
5
4
X41tq
3
2
1
X32
1
2
3
GY
GY
GY 10+11
8+9
6+7
03009827
3 (W1)
4 (W1)
23
25GY
BK
Vin-
Vin+
4 (W1)
3 (W1)
16WH 2 (W1)
11
14
13BN
BN
VT
1 (W2)
2 (W2)
1 (W1)
03009766
7
4
1
X14
9
6
Vin(+)Axis
Vin(-)Axis
X12
0V
1 (W2)
2 (W2)
1 (W1)
2 (W1)
N40V
P40V
+150V_Star
12-pole
Power supply
00354626
GND
AGND
+15V
+15V_Servo
+5V
X4ta
C1
C4
AGND End signal
03036027 (ta)
Axis card A364, gantry 1 SDS120/2.5S1 servo amplifier
00353445 (tq)
Track A
Track A
Track B
Track B
Track N
Track N
OPTO_GND
UB_Power_OK
Inom_W
Inom_U
+15V_Servo
-15V_Servo
Servo_Ready
AGND
Inom_W
Inom_U
Servo_Enable
+40V_Z/DP
UB_Power_OK
+150V_Star
Phase_V
Phase_U
Phase_W
Gantry 1
A18
C19
Servo_Enable
Servo_Ready
I²t
PGND
C22; A/C24
C16 I²t
45
46
40
34
X31 03009762
1
2
3
X03_3tq 03044424-W4
BK
RD
BN
BK
RD
BN
Phase_U
Phase_V
Phase_W
D22
+15V_Servo
-15V_Servo
+5V
+15V
-15V
D10,18
D30
Z28
Z20;D22
Z4; D6
D30
X23aa
Sheet 1
03009773
Star motor_W
Screen
Star motor_U
Star motor_V
X3sv /
-15V
C23
SIPLACE X3 and X4
Gantries 1 and 4
X44:1
X43:1
GY
GY
n.u.
+5V
n.u.
n.u.
+5V
n.u.
n.u.
OPTO_GND
n.u.
Track N
Track N
Track A
Track B
Track B
Track A
See page 5-57
See page 5-55
See page 4-13
See page 3-7
See page 5-12
See page 5-13
See page 4-7

2 - 40
S02_20X4-020101LD3 Star axis, 20-segment C&P head, gantry 2, SIPLACE X4 (sh. 1 of 2)
Track A
Track A
Track B
Track B
Track N
Track N
DC/DC converter
+5V19
32
33
Track A
Track A
28
25
22
27
26
29
30
Track N
Track B
Track B
Track N
X18:8
X18:14
X18:2,4,6
X18:12
+24V
+15V
-15V
GND
DC/DC converter
X18:12
+15V25
16, 31
1, 11, 14, 34
X5bc
28
DC/DC converter
X19:9
PE
GND
+24V
VCC
-15V
X18:2,4,6
X19:11
+24V
+15V
PE
19
16, 31
22
X18:14
X18:8
Star motor W
GND
-15V
+5V
9
8
Star motor V
Star motor U
6
7
5
3
4
2
1, 10, 34
X6bc
PE
PGND
Gantry 2
03000901 (bc)
Head interface
WHGNDGND 4
5V
Track N
Track N
87
B6
3
R13
470R
4
12
N9
10
N
+5V 7
8
Key
Track N
Track N
+5V
Track B
X4bq
4
2
Track A
Track A
43
56
1
470R
2
R12
A3
B
GND
5
4
A
PE
2
1
PE
Track A
Track A
39
40
38
GND
Track N12
8
10
6
Track B
Track B
Track N
7
13
Track N 32
GND
Track B
Track B
36
37
35
VCC
Track N 33
34
LED
Track A
Track A
Star tracks
GND
Track B
Track A
Track A
PE
Test plug
39
40 PE
38
greenD3
D8
D6
green
green
Color
+5V
-15V
+15V
Function
Track B
Track B
VCC
GND
Track N
Track N32
36
37
35
33
34
+15V
15V
03005090
RI8
9
10
Key
RI
+5V 7
Track B
Track B
5
6
+5V
T2
T2
BN
GY
BK
PK
RD
C&P20
Star drive
Encoder
C&P20 intermediate distributor
Track A
Track A
+15V
-15V
+24V
VCC
PE
87
86
85
83
84
92
91
89
88
90
9
10 GND
5
6
Track A
Track A
33
32
Track N 26
Track B
Track B
30
29
Track N 27
28+24V
+15V
-15V
22
25
03044424-W4
BN
RD
BK
Backplane
03039648 (sq)
Axis unit
26-pole
Track A
PE
1,4,7,17,20,23,26
X03_1sq
2
X5to /
Phase_W
Phase_V
Sheet 2
3
2
BN
RD
Phase_U
03042047
Axis unit, gantries 2 and 3
X03_3sq
X3tv /
1
BK
1,4,7,17,20,23,26
03009793
Actual value
S/Z2 axis 26-pole
Track A
X23ba
2
PE PE
BK
45 BK
BN
GN
34
40
BN
GN
4 PE
Star motor W
Star motor V
3
2
Carrier cable 5, 2GE
03038085
1, 11, 14, 34
16, 31
X5ba
34-pole
GND
X motor
16, 31
-15V 22
+15V
+24V
28
25
+5V
GND
19
8
9
7
5
6
4
Gantry 2 or 4
03010622 (ba)
Cable carrier interface
Cable carrier interface
WH
X21
46 WH
03009782
S/Z2 motor
Star motor U1
X13ba
S/Z2 motor
Carrier cable 6, 2GE
1, 10, 34
X6ba
2
3
34-pole
PE
03038086
ModifiedStatus Date
CAD file : S02_20X4-020101LD3_SH01.DWG
Orig./Repl.f./Repl.byStand.Name
Check.
Mat. no. :
Author Hi
Date
Sh.
Sh.
SIPLACE X-Series
1
2
Star axis, 20-segment Collect&Place head
+15V 28
GND 22
-15V 20
PGND 18
Star motor W
Star motor V
Star motor U
110
111
109
108
107
PE 8
7
5
6
4
PE
2
3
1
PGND
-15V
GND
+15V
28
22
20
18
PE8
7
5
6
4
2
3
1PE
Star motor W
Star motor V
Star motor U
X2bq
C&P20 head adapter
03002870 (bq)
PGND
140
134
113
114
112
X22bc/J3
03012097-W2
C&P20 cable set
X2bs
03002942 (bs)
PE 1
3
2
X4bs
Screen
T1
T1
WHGN
YE
GN
PE/screen
W phase
n.u.
+15V 6 PTC
PE
X3bs
4
5
3
PTC
1
2
U phase
V phase
RD
BU
YEGN
BK
WH
RD
3 ~
M
03005092
Star motor
C&P20
34-pole
34-pole
140-pole
Document st.
Product st.
Function st.
1. Hi
Hi1.
Hi2.
S02_20X4-020101LD3
10.07.06
10.07.06
10.07.06
11.01.2005
Copyright reserved
SIEMENS AG
Gantry 2
SIPLACE X4
19+5VTrack A 3 Track A3
Key
BU
RD
PK
OG
WH
03046225 (qa)
Main distributor
X1qa
0V
+5V
+15V
+24V
-15V
Track B
Track B
Track N
Track N
Sheet 2
n.u. 11
n.u. 14
+5V
n.u.
12
13
8
OPTO_GND
9
10
5
6
6
n.u.
Cable carrier interface
X6qa
BN
GN
WH
3
5 2
41
2
1
(W1)
(W2)
(W2)
(W1)
(W1)
Voltage
03009788
X50ba
+15V3
5
4
+5V
GND
2
1
-15V
+24V
n.u.11
14 n.u.
12
13
+5V
n.u.
Track B
Track B
Track N
Track N8
See page 5-42
See page 4-7
See page 4-9
See page 5-57
See page 5-28 See page 5-33
See page 5-34