X飞达使用手册 - 第51页
所有 L ED 灯闪烁 红色 所有 L ED 灯熄灭 飞达不 能启 动应 用程 序 重载应 用程 序 。 为 了完 成 这个任 务 , 将 飞达 放在 贴 片机上 并进 入 SITE ST 里 面下载 应用 程序 。 备注 : 如果 应用 程序 无 效或者 失效 , 只有 基本 程 序或者 仅仅 启动 而已 。 但 是启动 程序 不能 接受 显 示并保 持黑 色。 5.1.2 轨道和运行错 误 : 一个或者所有的 相关错误信息 备注 :…

� (2) 清空元件收集盒
� 关闭元件收集盒
备注:
每次续料以后必须清空废胶带盒。
备注:
每周清空一次元件收集盒。
5 信息
5.1 2x8 mm 飞达信息
5.1.1 模块错误:关于飞达控制模块的错误信息
状态显示
步距显示
原因
解决方案
所有LED灯亮红色
所有灯灭
24V电源电压在开机后
没有到达设定阈值
Check the power supply
of the FCU and
the EDIF.检查FCU电源
和EDIF模块
每个轨道亮一个灯
当“退出/装载”把手被
释放后,飞达从FCU退
出,等待被关闭。这个只
是在退出过程中短暂的
显示一下。
如果长时间保持这个状
态,则表示FCU和飞达之
间的通讯出现问题。解决
这个问题则必须GUI上
解锁这个飞达。
所有灯慢闪
Can Bus错误,飞达不能
与FCU通讯
卸载飞达并重新装载,
(或许只能在GUI界面
上操作)检查EDIF模块
表面的红外通讯窗口。如
果以上措施都无效的话,
将飞达返回西门子维修。
备注:同时检查FCU对应
的轨道EDIF接口。
左右轨道灯交互慢闪
存贮或者调用必要的操
作数据时出现致命错误。
(譬如说取料的偏移量,
飞达ID)
送厂返修
所有灯向前亮起
飞达已经装载,但是“退
出/装载”把手没有推进。
推回把手
如果状态不变,而且把手
也正确放回,则将飞达送
厂返修。repair.
所有灯熄灭
24V电源电在开机后超
出阈值并很快跌落。
通常该状态只出现在卸
载飞达过程中。
如果状态不变,检查FCU
电源和EDIF

所有LED灯闪烁红色
所有LED灯熄灭
飞达不能启动应用程序
重载应用程序。为了完成
这个任务,将飞达放在贴
片机上并进入SITEST里
面下载应用程序。
备注: 如果应用程序无
效或者失效,只有基本程
序或者仅仅启动而已。但
是启动程序不能接受显
示并保持黑色。
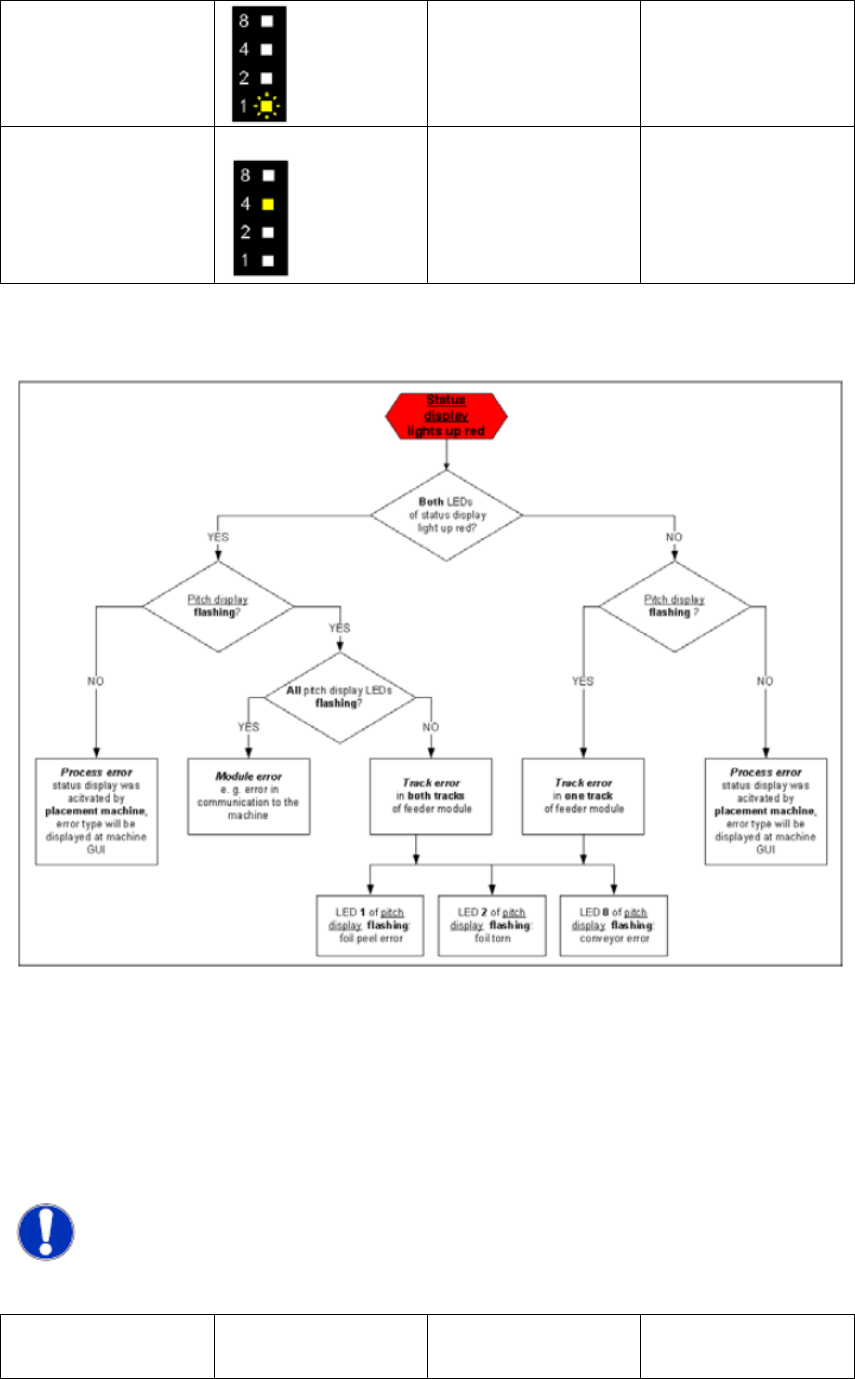
5.1.2 轨道和运行错误:一个或者所有的相关错误信息
备注:
如果错误在所有轨道同时发生,则左右轨道都显示错误图案。为了区别模块错误和飞
达控制错误,所有的8个步距指示灯灯不会同时闪亮。
状态显示
步距显示
原因
解决方案
亮橙色
所有灯快闪
警告: 你选择了一个当
前状态有问题的功能:
�在废胶带绷紧的时候
料带传动机构向后运动
� 绷紧胶带的时候其实
废胶带已经绷紧了。在按
下“卷料”按钮的时候显
示,在释放按钮以后消
失。
如果想完成这个功能,从
卷废胶带齿轮中剪断,松
开废胶带摇臂。
亮红灯
LED8慢闪
送料轨道错误:料带在规
定时间之内没有正确完
成送料周期。
� 是否料盘在容器里面
卡住了?
� 料带是不是在取料
位,元件是不是在料带和
取料窗口之间?
消除故障物。使用“前进”
或者“后退”重启送料轨
道。
飞达会结束失败的送料
动作并且返回正确的取
料位置。
LED2慢闪
料带断裂:料带在特定时
间之内没有绷紧:
� 废胶带断裂。
� 废胶带仓满。
� 残渣或者污染物使卷
料齿轮失去压力
�重新放入并且绷紧废
胶带。
� 清空废胶带盒。
�有必要的话清洁并检
查卷料齿轮。移除污染物
和废胶带残渣。
LED1闪烁
胶带剥离错误:
料带移动的时候胶带没
检查是否废胶带堵住取
料窗口

有被剥离。
胶带被取料窗口压住,不
能被正确剥离。
一个灯亮(当前步距)
处理错误:
站机给当前位置的飞达
轨道发送错误信息。这个
错误不在飞达上,通常是
在贴片机上。
贴片机上显示错误信息。
5.1.3 流程图: 操作面板的错误显示
各自独立的错误对应关系表示在下图,有助于识别错误
5.2 8 - 88 mm 飞达信息
5.2.1飞达发出信息
5.2.1.1 绪论
以下的LCD 和状态显示都是由飞达自身产生的。错误根源基本是由飞达状态产生。以下的表格
显示LCD显示文字,颜色和状态显示模式,原因和问题处理。
备注:
随着站机的程序升级,你会发现有些问题没有包含在这个清单里面,出现这种情况的
话敬请参阅站机GUI界面的帮助文件和操作手册。
5.2.1.2 没有显示
Lcd en
Lcd de
状态显示
红色快闪