KE2010取扱説明書Ver.2.01和文Rev.08.pdf - 第673页
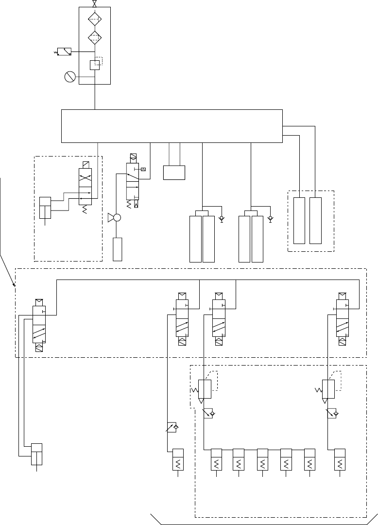
13 - 4 以下の配管図を参考にして下さい。 (1) 配管系統図(本体) Cell block AB PR AB AB φ 12 工事配管 フィルタ レギュレータ ミストセパレート 圧力スイッチ 圧力計 マニホールド φ 6 CVS φ 6 ST=30 ( オプション ) ( イジェクタ ) φ 6 φ 8 φ 8 φ 6 φ 6 φ 6 φ 6 ヘッドユニット ドライシリンダ 20L …

13 - 3
13-2-2.
配管及び継手
配管及び継手配管及び継手
配管及び継手
エアー漏れのないことを確認して下さい。
危険
不意の起動による事故を防ぐため,電源を切ってから行って下さい。
13-2-3.
各ユニットエアーシリンダ
各ユニットエアーシリンダ各ユニットエアーシリンダ
各ユニットエアーシリンダ
本体の電源を投入しマシンセットアップ項目を選択し,動作が出来るか確認してください。
エアもれ確認
手前側
フィンガバルブ

13 - 4
以下の配管図を参考にして下さい。
(1) 配管系統図(本体)
Cell block
AB
PR
AB
AB
φ
12
工事配管
フィルタ
レギュレータ
ミストセパレート
圧力スイッチ
圧力計
マニホールド
φ
6
CVS
φ 6 ST=30
(
オプション
)
(
イジェクタ
)
φ
6
φ
8
φ
8
φ
6
φ
6
φ
6
φ
6
ヘッドユニット
ドライシリンダ
20L F
ドライシリンダ
20R F
コネクタブラケット
F
ドライシリンダ
20L R
ドライシリンダ
20R R
コネクタブラケット
R
一括交換台 F
一括交換台 R
(
オプション
)
電磁弁付マニホールド
搬送ソレノイド
φ
4
φ
4
φ
4
φ
4
φ
4
AE/E 弁
AE/E 弁
φ
4
φ
4
(
メータイン
)
ストッパ
(オプション)
プッシャ Y (x5)
(オプション)
プッシャ X (x5)
φ
4

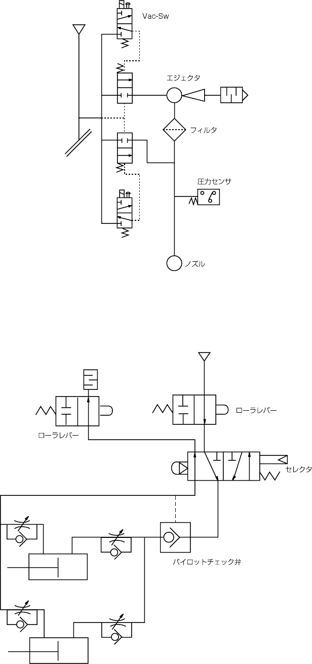
13 - 5
(2)
配管系統図(ヘッド)
Blow-Sw
P
ø8
(3)
配管系統図(一括交換台,
4
ケ所共通)
ø6
ø6
ø6
ø6
ø6
ø6
P