5OM-1610-002_w - 第184页
5OM-1610 4-67 101 1-002B(M916WMM--0013) U17 I/O STL T MF HEAD 1 2 3 4 5 6 7 8 A B C D E F RX /RX TX X1701 X1702 CN1A/1B /TX FG 7 2 4 3 5 CN2A/2B IN OUT 3 CN10 2 1 1 2 CN1 1 3 3 CN12 2 1 3 CN13 2 1 3 CN14 2 1 3 CN15 2 1 3…

5OM-1610
4-661011-002B(M916WMM--0012)
U28 POWER SUPPLY PCB
1
2 3 4 5 6 7 8 9 10 11 12
A
B
C
D
E
F
G
H
A141
P24I
CN4C
5
3
4
1
2
X1414C
7
6
B01
B02
L.ON
(+)
(-)
(-)
(+)
L.ON
B02C
B01C
B05C
CN7
B04C
CN3
X2803
X01
(-)
(+)
D.ON
24B1
10B
24F
10F
CN3
DOCOM
2
3
1
DICOM
EMG
X14503
CN3
A145
X141P1:6A
24F
10F
CN4D
5
3
4
1
2
X1414D
7
6
B01
B02
L.ON
(+)
(-)
(-)
(+)
L.ON
B02B
B01B
CN6
U28
1
3
2
1
3
2
CN4D
5
3
4
1
2
X1454D
7
6
B01
B02
L.ON
(+)
(-)
(-)
(+)
L.ON
CN5
5
3
4
1
2
6
B02A
B01A
1
3
2
1
3
2
1
3
2
1
3
2
1
3
2
B04B
(-)
(+)
D.ON
1
3
2
B04A
(-)
(+)
D.ON
1
3
2
B05B
B05
:2
:3
:1
(-)
(+)
OUT
1
3
2
B05A
B05
:2
:3
:1
(-)
(+)
OUT
1
3
2
B05
:2
BR
:3
:1
BL
BK
BL
YE
GY
(-)
(+)
OUT
1
3
2
6
3
4
1
2
3
4
3
4
1
2
5
6
SG
TX+
TX-
HEAD STP
CN2
3
1
2
4
5
7
6
5
B07
B07
B07
(+)
(-)
:3
:1
:2
OUT
OUT
(-)
(+)
(+)
(-)
OUT
X28B07A
X28B07B
X28B07C
B07
2
1
3
2
1
3
2
1
3
X02
1
2
B07A
B07B
B07C
CN4
X2804
5
7
1
3
9
TX
RX
-RX
-TX
5
3
4
1
2
6
5
3
4
1
2
6
CN8
3
4
1
2
5
6
8
7
4
6
2
8
10
7
CN1
3
1
2
4
5
7
6
8
X2807
X2806
X2805
X14103
X28X1
X2808
X28X2
X28B05C
X28B01C
X28B02C
X28B04C
X28B05B
X28B01B
X28B02B
X28B04B
X28B05A
X28B01A
X28B02A
X28B04A
U17(CN4)
U17(CN3)
A141(CNP3)
[MM/11/3F]
X141P3:1
X141P3:2
X141P3:3
X141P3:4
A145(CNP3)
[MM/11/9F]
X145P3:3
X145P3:4
X128X2 :1
:2
X1704:1
X1704:3
X1703:1
X1703:2
[MM/13/3F]
[MM/13/3F]
A141(CNP1)
[MM/11/3B]
A145(CNP1)
[MM/11/9B]
2
3
1
DI1
DI2
DI3
DO1
DO2
SGI
P24I
DI1
DI2
DI3
DO1
DO2
SGI
P24I
DI1
DI2
DI3
DO1
DO2
SGI
DOCOM
DICOM
EMG
8
[MM/01/4E]:(1)
[MM/01/8E]:(2)
[MM/01/4D]:(1)
[MM/01/8D]:(2)
HLS
[MM/01/4B]:(1)
[MM/01/8B]:(2)
DC24V
YE
RD
WH
BR
BL
BK
BR
BL
BK
BR
BL
WH
BR
BL
BK
BR
BL
BK
BR
BL
BK
BR
BL
WH
BR
BL
BK
BR
BL
BK
BR
BL
BK
BR
BL
WH
B04
B04
B04
B05
B05
B05
TX
RX
-RX
-TX
[MM/13/3A]
HLS
U17(CN1)
X1701:2
X1701:3
X1701:4
X1701:5
24F
10F
24B1
10B
X145P1:6A
X145P1:6B
X141P1:6B
24F
10F
BL
YE
GY
BL
YE
GY
YE
RD
WH
YE
RD
WH
X1701:7
:3
:1
:2
B07
:3
:1
:2
B07
:A1
:B1
:A2
B309
:B2
:A4
:A3
:B3
X12501:C4
N.C
X12501:C5
X12501:D5
X12501:C6
X12501:D3
X12501:D4
X12501:B1
X12501:B2
X12501:B3
X12501:B4
X12501:C3
X131P1:B3
X131P1:B4
X131P1:B2
X131P1:B1
STLT_MHD2
I/O P.C.B
U28
X2802
1
2 3 4 5 6 7 8 9 10 11 12
A
B
C
D
E
F
G
H
Nozzle up status 2
Nozzle up status 1
<Mechatro Tube>
Vacuum Sensor 1
Vacuum Sensor 2
Vacuum Sensor 3
<Mechatro Tube>
<Mechatro Tube>
Multi-Axis Board Control Power Unit
Multi-Axis Board Control Power Unit
<Mechatro Tube>
<Mechatro Tube>
<Mechatro Tube>
L-Axis 1 Limit (+)
L-Axis 1 Limit (-)
L-Axis 2 Pass Line
L-Axis 1 Pass Line
Excessive Pushing Detection 1
L-Axis 3 Limit (+)
L-Axis 3 Limit (-)
L-Axis 3 Pass Line
L-Axis 2 Limit (+)
Excessive Pushing Detection 2
Excessive Pushing Detection 3
L-Axis 2 Limit (-)

5OM-1610
4-671011-002B(M916WMM--0013)
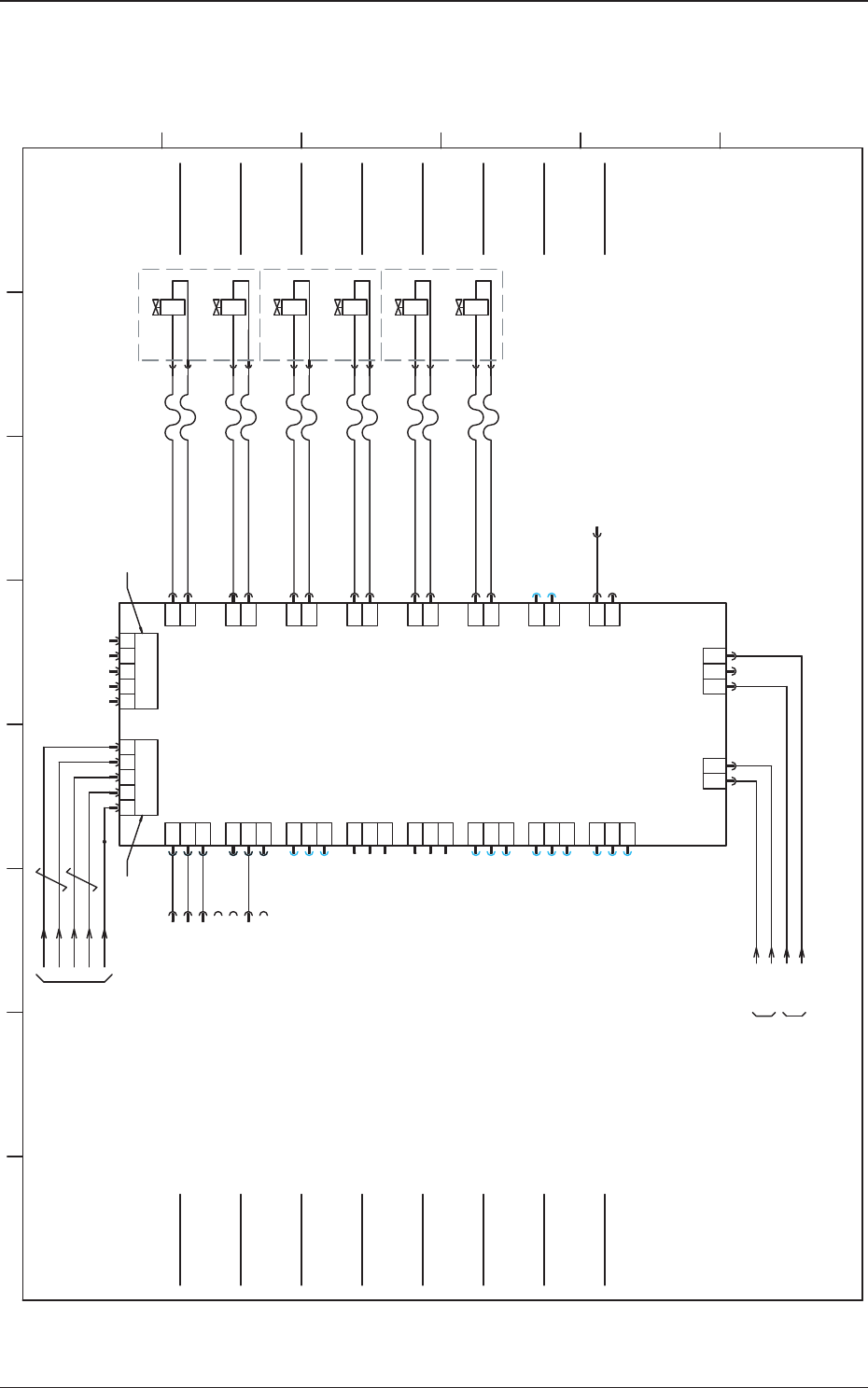
U17 I/O STLT MF HEAD
1 2 3 4 5 6 7 8
A
B
C
D
E
F
RX
/RX
TX
X1701 X1702
CN1A/1B
/TX
FG
7 2 43 5
CN2A/2B
IN OUT
3
CN10
2
1
1
2
CN11
3
3
CN12
2
1
3
CN13
2
1
3
CN14
2
1
3
CN15
2
1
3
CN16
2
1
3
CN17
2
1
CN18
2
1
1
2
CN19
1
2
CN20
1
2
CN21
1
2
CN22
1
2
CN23
1
2
CN24
1
2
CN25
1 2 3
CN4
CN3
21
24B1
10B
10F
24F
5 34 2 7
FG
/TX
TX
/RX
RX
X1725
X1723
X1722
X1721
X1720
X1719
X1718
891
892
893
894
895
896
X1703 X1704
:4
:2
:8
:6
X28X2 :7
:8
X28X2
:4
:3
U28 (Power Supply P.C.B HD)
X2804(CN4)
[MM/12/2D]
[MM/12/5D]
[MM/12/5D]
STLT_MHD1
I/O P.C.B
-U17
:1
:2
Y1718
Y1718
Y1719
Y1718
:4
:3
:2
:1
:1
:2
Y1718
Y1718
Y1719
Y1718
Y1718
Y1718
Y1718
Y1719
:4
:3
:4
:3
:10
B308
:A3
X1711
X1710
B308
:A1
:B1
:A2
:B2
:B4
:A4
:B3
1 2 3 4 5 6 7 8
A
B
C
D
E
F
Vacuum Valve 1
Vacuum Breaker 1
Vacuum Valve 2
Vacuum Breaker 2
<Mechatro Tube>
Vacuum Valve 3
Vacuum Breaker 3
Bad Mark Detection
External Tuning
(OPTION)
<Mechatro Tube>
<Mechatro Tube>
<Mechatro Tube>
<Mechatro Tube>
<Mechatro Tube>
Control Output
(OPTION)
Bad Mark Detection
Bad Mark Detection
Stability Output
(OPTION)

5OM-1610
4-680911-001