5OM-1610-002_w - 第200页
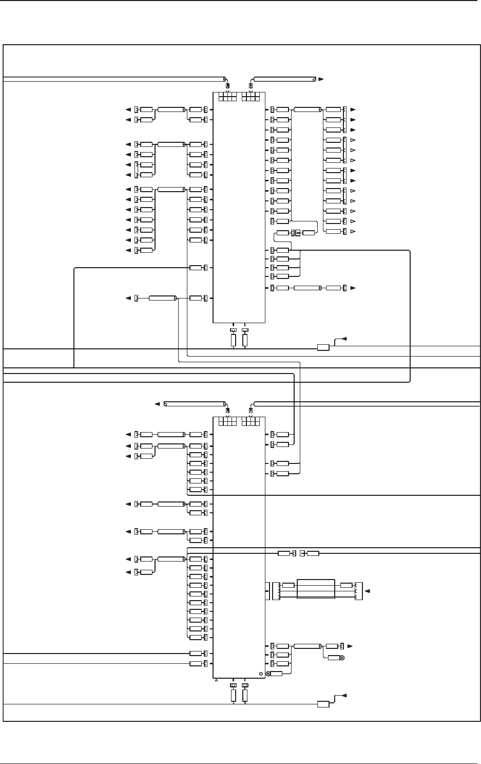
5OM-1610 5-13 101 1-002G(01300-1 1) Transfer (R) UB32:X1401 Operation Panel:X10520 Operation Panel:X1 1234 Transfer (L) UB32:X0801 Air V acuum Switchover Y0638 High Speed/Multi-Functional Head Change Over FB2 Y -Directio…

5OM-1610
5-12
1011-002G(01300-11)
CN38
X0938
X0939
Y0938
Y0939
CN39
CN10
X0910
X0932
B0910
Y0932
CN32
X0933
Y0933
CN33
CN11
X0911
X0913
B0911
B0914
CN13
X0914
B0915
CN14
Y0942
CN16
X0916
X1300D3
X0918
X0919
1-NST18
X0920
X0921
X0922
X0923
X0934
X0935
X0936
X0937
CN18
CN19
CN20
CN21
CN22
CN23
CN34
CN35
CN36
CN37
X32507R
1-NST20
1-NST22
2-NST18
2-NST20
2-NST22
1-NST35
1-NST36
1-B1611
2-B1611
Option
Option
Option
2-NST35
2-NST36
Option
Option
Option
Option
X0924
CN24
X0925
CN25
X0930
CN30
X0931
CN31
X0944
CN44
X0945
CN45
CN11
X0111
X0112
X01
S111R
CN12
X0115
X0116
X0117
X0118
X0135
X0142
X0143
X0144
CN15
CN16
CN17
CN18
CN35
CN42
CN43
CN44
CN13
X0113
X0114
CN14
CN30
X0130
X0131
CN31
CN32
X0132
X0133
CN33
CN34
X0134
X0136
XH01
CN36
CN37
X0137
X0138
CN38
CN39
X0139
X0140
CN40
CN41
X0141
X01
S111F
X0110
CN10
X0119
X0120
X0121
CN19
CN20
CN21
X1195
X0122
X0123
X0124
CN22
CN23
CN24
X1196
X0902
X0901
CN2B
9 7 5 3
/RX
RX
/TX
TX
CN1B
9 7 5 3
/RX
RX
/TX
TX
X0101
CN1B
9 7 5 3
/RX
RX
/TX
TX
CN2B
9 7 5 3
/RX
RX
/TX
TX
X0102
CN3 CN4
X0903
X0904
CN3 CN4
X0103
X0104
U09
Positioning (R)
U01
PNL
X10924
X10924
X0940
CN40
X0941
CN41
B0912
B0514
B0520
B0913
X0943
CN43
X0943A
Option
X0915
CN15
X0942
CN42
X0912
CN12
FB1 Up Y0932
FB1 Down Y0933
CPU2:U85 CH2-CN3(X8503)
Nozzle Stocker 1 Unit Lower Limit Detection 1 NST18
Nozzle Stocker 1 Shutter Closing Check 1 NST20
Nozzle Stocker 1 Clamping Check 1 NST22
Nozzle Stocker 1 Unit Lower Limit Detection 2 NST18
Nozzle Stocker 1 Shutter Closing Check 2 NST20
Nozzle Stocker 1 Clamping Check 2 NST22
Nozzle Stocker 1 Shutter Open/Close Check 1 NST35
Nozzle Stocker 1 Upper 1 NST36
Nozzle Stocker 1 Shutter Open/Close Check 2 NST35
Nozzle Stocker 1 Upper 2 NST36
Dust Air Blowing (B)
Nozzle Stocker Coplanarity Detection 1 B1611
Nozzle Stocker Coplanarity Detection 2 B1611
Front Side: Operation Panel
Feeder Ready (Front): S111F
External Conveyor Relay Section L-Side: X195
External Conveyor Relay Section R-Side:
X196
Rear Side: Operation Panel
Feeder Ready (Rear): S111R
Light Tower / Material Indicator Relay Cable
FB1 Y-Direction Positioning Check 1 B0910
FB1 Y-Direction Positioning Check 2 B0911
FB1 Drop Detection Unit Backward Limit B0912
FB1 Drop Detection Unit Backward Limit B0913
Cylinder Upper Limit Detection B0914
Cylinder Lower Limit Detection B0915
Feeder Disengaged Latch Detection(A) B0520
Pick-up Error Detection(A) B0514
Positioning Unit Drop Prevention Stopper 1 Y0942
External Unit Bundled Connector (R)
Air Vacuum Switchover Y0938
High Speed/Multi-Functional
Head Change Over Y0939
I/O PCB Connection View 1

5OM-1610
5-131011-002G(01300-11)
Transfer (R) UB32:X1401
Operation Panel:X10520
Operation Panel:X11234
Transfer (L) UB32:X0801
Air Vacuum Switchover Y0638
High Speed/Multi-Functional
Head Change Over
FB2 Y-Direction Positioning Check 1 B0610
FB2 Y-Direction Positioning Check 2 B0611
FB2 Drop Detection Unit Backward Limit B0612
FB2 Drop Detection Unit Backward Limit B0613
FB2 Up Y0632
FB2 Down Y0633
Cylinder Upper Limit Detection B0614
Cylinder Lower Limit Detection B0615
Feeder Disengaged Latch Detection(B) B0521
Pick-up Error Detection(B) B0515
Positioning Unit Drop Prevention Stopper 2 Y0642
Nozzle Stocker 2 Unit Lower Limit Detection 1 NST18
Nozzle Stocker 2 Shutter Closing Check 1 NST20
Nozzle Stocker 2 Clamping Check 1 NST22
Nozzle Stocker 2 Unit Lower Limit Detection 2 NST18
Nozzle Stocker 2 Shutter Closing Check 2 NST20
Nozzle Stocker 2 Clamping Check 2 NST22
Nozzle Stocker 2 Shutter Open/Close Check 1 NST35
Nozzle Stocker 2 Upper 1 NST36
Nozzle Stocker 2 Shutter Open/Close Check 2 NST35
Nozzle Stocker 2 Upper 2 NST36
Dust Air Blowing (F)
Nozzle Stocker Coplanarity Detection 1 B1611
Nozzle Stocker Coplanarity Detection 2 B1611
Front and Rear I/F BOX:
X20701
CPU BOX Cooling Fan: M177
Lead Coplanarity Detection OP
Safety Door Lock Switch: S112F
Safety Door Lock Switch: S112R
Pressure Switch : S141
External Unit Bundled
Connector (F)
CN38
X0638
X0639
Y0638
Y0639
CN39
CN10
X0610
X0632
B0610
Y0632
CN32
X0633
Y0633
CN33
CN11
X0611
X0614
B0611
B0614
CN14
X0615
B0615
CN15
CN16
X0616
X1300D3
X0618
X0619
1-NST18
X0620
X0621
X0622
X0623
X0634
X0635
X0636
X0637
CN18
CN19
CN20
CN21
CN22
CN23
CN34
CN35
CN36
CN37
X32507F
X10624
1-NST20
1-NST22
2-NST18
2-NST20
2-NST22
1-NST35
1-NST36
1-B1611
2-B1611
Option
Option
Option
2-NST35
2-NST36
Option
Option
Option
Option
X0624
CN24
X0625
CN25
X10624
X0630
CN30
X20701
CN10
X1210
S141 X1224
X1225
CN24
CN25
CN11
X1211
X1217
X10520
CN17
CN18
X1218
X1219
CN19
CN34
X1234
X1235
CN35
X11234
X1222
X1223
CN22
CN23
CN15
X1215
X1241
S112F
CN41
CN16
X1216
X1242
S112R
CN42
CN12
X1212
X1213
X2761
CN13
X1214
CN14
X1230
CN30
X1231
CN31
X1232
CN32
X1233
CN33
X1236
CN36
X1237
CN37
X1243
CN43
X22765
CN44
X1244
CN45
X1245
X0602
CN2B
9 7 5 3
/RX
RX
/TX
TX
CN1B
9 7 5 3
/RX
RX
/TX
TX
X0601
X1201
CN1B
9 7 5 3
/RX
RX
/TX
TX
CN2B
9 7 5 3
/RX
RX
/TX
TX
X1202
CN3 CN4
X0603
X0604
CN3 CN4
X1203
X1204
X10503
X11203
X12765
X12765
X12765
U06
Positioning (F)
U12
PWR
X1221
CN21
1
2
3
1
2
3
M177
TB:DC1(10B)
U27:X2761
TB:DC1(10B)
X0640
CN40
X0641
CN41
K4-X1,A2
B0515
X0643
CN43
B0612
Y0642
B0521
B0613
X0643A
Option
X1238
XCN38
X9602
X1239
XCN39
X1240
XCN40
FG
FG
X0613
CN13
X0642
CN42
X0645
CN45
X0644
CN44
X0612
CN12
I/O PCB Connection View 2

5OM-1610
5-14
1011-002G(01300-11)
XCN13
X0513
XCN10
X0510
XCN11
X0511
XCN40
X0540
X0518
XCN18
X22507
X0519
XCN19
X22507
X0522
XCN22
X0536
XCN36
X0523
XCN23
(X1300F3)
(X1300F3)
X0537
XCN37
X8203
X0538
XCN38
X0539
XCN39
X8204
XCN3
X0503
X0501
XCN1
9 7 5 3
/RX
RX
/TX
TX
XCN2
9 7 5 3
/RX
RX
/TX
TX
X0502
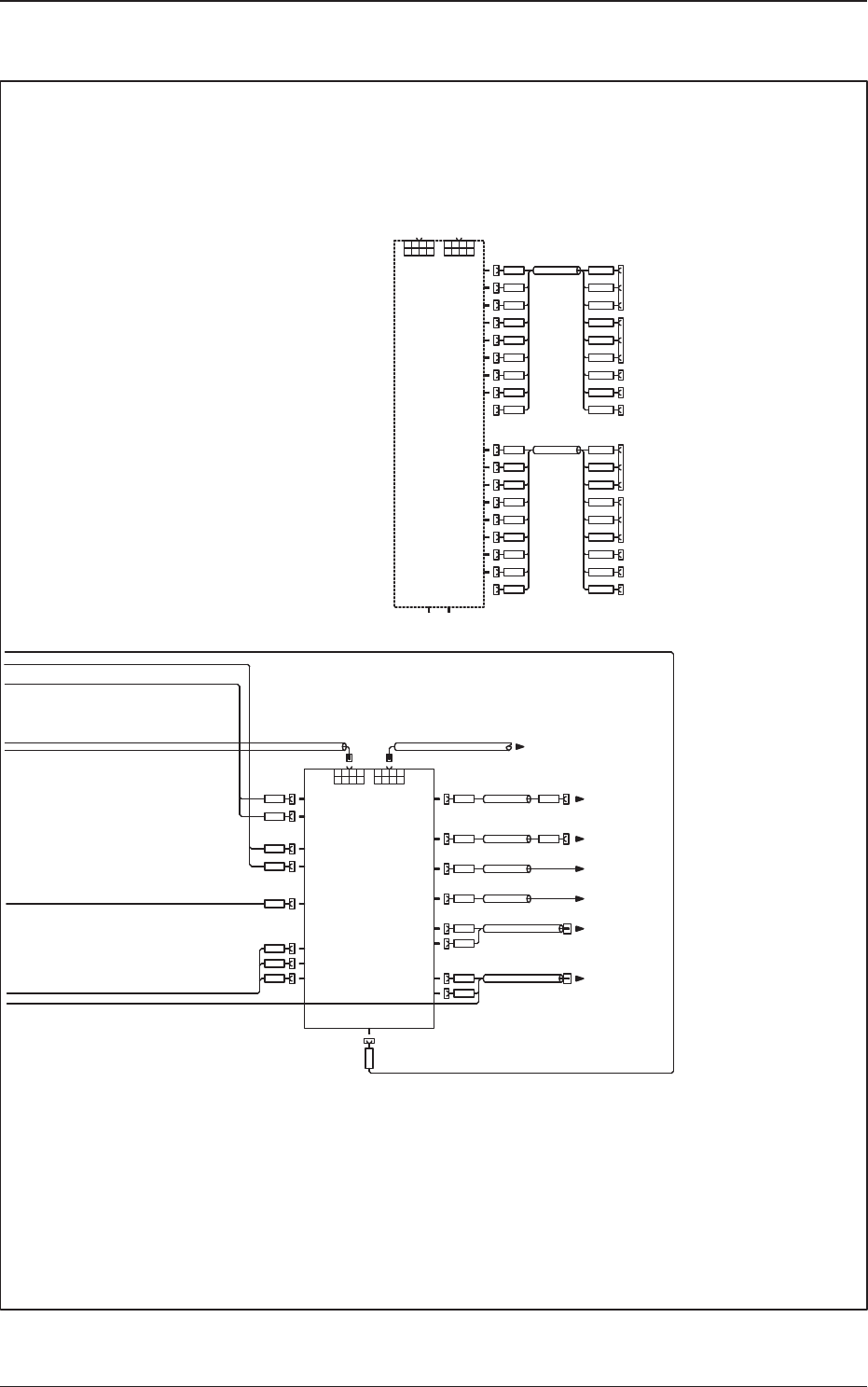
U05
ILB
CPU2:U85 CH1-CN1(X8501)
CPU2 U82
CPU2 U82
X1510
X1511
3-NST10
X1512
X1513
X1514
X1515
X1530
X1531
OP1A
CN10
CN11
CN12
CN13
CN14
CN15
CN30
CN31
3-NST12
3-NST14
3-NST30
4-NST30
CN2B
9 7 5 3
/RX
RX
/TX
TX
CN1B
9 7 5 3
/RX
RX
/TX
TX
CN3 CN4
U15
OP1
4-NST10
4-NST12
4-NST14
X1516
X1517
3-NST16
X1518
X1519
X1520
X2121
X1532
X1533
OP2A
CN16
CN17
CN18
CN19
CN20
CN21
CN32
CN33
3-NST18
3-NST20
3-NST32
4-NST32
OP2
4-NST16
4-NST18
4-NST20
XCN20
X0520
XCN14
X0514
XCN21
X0521
XCN15
X0515
OPTION
(Stocker Additional
Installation)
I/O PCB Connection View 3