SM482PLUS_TRM(Ver2.7_CS21.02) - 第134页
Page +$1:+$ 134 SM482 PLUS SM482 PLUS Harness Wiring Diagram(5/6) CONVEYOR I/F BOARD FLA T CABLE [CV] CN23 CAN CN2 FDOCK1 FDOCK2 FRONT DOCKING CART SENSOR1(LEFT T O FRONT) FRONT DOCKINF CART SENSOR2(RIGHT T O FRONT) CN24…

Page
+$1:+$
133
SM482
PLUS
SM482 PLUS Harness Wiring Diagram(4/6)
FLAT CABLE
CN5
CN1
BOARD
SM421 AXIS SENSOR
CN10
AP5 AXIS IO BOARD #1
[AXIO#1]
CN6
[AX]
CN7
CN9
CN9
PWR
AM03-020589C
FL-#18
R1-3, SW_Z1-6 HOME
X-HM,PL,NL
FL-#1
AM03-006921E
CN2
AM03-015578B
CN3
AM03-024326A
CN4
Y1-HM,ML SENSOR
WD-HOME SENSOR
WD-HOME-EXT
AM03-015575B
AM03-007444B
FSEN-T1
FSEN-R2
FSEN-T2
FSEN-R1
RSEN-T1
RSEN-R2
RSEN-T2
RSEN-R1
CN12
CN2
PWR
SACO-CN28
SACO-CN27
SC-CN23
FL-#18
FL-#20
Z1-6, VACCUM, BLOW
AM03-006924C
HEAD IO B/D
CN2
CN3
CN7
CN1
CN16
CN14
CN13
CN12
CN9
CN8CN5CN10
SIDE ILL. UP/DN SEN
CN6
Z 1~6 HOME SEN
SENSORSENSORSENSORSENSOR
VAC.
VAC.VAC.
VAC.
H1 H2
H3 H4
VACUUM SENSOR B'D(H1~H6)
H6H5
VAC. VAC.
SENSOR SENSOR
H 1~6 VAC SOL
H 1~6 BLOW SOL
+24V,24G
HEAD HOME SENSOR
R12,34,56 HOME SEN
AM03-006930B
AM03-015581A
AM03-006933A
SM48C_HD008
SM482C_HD013
AM03-015583A
AM03-006932A
SM482_HD011
SM482_HD012
CN1
SIDE ILL UP/DOWN SOL
SW HOME SEN
R12,R34,R56
AUX.SEN
R1-3, SW_Z1-6 HOME
FL-#19 (CAN)
FIDUCIAL OUTER LED
CN18
CN17
FIDUCIAL INNER LED
H1~H6
OUTER LED
H1~H6
SIDE LED
SM482-HEAD-SIDE
CN11
CN4
CN15
TEACHING BEAM LEFT
CN19
SM482-FID-OUTTER
SM482-FID-INNER
SM482_TBS
Y-AXIS-SNS(HOME/PL/ML)
FEDER UNLOCK. PCB-SNS
SM482-HD001
AM03-024335A
TEACHING BEAM RIGHT
SM41_TBS
PCB1
PCB2
PCB3
PCB4
PCB5
AM03-006927C
AM03-006926B
AM03-006941A
AM03-006936A
AM03-006935A
SM482_HD002
SM482C_HD005
SM482_HD007
SM48C_HD014
AM03-015109A
AM03-015582A
AM03-006939B
AM03-006929A
SM482_HD006
SM48_AX005
SM482_AX006
SM421C_AX104-1
SM48_1TCV_009
P-UP
P-DOWN
AM03-024323A
SM48_1TCV_003
CV-SEN
SM48_CV140
SM421C_AX103
Y1-PL SENSOR
SM48_1TCV_005
P-SEN-EXT
SM41_CV043
J91672425A
SM41_CV044
J91672426A
AXIS#1-CN7-EXT
HD-PW-EXT
X-SNS-EXT
HD-PW/H-SNS
HD-SOL
SM482_VI006
X_HOME
SM481C_AX002
AM03-015580A
X_+L/S
X_-L/S
SM482P_FL001
AM03-021132B
AM03-006922B
SM48_SC007
AM03-010659A
SM41_AX001
J90831738B
PCB-1
PCB-2
PCB-3
PCB-4
PCB-5
P-UP
P-DOWN

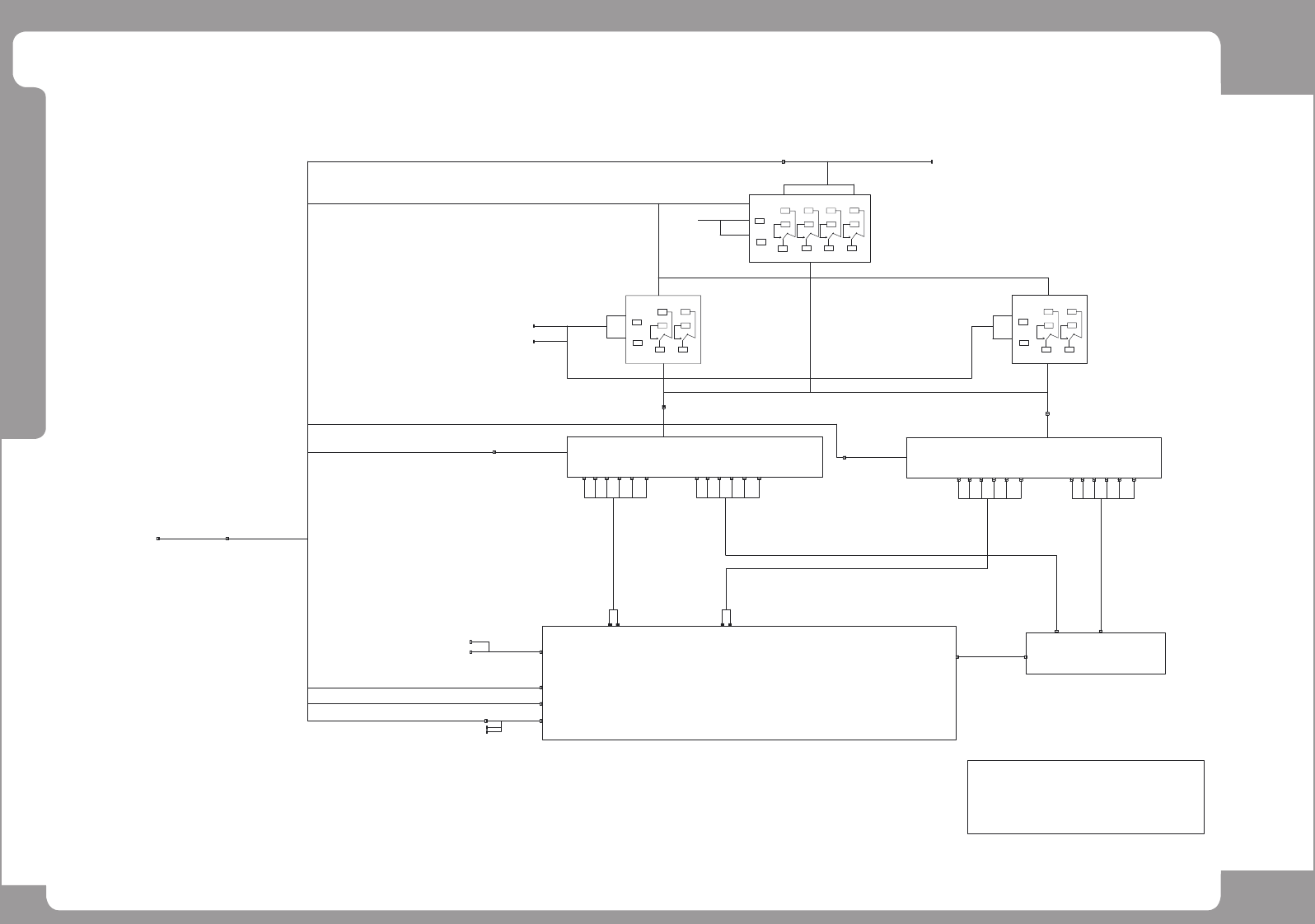
Page
+$1:+$
134
SM482
PLUS
SM482 PLUS Harness Wiring Diagram(5/6)
CONVEYOR I/F
BOARD
FLAT CABLE
[CV]
CN23
CAN
CN2
FDOCK1
FDOCK2
FRONT DOCKING CART SENSOR1(LEFT TO FRONT)
FRONT DOCKINF CART SENSOR2(RIGHT TO FRONT)
CN24
RDOCK1
RDOCK2
REAR DOCKING CART SENSOR1(LEFT TO FRONT)
REAR DOCKINF CART SENSOR2(RIGHT TO FRONT)
CN10
F/D_CART SOL1
F/D_CART SOL2
FRONT D_CART SOL1
FRONT D_CART SOL2
CN 111
J90831150B
R/D_SOL1
R/D_SOL2
REAR D_CART SOL1
REAR D_CART SOL2
FFD-EN2
FFD-EN3
FFD-CN2
FFD-CN3
SM48C_IT004
CAN
CAN
PC RACK
IT MASTER
CAN_CH1_L
CAN_CH3_L
F-24V-EX
AM03-001729A
AM03-001730A
RFD-EN3
RFD-EN2
RFD-CN3
RFD-CN2
CN3
CN21
[AXIO#1]
CN3
[SC]
[SC]
CN22
CAN_CH2_R
CAN_CH4_R
R-24V-EX
Front DOCKING CART EXT.
Rear DOCKING CART EXT.
F-DCART
R-DCART
HD-CAN
Front DOCK ING CART
Rear DOCK ING CART
5557-24R
5557-24R
DOCK ING CART (OPTION)
CAN
CAN
CAN
AM03-014388C
SM411N_FD010_DC
SM33_CV029
SM411N_FD011_DC
AM03-006704A
SM471_CV020
5559-24P
AM03-001731C
SM411N_FD012_DC
5559-24P
AM03-001731C
SM411N_FD012_DC
SM48C_IT005
AM03-014385A
AM03-006703A
SM471_CV019
J90831149B
SM33_CV028
SM48_CA104
AM03-020584A
FL-#19 (CAN)
SM482_CA105
AM03-007453C
AM03-021132B
AM03-010656A
SM41_CA003
SM48_CA106
SM48_CA102
AM03-006876B
FIX-ILL-R
AM03-025118A

Page
+$1:+$
135
SM482
PLUS
SM482 PLUS Harness Wiring Diagram(6/6)
DOCKING CART
SM421N FBLD
SM421N FBRD
FEEDER IO BOARD
FEEDER INPUT EXT BOARD
AM03-001738E
J91741071A
CN1
CN11
SM_FD017
J9080857B
AM03-006346A
AM03-006345A
DEVICENET
PW
DEVICENET
SM421N_FD024_DC
AM03-001746A
SM411N_FD025_DC
AM03-001747A
SM411N_DC003
AM03-001738E
JK1
JK2
JK3
JK4
JK5
JK6
JJ1
JJ2
JJ3
JJ4
JJ5
JJ6
JK1
JK2
JK3
JK4
JK5
JK6
JJ1
JJ2
JJ3
JJ4
JJ5
JJ6
CN5 CN7
SM_FD012
J9080852D
CN6 CN8
SM_FD014
J9080854C
CN5
SM_FD013
J9080853B
SM_FD015
J9080855B
CN3
DEVICENET RIGHT
DEVICENET LEFT
CN3
CAN
CN4
FEEDER IO BD 24V
CN10
F/R DOCK SIG
DCART-PW
DEVICE-EX(D-SUB 15PIN)
TO IT WORKSTATION
CONNECTOR
1
5
9
14(+)
13(-)
2
6
10
3
7
11
4
8
12
D-NET-CAN
SM411N_DC004
AM03-001748D
1
4
(5~8)
RELAY #1
1
3
5
8(+)
7(-)
2
4
6
1
3
5
8(+)
7(-)
2
4
6
RELAY #2
RELAY #3
FD-CN13
CN7
FD-CN13-EX
FD-CN7-EX
SM411N_FD001_DC
AM03-001739A
FD-CN13-EX
SM411N_FD002_DC
AM03-001740B
PW
SM411N_DC005
AM03-003463B
SM411N_DC005
AM03-003463B
(9~12)
D24V/F24V
D24V
F24V
F24V
D24V
D24V
D24V
F24V
F24V
D24V/F24V
D24V/F24V
SM411N_DC007
AM03-006455B
SM411N_DC008
AM03-013728A
RY#1 1-2,3-4 SHORT
FD_CN4
SM411N_DC006
AM03-006535B
RELAY #1 -1
RELAY #1 -4
SM411N_FD016_DC
AM03-001745C