SM421_Technical_Reference(Eng_Ver8[1].3) - 第155页
Page SAMSUNG TECHWIN 143 SM421 F ront Feeder Board Interface-SM421S (2/2) FRONT FEEDER I/F BOARD 4 5 6 4 5 6 6P CN2P 3 3 CN2S 1 2 1 2 SM421_FD108 F24V_I F24V_I F24V_O F24V_O F24V_I F24V_I F24V_O F24V_O 8 7 8 7 4 5 6 3 1 …

Page
SAMSUNG TECHWIN
142
SM421
Front Feeder Board Interface-SM421S (1/2)
NO. PART NO. PART NAME Q'TY Old No. Stock Apply Reference
1 J90831413A FDR_INPUT_EXT_CABLE_ASSY SM41-FD005 1
2 AM03-004909A CABLE ASSY-FFDR_CVIF_CAN_5 1
4 AM03-003555A CABLE ASSY-MASTER_FFDR_CAN_EXT 1
5 AM03-003554A CABLE ASSY-MASTER_FFDR_CAN 1
6 AM03-003489A CABLE ASSY-CV_IF_R_FD_IO_BD_PW_J1 1
7 AM03-003614A CABLE ASSY-BD_PW_SC_J1 1
8 J90800838D LEFT FDR SOL OUTPUT CABLE ASSY 1
9 J90800839D RIGHT FDR SOL OUTPUT CABLE ASSY 1
10 J90800841C LEFT FDR SENSOR INPUT CABLE ASS 1
11 J90800842C RIGHT FDR SENSOR INPUT CABLE AS 1
12 J90831336C FRONT_FDR_IO_BD_PWR_CABLE_ASSY 1

Page
SAMSUNG TECHWIN
143
SM421
Front Feeder Board Interface-SM421S (2/2)
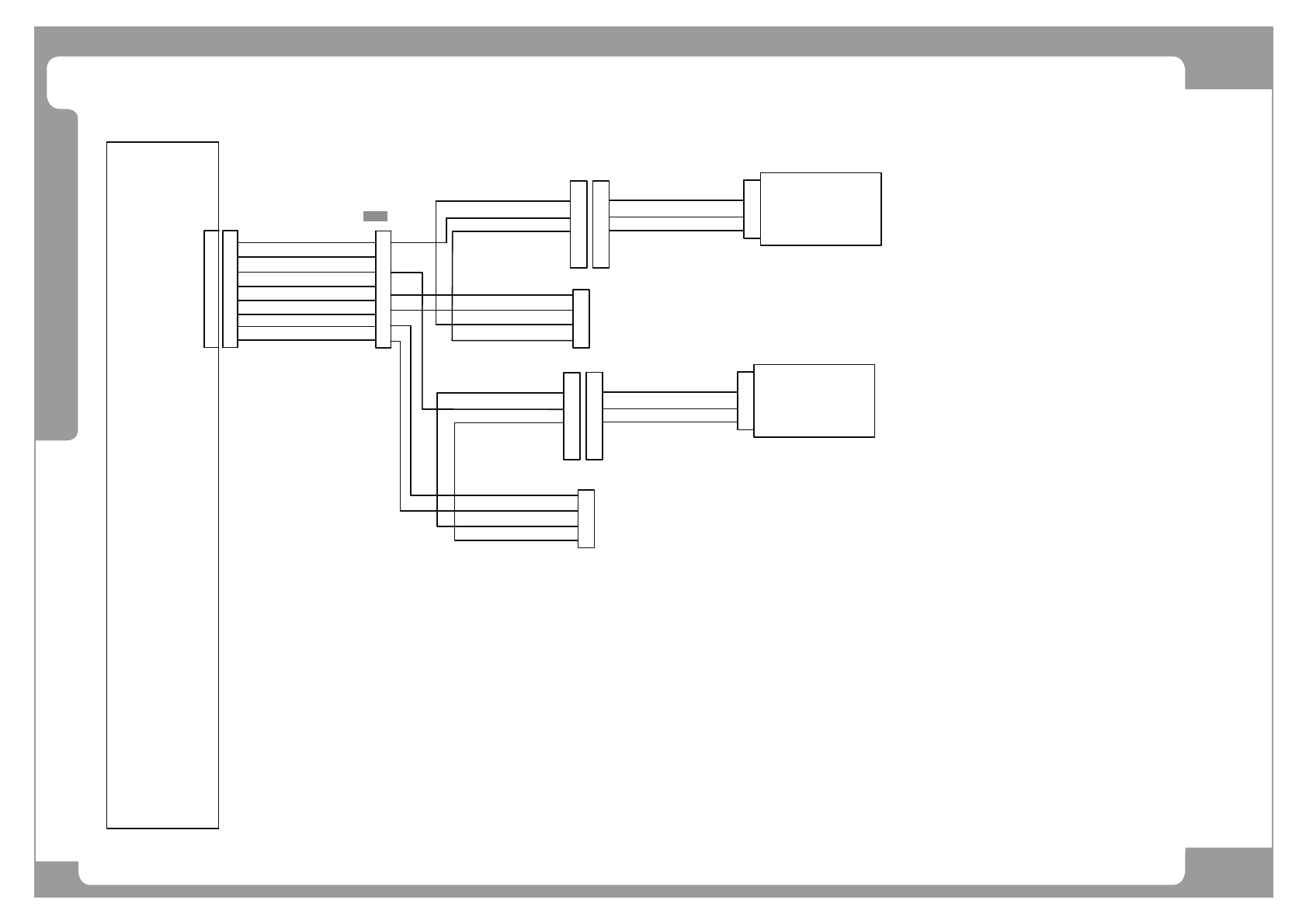
FRONT FEEDER I/F
BOARD
4
5
6
4
5
6
6P
CN2P
3
3
CN2S
1
2
1
2
SM421_FD108
F24V_I
F24V_I
F24V_O
F24V_O
F24V_I
F24V_I
F24V_O
F24V_O
8
7
8
7
4
5
6
3
1
2
8
7
01
02
04
03
D24V
D24G
F24G
F24V
D24V
D24G
F24G
D24V
D24G
F24G
F24V
D24V
D24G
F24G
FRONT FDR BASE LEFT
FRONT FDR BASE RIGHT
SC-J6-3
SC-J6-4
01
02
04
03
SC-CN7
SC-CN6
B2
A2
B1
A1
B3
A3
01
03
04
02
B2
A2
B1
A1
B3
A3
01
03
04
02
B9
A9
B8
A8
B10
A10
B6
A6
B5
A5
B7
A7
SAFETY CONTROL B/D
SAFETY CONTROL B/D
^4`

Page
SAMSUNG TECHWIN
144
SM421
Front Feeder Board Interface-SM421S (2/2)
NO. PART NO. PART NAME Q'TY Old No. Stock Apply Reference
1 AM03-003607A CABLE ASSY-F_FDR_BASE_PW_J6 1