SM421_Technical_Reference(Eng_Ver8[1].3) - 第157页
Page SAMSUNG TECHWIN 145 SM421 R ear Feeder Board Interface (1/2) CN11P 34P REAR FEEDER I/F BOARD REAR FEEDER INPUT EXT B/D +24V GND GND +24V /IO_RESET +24G +12G +12V CAN_H CAN_L CAN_H CAN_L /IO_RESET +24G +12G +12V 4 5 …

Page
SAMSUNG TECHWIN
144
SM421
Front Feeder Board Interface-SM421S (2/2)
NO. PART NO. PART NAME Q'TY Old No. Stock Apply Reference
1 AM03-003607A CABLE ASSY-F_FDR_BASE_PW_J6 1

Page
SAMSUNG TECHWIN
145
SM421
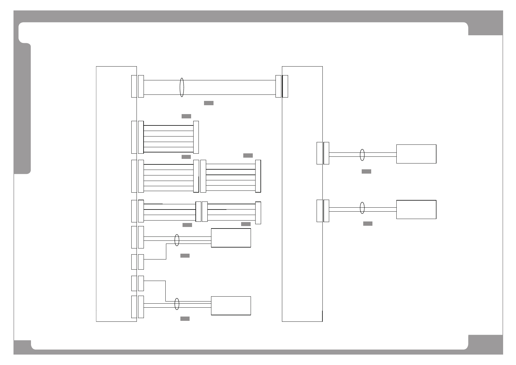
Rear Feeder Board Interface (1/2)
CN11P
34P
REAR FEEDER I/F
BOARD
REAR FEEDER
INPUT EXT B/D
+24V
GND
GND
+24V
/IO_RESET
+24G
+12G
+12V
CAN_H
CAN_L
CAN_H
CAN_L
/IO_RESET
+24G
+12G
+12V
4
5
6
4
5
6
4P
CN4P
6P
CN3P
4
5
6
4
5
6
11
60
~
60
CN5S
2
2
3
3
CN3S
1
1
6P
CN2P
3
3
CN2S
1
2
1
2
4
5
6
3
4
5
6
2
1
FRONT FEEDER I/F BOARD
CN2
3
2
1
CONV. I/F BOARD
CN3
SM41_CA003
CN5P
60P
SAFETY CONTROL B/D
CN22
~
~
8
CN7P
8P
1
~
8
1
CN7S
4
1
4
1
CN4S
22
33
11
60
60P
~
60
~
CN6P
CN6S
REAR FEEDER BASE
LEFT B/D
REAR FEEDER BASE
RIGHT B/D
FEEDER #1~#30
FEEDER #31~#60
SM_FD003
SM_FD004
11
34
~
34
~
CN11S
11
34
~
34
~
CN1PCN11S
34P
SM41_FD005
60 60
1
60P
~
CN3P
1
~
CN3S
11
60
60P
~
60
~
CN2P
CN2S
FEEDER #31~#60
RIGHT B/D
REAR FEEDER BASE
SM_FD007
FEEDER #1~#30
REAR FEEDER BASE
LEFT B/D
SM_FD006
FEEDER INPUT(#1~#60)
FEEDER INPUT(#61~#120)
~
~
88
CN8P
8P
1
CN8S
1
4
5
6
3
2
1
CAN_H
CAN_L
/IO_RESET
+24G
+12G
+12V
4
5
6
3
2
1
SM421_CA101
A2
B1
A1
B2
+24V
GND
GND
+24V
3
2
1
4
SM421_SC201
SM421_CA101-1
A9
B8
A8
B9
SC-J1-4
SM41_CV101
^4`
^5`
^6`
^7`
^8`
^9`
^:`
^;`
^<`
^43`

Page
SAMSUNG TECHWIN
146
SM421
Rear Feeder Board Interface (1/2)
NO. PART NO. PART NAME Q'TY Old No. Stock Apply Reference
1 J90833700A FDR_SOL_OUTPUT_CABLE_ASSY SM421FC_FD001 1
2 J90831326B RFDR_CVIF_CAN_CABLE_ASSY 1
3 AM03-003554A CABLE ASSY-MASTER_FFDR_CAN 1
4 AM03-003555A CABLE ASSY-MASTER_FFDR_CAN_EXT 1
5 AM03-003489A CABLE ASSY-CV_IF_R_FD_IO_BD_PW_J1 1
6 AM03-003614A CABLE ASSY-BD_PW_SC_J1 1
7 J90800838D LEFT FDR SOL OUTPUT CABLE ASSY 1
8 J90800839D RIGHT FDR SOL OUTPUT CABLE ASSY 1
9 J90800841C LEFT FDR SENSOR INPUT CABLE ASS 1
10 J90800842C RIGHT FDR SENSOR INPUT CABLE AS 1