SM411_TRM(Ver12.0_CS16.50) - 第71页
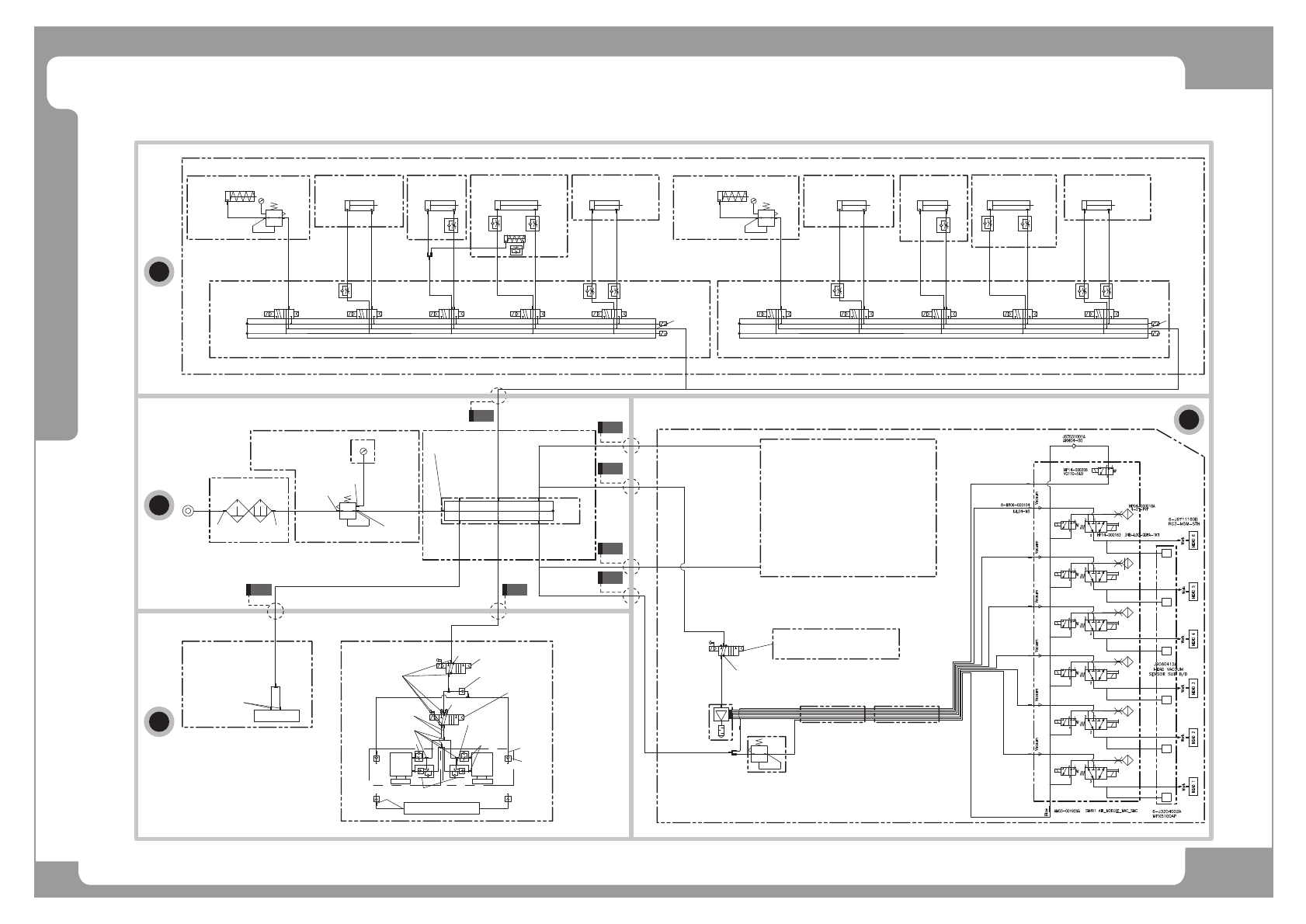
Page HANWHA TECHWIN 59 SM411 Air Ass’y (1/5) NO. P ART NO. P ART NAME Q'TY Old No. Stoc k Apply Reference A 58 page B 60 page C 62 page D 64 page

Page
HANWHA TECHWIN
58
SM411
Air Ass’y (1/5)
A
B
D
C
B2
C
D1
D3
D2
D4
Feeder Base (DC)
Feeder Base (DC)
Feeder Base
Feeder Base
J 6711018A
J6711018A
KQ2VD08- 02S
KQ2VD08- 02S
J 6712013A
J6712013A
PLUG( PT 1/ 4)
PLUG(PT 1/4)
J 6711018A
J6711018A
KQ2VD08- 02S
KQ2VD08- 02S
J 1301189
J1301189
KQ2L 06- 02
KQ2L06- 02
J 1301189
J1301189
KQ2L 06- 02
KQ2L06- 02
J 6711017A
J6711017A
KQ2VD06- 02S
KQ2VD06- 02S
Front Gantry Air Module
Front Gantry Air Module
Rear Gantry
Rear Gantry
Air Module
Air Module
J 9053341A EDGE F IX ER ASSY
J9053341A EDGE FIXER ASSY
U2- 4- 6 * 4
U2-4-6*4
U2- 4- 1 2 * 8
U2-4-12*8
ST OPPE R ASSY( WORK)
STOPPER ASSY( WORK)
ST OPPE R ASSY( I N or OU T )
STOPPER ASSY( I N or OUT)
ANC AS S Y
ANC ASSY
BUT ASSY
BUT ASSY
J 9053341A EDGE F IX ER ASSY
J9053341A EDGE FIXER ASSY
ST OPPE R ASSY( I N or OU T )
STOPPER ASSY( I N or OUT)
ST OPPE R ASSY( WORK)
STOPPER ASSY( WORK)
ANC ASSY
ANC ASSY
BUT ASSY
BUT ASSY
CONVEYOR ASSY
CONVEYOR ASSY
HE AD AS S Y
HEAD ASSY
3- J1301188
3- J1301188
KQ2L04- M5
KQ2L04- M5
J6709004A
J6709004A
AR1000-M5BG
AR1000-M5BG
U2- 4- 4 * 2 . 5
U2-4-4*2. 5
J1301187
J1301187
KQ2L12- 04
KQ2L12-04
J67081004A
J67081004A
MI ST_SEPARATOR_ASSY
MI ST_SEPARATOR_ASSY
4- J1301188
4- J1301188
KQ2L04- M5
KQ2L04- M5
U2- 4- 4 * 2 . 5
U2-4-4*2. 5
J9057168B
J9057168B
2- J6711257A
2-J6711257A
KS-4- M5-
KS-4- M5-
SA34698KR
SA34698KR
J9057180A
J9057180A
2- J6703034A
2-J6703034A
ASP330F- 01- 06S
ASP330F-01- 06S
U2- 4- 4 * 2 . 5
U2-4-4*2. 5
J 9057 172B
J9057172B
U2- 4- 4 * 2 . 5
U2-4-4*2. 5
U2- 4- 4 * 2 . 5
U2-4-4*2. 5
J6711168A
J6711168A
BUYD06- 04
BUYD06- 04
U2-4-4*2.5
U2-4-4*2. 5
2- J1301188
2-J1301188
KQ2L04- M5
KQ2L04- M5
5- J 1300276
5- J1300276
KQ2L06- 01
KQ2L06- 01
U2- 4- 4 * 2 . 5
U2-4-4*2. 5
2- J6711256A
2-J6711256A
KD-M5-
KD-M5-
2- J1301188
2-J1301188
KQ2L04- M5
KQ2L04- M5
4- J6711247A
4- J6711247A
PT18EF
PT18EF
2- J6711009A
2-J6711009A
KQ2L06- M5
KQ2L06- M5
J6702021A
J6702021A
K180- 4E1-
K180- 4E1-
J6702021A
J6702021A
K180- 4E1- 21- DC24V
K180- 4E1-21-DC24V
J6703037A
J6703037A
AKH0 6- 0 0
AKH06- 00
2- J6705004A
2-J6705004A
AN101- 01
AN101- 01
J 1300284
J1300284
KQ2U0 6 - 0 0
KQ2U06- 00
J6711168A
J6711168A
BUYD06- 04
BUYD06- 04
3- J6712008A
3- J6712008A
PT 1/8
PT 1/8
J6709012A
J6709012A
TAR4000- 04
TAR4000- 04
FRONT
FRONT
J1301187
J1301187
KQ2L12- 04
KQ2L12-04
U2-4-12*8
U2-4-12*8
J1301187
J1301187
KQ2L12- 04
KQ2L12-04
U2- 4- 6 * 4
U2-4-6*4
U2- 4- 6 * 4
U2-4-6*4
U2- 4- 6 * 4
U2-4-6*4
RE AR
REAR
J1301187
J1301187
KQ2L12- 04
KQ2L12-04
U2- 4- 1 2* 8
U2-4-12*8
J90581001A
J90581001A
SM330
SM330
MANI F OL D
MANIF OLD
AS S Y
ASSY
J 1301213
J1301213
PT 3/8
PT 3/8
J67011007A
J67011007A
CQ2B6-2- CJ K2341
CQ2B6-2- CJ K2341
J90561001A( J6701029A)
J90561001A( J6701029A)
BDAS6X5- 1A- ZC153A2
BDAS6X5- 1A- ZC153A2
U2- 4- 8 * 5
U2-4-8*5
2- J1300067
2-J1300067
AN101- 01
AN101- 01
J6702050A SOL VALVE MODUL E
J6702050A SOL VALVE MODULE
J6711028A
J6711028A
KQ2L04- 01
KQ2L04- 01
J67101002A
J67101002A
PS3 0- 103 R- N
PS30- 103R- N
J6704006A SY3120- 20- KRW0098
J6704006A SY3120-20-KRW0098
J6711147A
J6711147A
KQ2H0 4- M5
KQ2H04- M5
J6711244A
J6711244A
KQ2L12- 03
KQ2L12-03
SY3120- 20- KRW0098
SY3120-2 0-KRW0098
U2-4-4*2.5(BLUE)
U2-4-4*2. 5( BLUE)
U2-4-4*2.5
U2- 4- 4*2. 5
(BLUE)
( BLUE)
U2- 4- 4 * 2 . 5
U2-4-4*2. 5
U2- 4- 4 * 2 . 5
U2-4-4*2. 5
U2-4-4*2.5
U2- 4- 4*2. 5
(BLUE)
( BLUE)
U2-4-6*4(YELLOW)
U2-4-6*4(YELLOW)
U2- 4- 6 * 4
U2-4-6*4
U2- 4- 4 * 2 . 5
U2-4-4*2. 5
AS1211F- M5- 04
AS1211F- M5- 04
J6703031A
J6703031A
AS1211F- M5- 04
AS1211F- M5- 04
J6703031A
J6703031A
J67011016A
J67011016A
TPC1B16- 30
TPC1B16- 30
3- J6703028A
3- J6703028A
SS4- M5MA
SS4- M5MA
2- J1301188
2-J1301188
KQ2L04- M5
KQ2L04- M5
J6711157A
J6711157A
KQ2L08- 01S
KQ2L08- 01S
J6711001A
J6711001A
KQ2L04- M5
KQ2L04- M5
2- J6712017A
2-J6712017A
KPT 18
KPT18
6- J 1300279
6- J1300279
KQ2S04- M5
KQ2S04- M5
5- J67021005A
5- J67021005A
DV1120- 00- R3642- 3
DV1120- 00- R3642-3
5- J67021005A
5- J67021005A
DV1120- 00- R3642- 3
DV1120- 00- R3642-3
J6702050A SOL VALVE MODUL E
J6702050A SOL VALVE MODULE
2- J1300067
2-J1300067
AN101- 01
AN101- 01
2-KPT18
2-KPT18
J6704006A SY3120- 20- KRW0098
J6704006A SY3120-20-KRW0098
6- J 1300279
6- J1300279
KQ2S04- M5
KQ2S04- M5
J67011007A
J67011007A
CQ2 B6- 2 - CJ K234 1
CQ2B6-2- CJ K2341
3- J1301188
3- J1301188
KQ2L04- M5
KQ2L04- M5
J6709004A
J6709004A
AR1000-M5BG
AR1000-M5BG
U2- 4- 4 * 2 . 5
U2-4-4*2. 5
U2-4-4*2.5(BLUE)
U2-4-4*2. 5( BLUE)
U2- 4- 4 * 2 . 5
U2-4-4*2. 5
SY3120- 20- KRW0098
SY3120-2 0-KRW0098
J90561001A( J6701029A)
J90561001A( J6701029A)
BDAS6X5- 1A- ZC153A2
BDAS6X5- 1A- ZC153A2
J6711001A
J6711001A
KQ2L04- M5
KQ2L04- M5
U2- 4- 4 * 2 . 5
U2-4-4*2. 5
U2-4-4*2.5
U2- 4- 4*2. 5
(BLUE)
( BLUE)
U2-4-4*2.5
U2- 4- 4*2. 5
(BLUE)
( BLUE)
J6703031A
J6703031A
AS1211F- M5- 04
AS1211F- M5- 04
3- J6703028A
3- J6703028A
SS4- M5MA
SS4- M5MA
U2-4-6*4(YELLOW)
U2-4-6*4(YELLOW)
U2- 4- 6 * 4
U2-4-6*4
J6703031A
J6703031A
AS1211F- M5- 04
AS1211F- M5- 04
J6711157A
J6711157A
KQ2L08- 01S
KQ2L08- 01S
U2- 4- 8 * 5
U2-4-8*5
J67071009A
J67071009A
VKMH07A- S448S2-B06
VKMH07A-S 448S2-B06
J6713048A
J6713048A
UML-408(BL-BK6-BL)
UML- 408( BL- BK6-BL)
J6713048A
J6713048A
UML - 408( BL- BK6- BL)
UML- 408( BL- BK6-BL)
J6709019A
J6709019A
AR08-T2-DOMO- J182A
AR08- T2-DOMO- J182A
J6711168A
J6711168A
BUYD06- 04
BUYD06- 04
8
8
J6702021A
J6702021A
K18 0- 4E1- 21- DC24V
K180- 4E1-21-DC24V
J6711157A
J6711157A
KQ2L08- 01S
KQ2L08- 01S
3- J6712008A
3- J6712008A
PT 1/8
PT 1/8
U2- 4- 8 * 5
U2-4-8*5
J6711140A
J6711140A
SS8- 1/ 8
SS8- 1/ 8
1
1
FEEDER BASE ASSY ( ST)
FEEDER BASE ASSY ( ST)
FEEDER BASE ASSY( REAR- ST)
FEEDER BASE ASSY( REAR-S T)
FEEDER BASE ASSY( FRONT- ST)
FEEDER BASE ASSY( FRONT-ST)
2- J6703033A
2-J6703033A
AS2 201F- 01- 06S
AS2201F- 01- 06S
4- J6711019A
4- J6711019A
KQ2U06- 00
KQ2U06- 00
F E E DE R BAS E AS S Y ( DC)
FEEDER BASE ASSY ( DC)
FEEDER BASE ASSY( FRONT- DC)
FEEDER BASE ASSY( FRONT-DC)
FEEDER BASE ASSY( REAR- DC)
FEEDER BASE ASSY( REAR-DC)
J2100009
J2100009
MANI F OL D
MANIF OLD
J66061005A
J66061005A
AQ2A12- 30D
AQ2A12- 30D
J6701018B
J6701018B
WTS10* 30- RS2
WTS10*30- RS2
J6701088A
J6701088A
CM2C32- 50
CM2C32-50
HARNESS ASSY
HARNESS ASSY
AI R I NDI CATOR CABLE ASSY
AIR I NDI CATOR CABLE ASSY
J6711005A
J6711005A
M- 5HL H- 4
M- 5HLH- 4
J6703007A
J6703007A
JNC4-M5
JNC4- M5
2- J6711028A
2-J6711028A
KQ2L04- 01
KQ2L04- 01
J6711156A
J6711156A
M-5H-4
M- 5H- 4
J6711156A
J6711156A
M-5H-4
M- 5H- 4
J6711005A
J6711005A
M- 5HL H- 4
M- 5HLH- 4
J66061005A
J66061005A
AQ2A12- 30D
AQ2A12- 30D
J6703007A
J6703007A
JNC4-M5
JNC4- M5
J6701018B
J6701018B
WTS10*30- RS2
WTS10*30- RS2
2- J6711028A
2-J6711028A
KQ2L04- 01
KQ2L04- 01
J6701088A
J6701088A
CM2C32- 50
CM2C32-50
HARNESS ASSY
HARNESS ASSY
J9080795A MAI N AI R S OL P WR CABLE ASSY
J9080795A MAI N AIR SOL P WR CABLE ASSY
B1
J6711104A
J6711104A
KQ2H0 4- 00
KQ2H04- 00

Page
HANWHA TECHWIN
59
SM411
Air Ass’y (1/5)
NO. PART NO. PART NAME Q'TY Old No. Stock Apply Reference
A 58 page
B 60 page
C 62 page
D 64 page

Page
HANWHA TECHWIN
60
SM411
Air Ass’y (2/5)
U2-4-12*8
U2-4-4*2.5
U2-4-12*8
U2-4-6*4
U2-4-6*4
U2-4-6*4
U2-4-12*8
HARNESS ASSY
AIR INDICATOR CABLE ASSY
8
Front Head Vaccum Sol. Volve
Rear Head Vaccum Sol. Volve
Front Sol. Volve Module
Rear Sol. Volve Module
Regultor
Rear Multi Tube 1,
8 Connection Fitting
Front Multi Tube 1,
8 Connection Fitting
Rear Feeder Base
Front Feeder Base
A
B2
C
D1
D3
D2
D4
B1
81491111
101015
12
13
16
17
18
22 22
19
19
20
13
Plug
15
10
10
10
10
11
9
9
11
22
21
16
AIR PRESSURE
17
18
19
19
20
23
22
24