SM411_TRM(Ver12.0_CS16.50) - 第79页
Page HANWHA TECHWIN 67 SM411 Air Ass’y (5/5) NO. P ART NO. P ART NAME Q'TY Old No. Stoc k Apply Reference 1 HP1 1-900094 V ACUUM_GENERA TOR VKMH07A-S448 S2-B06 2 2 HP06-900251 STRAIGHT FITTING [SS8-1/8] 2 3 HP06-900…

Page
HANWHA TECHWIN
66
SM411
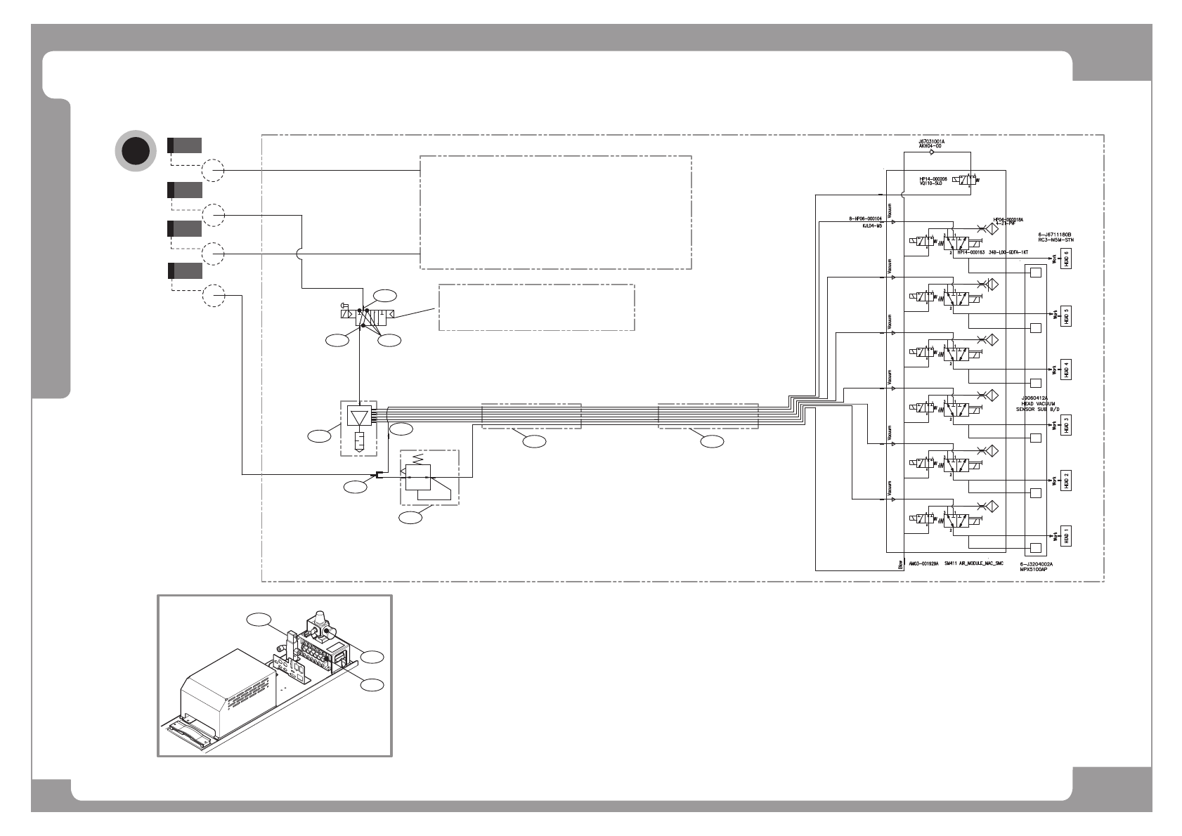
Air Ass’y (5/5)
D
D1
D3
D2
D4
Front Gantry Air Module
HEAD ASSY
U2-4-8*5
8
J6702021A
K180-4E1-21-DC24V
U2-4-8*5
1
HARNESS ASSY
J9080795A MAIN AIR SOL PWR CABLE ASSY
Rear Gantry Air Module
1
2
3
4
5
6 6
1
7
7
8
9

Page
HANWHA TECHWIN
67
SM411
Air Ass’y (5/5)
NO. PART NO. PART NAME Q'TY Old No. Stock Apply Reference
1 HP11-900094 VACUUM_GENERATOR VKMH07A-S448S2-B06 2
2 HP06-900251 STRAIGHT FITTING [SS8-1/8] 2
3 HP06-900051 ELBOW FITTING 2 HP06-900264
4 HP06-900050 UNION Y FITTING 2 HP06-900199
5 FC14-900724 PLUG [PT 1/8] 6
6 HP13-900089 MULTI TUBE[UML-408 (BL-BK6-BL)] 7
7 HP09-900118 REGULATOR HP09-900118 2 HP09-900110
8 HP06-900093 STRAIGHT FITTING[KQ2H04-00/PU4] 2
9 J90831263E HEAD1_AIR_SOL_PWR_CABLE_ASSY 1 J90831263B FRONT
J90831264C HEAD2_AIR_SOL_PWR_CABLE_ASSY 1 J90831264B REAR

Page
HANWHA TECHWIN
68
SM411
X-Y Frame Ass’y (1/5)
4
4
14
9
28
29
12
14
24
2
5
2
5
2
5
2
5
10
4
1
19
19
21
22
23
7
8
17
2
5
30
19
19
19
18
11
20
25
25
6
3
13
16
15
27
26