80S-2080F480F5 - 第272页
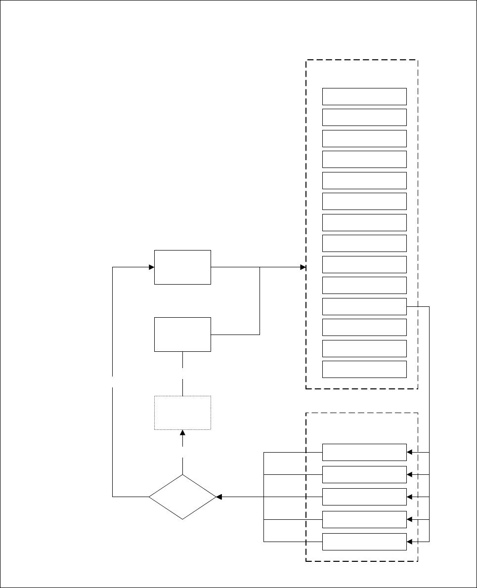
5 Vision Functions SIP LACE 80S-20/F4/F5 Us er Manual 5.5 Teach Fiducial 05/99 Issue from Software Version SR.405.xx 5 - 40 Line en gineer Fig. 5.5.2 Flowchart ’T each fiducial’ - ’Select fiducial’ menu ’Teach fiducial’ …

SIPLACE 80S-20/F4/F5 User Manual 5 Vision Functions
05/99 Issue from Software Version SR.405.xx 5.5 Teach Fiducial
Line engineer 5 - 39
Fig. 5.5.1 Flowchart ’Teach fiducial’ - menu options
Main view
Teach fiducial menu options
Main view menu
Set-up
Error
Feeders
Gantry 3 functions
Gantry 4 functions
PCB transport 2
PCB transport 1
Teach fiducial
Test component
SITEST
GEM
Main view
Markenauswahl
Teach fiducial
Contrast graduation
Test fiducial
Save
fiducial
Teach fiducial
menu option
Select fiducial
Fiducial
processed?
Fiducial is
restored
Fiducial
is saved
OK
Yes
Cancel
Gantry 1 functions
Gantry 2 functions

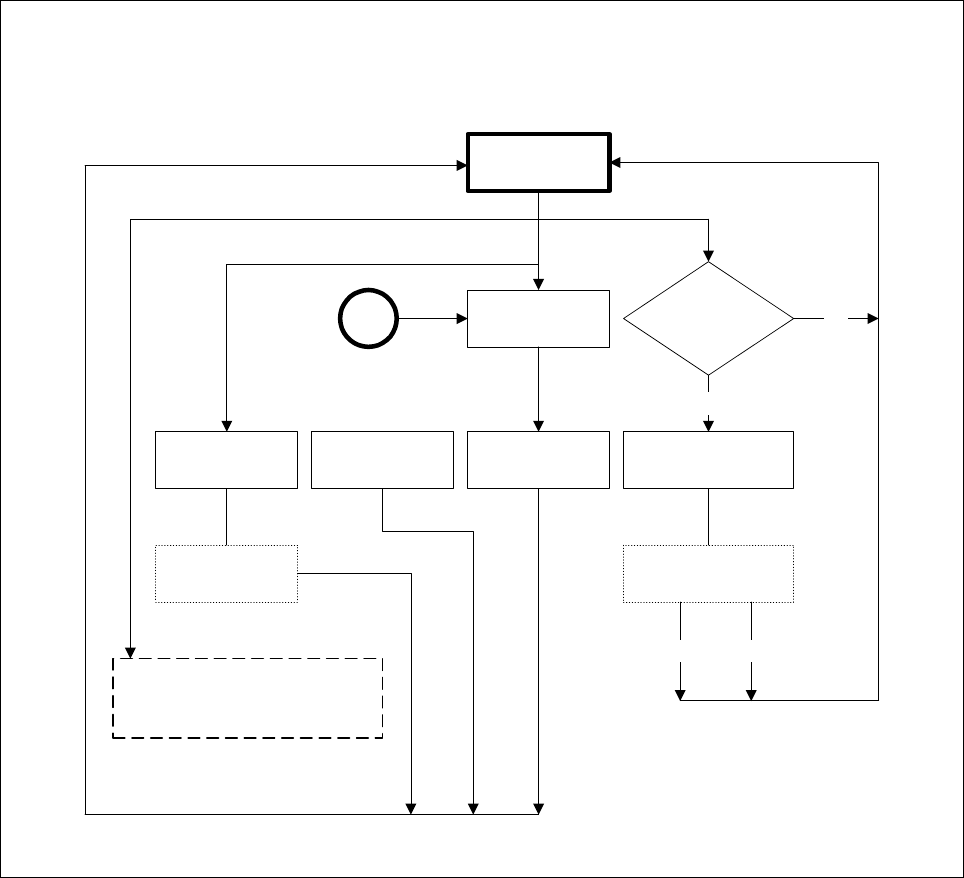
5 Vision Functions SIPLACE 80S-20/F4/F5 User Manual
5.5 Teach Fiducial 05/99 Issue from Software Version SR.405.xx
5 - 40 Line engineer
Fig. 5.5.2 Flowchart ’Teach fiducial’ - ’Select fiducial’ menu
’Teach fiducial’ menu options
’Select fiducial’ menu
Select the teach gantry:
gamtry 1, gantry 2,
gantry 3, gantry 4
Save
fiducial
Define
new fiducial
Load
fiducial
Change
fiducial name
Fiducial loaded
or taught?
Change
fiducial name *)
Select fiducial
number
Yes
A
Select fiducial
’New fiducial’
input box
Cancel
No
OK
*) ’Change fiducial name’ input box

SIPLACE 80S-20/F4/F5 User Manual 5 Vision Functions
05/99 Issue from Software Version SR.405.xx 5.5 Teach Fiducial
Line engineer 5 - 41
Fig. 5.5.3 Flowchart ’Teach fiducial’ - ’Teach fiducial’ menu
Video image
Position camera
and change search area
Upon any modification of
the search area a teach
message is prompted.
Uniqueness values
are displayed
’Teach fiducial’ menu options
’Teach fiducial’ menu
No
Change search area
Teach
fiducial
Fiducial
loaded or
taught?
’Select fiducial’
menu
A
Yes
Standard
values
Search area
Low
resolution
Medium
resolution
High
resolution
Video image
Position
camera
Teach message
with
standard values
Output of
uniqueness
Video image
Change template
field
Upon any modification of
the search area a teach
message is prompted.
Uniqueness values
are displayed
ESC ESC ESC