80S-2080F480F5 - 第307页
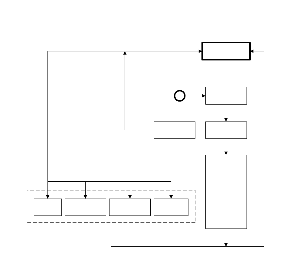
SIPLACE 80S-20/F4/F5 User M anual 5 Vision Func tions 05/99 Issue from Software Vers ion SR.405.xx 5.6 Test Comp onent Line en gineer 5 - 75 Fig. 5.6.3 Flowchart ’T es t component’, ’T e st component’ menu ’Test componen…

5 Vision Functions SIPLACE 80S-20/F4/F5 User Manual
5.6 Test Component 05/99 Issue from Software Version SR.405.xx
5 - 74 Line engineer
Fig. 5.6.2 Flowchart ’Test component’ - ’Select package form’ menu
Select
package form
If there is a
component on
the nozzle, it will
be discarded.
The station
computer
requests GF file
from the line
computer and
loads it down to
the MVS.
Default
Revolver head
12 seg. /DLM1 *)
Flip-chip *)
Pick & Place
head *)
Load
package form
’Select package form’ menu
A
Select
package form
Camera type
Save
GF data
*) Applies to 80F in the case that the component is to be centered not only using the standard
camera type (Default) but also another camera type.

SIPLACE 80S-20/F4/F5 User Manual 5 Vision Functions
05/99 Issue from Software Version SR.405.xx 5.6 Test Component
Line engineer 5 - 75
Fig. 5.6.3 Flowchart ’Test component’, ’Test component’ menu
’Test component’ menu
No
Test component
GF data
loaded?
Select package
form menu
A
Yes
Test Measure Display Store image Evaluation time
ESC
Perform GF-
specific meas.
steps one after
the other
Video image
Measure
package form.
Display meas.
results
Video image
Display synthetic
description
Video image
Video image is
saved on hard
disk of MC
controller
Evaluation time
Video image
ESC ESC
Pickup
component from
feeder and rotate
it underneath the
component
camera
Component
Pickup
ESC

5 Vision Functions SIPLACE 80S-20/F4/F5 User Manual
5.6 Test Component 05/99 Issue from Software Version SR.405.xx
5 - 76 Line engineer
Fig. 5.6.4 Flowchart ’Test component’ - ’Edit GF data’ menu
’Test component’ menu options
’Edit GF data’ menu
Test component
GF data
loaded?
Yes
Cancel
Edit package form data
Illumination
No
Select package
form menu
A
Package
dimension
Pin
dimension
Transform Ball image
Measure
mode
ESC
Video image
ESC
Video image
ESC
Modification
of
GF data
Video image
ESC
Modification
of
GF data
Video image
ESC
See menu
options ’Test
component’,
from Figs.
6.6-5 to 6.6-8
Cancel Accept
Input box
’Select contrast graduation’:
Program LUT
Accept data
Modification
of
GF data
Modification
of
GF data