80S-2080F480F5 - 第359页
SIPLACE 80S-20/F4/F5 User M anual 5 Vision Func tions 05/99 Issue from Software Version SR.405.xx 5.7 Guidelines for D escribing Package F orms Line en gineer 5 - 127 5.7 Guidelines fo r Describing Package F orms 5.7.1 T…
5 Vision Functions SIPLACE 80S-20/F4/F5 User Manual
5.6 Test Component 05/99 Issue from Software Version SR.405.xx
5 - 126 Line engineer
Analysis
This is used to analyze the position of the balls and to determine whether they are present. It can also be used
to determine the quality of the measurement. The quality of the measurement should generally be better than
50.
If you are inserting BGAs, µBGAs, or flip-chips with high reproducibility, i.e. if there is very little difference bet-
ween the optical parameters of the flip-chips, we recommend the following settings to guarantee fast insertion:
– Switch off the determination of position / presence for components with large balls and spacing. The posi-
tion of the components has already been adequately determined using the grid measurement of 3 balls per
corner, and the ball presence analysis is unnecessary.
– Do not activate determination of the quality of the measurement unless you want to detect handling or pro-
duction errors.
Determination of the position is always necessary if the individual ball positions differ greatly from the grid
structure, i.e. if the individual ball positions are fairly scattered about the desired position.

SIPLACE 80S-20/F4/F5 User Manual 5 Vision Functions
05/99 Issue from Software Version SR.405.xx 5.7 Guidelines for Describing Package Forms
Line engineer 5 - 127
5.7 Guidelines for Describing Package Forms
5.7.1 Transfer of Package Form Data and the Package Form Interpreter
If a package form is transferred to the station without an .SST file, the package form interpreter will make cer-
tain settings to enable the package form to be measured in accordance with the package form description.
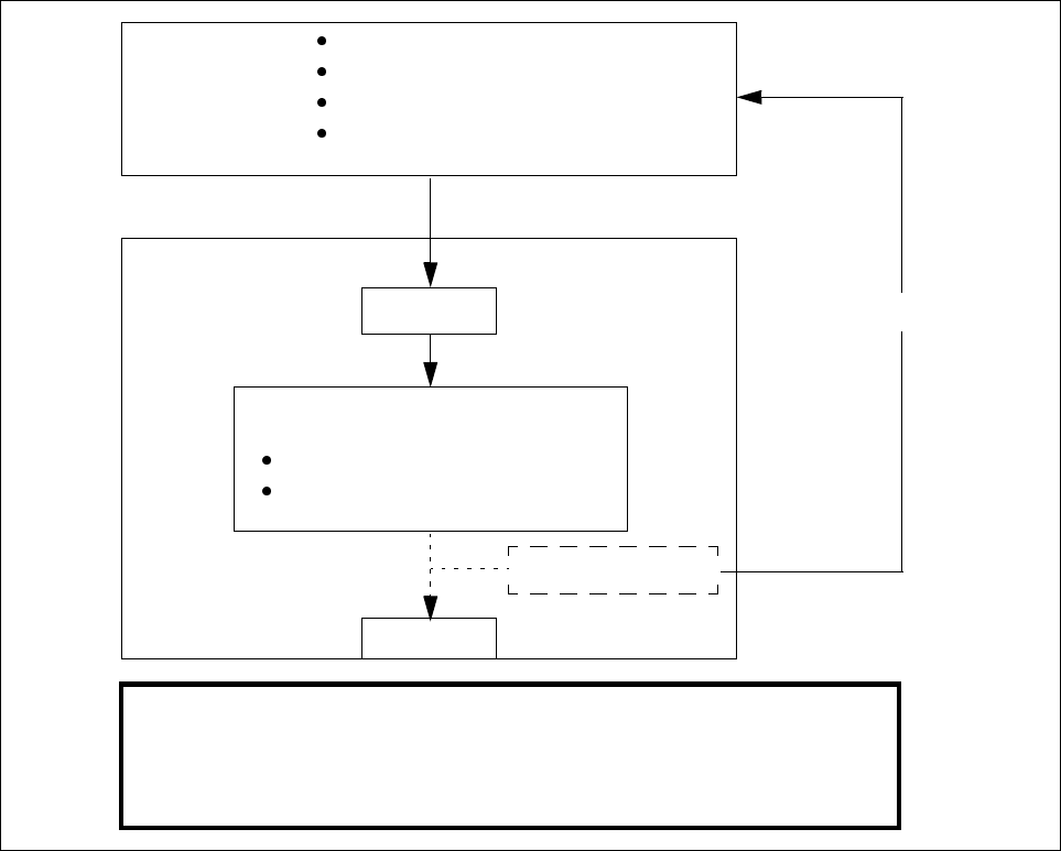
Fig. 5.7.1 Transfer of package form data without package form manipulation
In SIPLACE 80 S-20/F
4
/F
5
automatic placement machines, the package form interpreter is located in the machine
controller. The communication module transfers the signals for controlling the lighting from the MC to the cameras.
Tasks of the Package Form Interpreter
– Automatic selection of suitable measuring modes
– Automatic selection of the measuring parameters
– Differentiation between cubic/not cubic
– Automatic setting of the lighting
The package form interpreter processes standard components and automatically identifies special compo-
nents. Under certain circumstances, other components have to be post-processed. If the package form set-
tings have to be manipulated, these changes will be stored in the .SST file and transferred back to the line
computer.
GF manipulator
LC
Package form library
Describe package form & components
Assign nozzles
Select cameras
Hard disk
.OGF
Package form interpreter
Automatic selection of meas. modes
Automatic lighting selection
SC
MVS

5 Vision Functions SIPLACE 80S-20/F4/F5 User Manual
5.7 Guidelines for Describing Package Forms 05/99 Issue from Software Version SR.405.xx
5 - 128 Line engineer
Fig. 5.7.2 Transfer of package form data with package form manipulation
If a package form is transferred to the station with the .SST file, then the settings for the .SST file for measur-
ing the package form will also be transferred. The package form interpreter will remain inactive.
5.7.2 Flow Charts for Programming and Testing a Package Form (GF)
Components are optically centered in SIPLACE automatic placement systems. It is also necessary to create
the package form description for the component on the SIPLACE line computer first. We recommend that you
always take the package form definitions and dimensions from the data sheet.
The package form settings can be modified at the station. There are different measuring methods. This means
that the lighting settings will also vary. Almost all components can be optically centered by combining all the
setting options in the optimum manner.
You should note, however, that a great many package forms have already been defined as standard. This
means that the manipulation of package forms at the station should be the exception, rather than the rule.
We can also provide the package form definitions of special components and hard to center components as
an extra service. Contact us for further details of this application.
GF manipulator
LC
Hard disk
.OGF
Package form interpreter
Automatic selection of meas. modes
Automatic lighting selection
SC
MVS
.SST
Important note:
Manipulation of components at the station must be the exception and not the rule.
In general, only a few components have to be changed.
Package form library
Describe package form & components
Assign nozzles
Select cameras