KE-3010_KE-3020V_KE-3020VR-Rev04 - 第114页
- 10 5 - 53 . P W B CO NVE YO R CO MP ON E NT S ( 5) 基板搬送関係(5) 12 27 28 9 27 9 26 26 25 23 24 15 16 12 15 16 33 34 25 23 29 7 11 22 22 8 28 10 8 33 34 6 17 24 17 13 10 14 27 28 26 25 23 24 22 33 34 30 32 31 2 37 38 39 20…

- 104 -
NOTE( 注記 ) #01....TYPE M M 仕様
#02....TYPE L L 仕様
*INSTALLATION POSITION AND DIRECTION VARY IF THE PWB TRANSFER
REFERENCE IS DIFFERENT.
基板搬送基準が異なると取付位置、方向が変わります。
REF.NO NOTE PART NO D E S C R I P T I O N
品 名
Qty
1
#02
401-14267 RAIL PLATE RR ASM L
レールプレート RR 組 L
1
2
#01
401-10203 RAIL PLATE RR ASM
レールプレート RR 組
1
3 400-00828 CONVEYOR RAIL
コンベアレール
(1)
4 SB-8160001-00 BEARING
ころがり軸受
(2)
5 SM-4040855-SC SCREW
なべ小ねじ M 4 L =8
(2)
6 E2089-721-0A0 CONVEYOR PULLEY B ASM.
搬送プーリ B 組
(1)
7 E2055-721-000 PULLEY SPACER
プーリスペーサ
(1)
8 SM-4042501-SC SCREW M4X0.7 L=25
なべ小ねじ M 4 X 0.7 L =25
(2)
9 WP-0430801-SC WASHER M4
平座金 M 4
(2)
10 WS-0410002-KN SPRING WASHER M4
ばね座金 M 4
(2)
11 NM-6040001-SC NUT M4X0.7 TYPE1
六角ナット M 4 X 0.7 1種
(2)
12 SM-6041002-TN BOLT
六角穴ボルト
(8)
13 400-00839 DRIVE PULLEY R ASM
ドライブプーリ R 組
(2)
14 400-00840 DRIVE PULLEY R
ドライブプーリ R
(1)
15 E2160-721-000 PULLEY FLANGE
プーリフランジ
(1)
16 SL-6030892-TN SCREW M3 L=8
座金付き六角穴ボルト M 3 L =8
(3)
17 SL-6030892-TN SCREW M3 L=8
座金付き六角穴ボルト M 3 L =8
(6)
18 E2160-721-000 PULLEY FLANGE
プーリフランジ
(2)
19 SL-6031492-TN SCREW M3 L=14
座金付き六角穴ボルト M 3 L =14
(4)
20 SL-6041092-TN SCREW M4 L=10
座金付き六角穴ボルト M 4 L =10
(2)
21 E2111-715-0A0 CONVEYOR PULLEY ASM.
搬送プーリ(組)
(2)
22 WP-0430800-SC WASHER M4
平座金小形丸 M 4
(2)
23 400-01062 SUPPORT PLATE RR ASM(L)
サポートプレート RR 組(L)
(1)
24 E2111-715-0A0 CONVEYOR PULLEY ASM.
搬送プーリ(組)
(5)
25 WP-0430800-SC WASHER M4
平座金小形丸 M 4
(5)
26 SM-4040855-SC SCREW
なべ小ねじ M 4 L =8
(5)
27 400-01062 SUPPORT PLATE RR ASM(L)
サポートプレート RR 組(L)
(1)
28 E2111-715-0A0 CONVEYOR PULLEY ASM.
搬送プーリ(組)
(1)
29 WP-0430800-SC WASHER M4
平座金小形丸 M 4
(1)
30 400-01061 RAIL PLATE RR(L)
レールプレート RR(L)
(1)
31
#01
SL-6031092-TN SCREW M3 L=10
座金付き六角穴ボルト M 3 L =10
(3)
32
#01
401-13947 CONVEYOR RAIL M
コンベアレール M
(1)
33
#01
SM-6040802-TN SCREW M4X0.7 L=8
六角穴ボルト M 4 X 0.7 L =8
(1)
34
#01
401-13949 PWB GUIDE M B
PWB ガイド M B
(1)
35 SL-6052092-TN SCREW
座金付き六角穴ボルト
2
36 400-01065 RAIL STAND RL(L)
レールスタンド RL(L)
1
37 SL-6052092-TN SCREW
座金付き六角穴ボルト
2
38
#02
400-01002 GUIDE SHAFT ASM(L)
ガイドシャフト 組(L)
4
39
#01
400-00845 GUIDE SHAFT ASM
ガイドシャフト組
4
40 E2209-725-000 GUIDE SHAFT
ガイドシャフト
(1)
41 SL-6051292-TN BOLT
座金付き六角穴ボルト
(1)
42 SL-6052042-TN SCREW
座金付き六角穴ボルト
(1)
43 WP-0501046-SC WASHER 5 X 14 X 1
平座金 5 X 14 X 1
(2)
44 SL-6042092-TN SCREW M4 L=20
座金付き六角穴ボルト
4
45 E4074-725-000 SUPPORT PLATE C(E)
サポートプレート C(E)
1
46 400-01066 RAIL STAND RR(L)
レールスタンド RR(L)
1

- 105 -
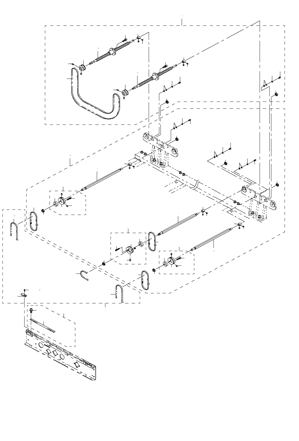
53.PWB CONVEYOR COMPONENTS(5)
基板搬送関係(5)
12
27
28
9
27
9
26
26
25
23
24
15
16
12
15
16
33 34
25
23
29
7
11
22
22
8
28
10
8
33
34
6
17
24
17
13
10
14
27
28
26
25
23
24
22
33
34
30
32
31
2
37
38 39
20
20
40 41
26
31
32
30
26
31
32
30
6
7
11
14
3
26
4
5
18 19
21
21
21
1
35 36
40. 41
42. 43

- 106 -
NOTE( 注記 ) #01....TYPE M M 仕様
#02....TYPE L L 仕様
*INSTALLATION POSITION AND DIRECTION VARY IF THE PWB TRANSFER
REFERENCE IS DIFFERENT.
基板搬送基準が異なると取付位置、方向が変わります。
REF.NO NOTE PART NO D E S C R I P T I O N
品 名
Qty
1 400-00860 PWB GUIDE ASM
PWB ガイド組
1
2 400-00861 PWB GUIDE U
PWB ガイド U
(8)
3 SL-6031092-TN SCREW
座金付き六角穴ボルト
(16)
4
#01
401-10130 SCREW SHAFT ASM M
スクリューシャフト組 M
1
5
#02
400-01003 SCREW SHAFT ASM(L)
スクリューシャフト組(L)
1
6 WP-0330516-SC WASHER 3.3X8X0.5
平座金 3.3 X 8 X 0.5
(4)
7 SM-6030602-TN SCREW M3X6
六角穴ボルト M 3 X 6
(4)
8 E2141-721-000 STOPPER COLLAR
ストッパカラー
(2)
9 SM-8040402-TP SCREW M4X0.7 L=4
止めねじ M 4 X 0.7 L =4
(4)
10 E2156-721-000 PULLEY A
プーリ A
(2)
11 WP-0320500-SF WASHER 3.2X7X0.5
平座金小形丸 M 3
(8)
12 SL-6041692-TN SCREW M4 L=16
座金付き六角穴ボルト M 4 L =16
(8)
13 E2146-721-000 TIMING BELT
タイミングベルト
(1)
14 SB-1080002-00 SIDE BEARING
サイドベアリング
(4)
15 400-15578 SCREW SHAFT(L)
スクリュウシャフト(L)
(2)
16
#01
400-15577 SCREW SHAFT
スクリュウシャフト
(2)
17 SM-8040602-TP SCREW M4X0.7 L=6
止めねじ
(4)
18
#02
400-54803 DRIVE SHAFT ASM L(6)
ドライブシャフト組 L(6)
1
19
#01
401-10194 DRIVE SHAFT ASM M
ドライブシャフト組 M
1
20 400-46033 DRIVE BELT S(6)
ドライブベルト S(6)
(2)
21 400-00849 DRIVE PULLEY F ASM
ドライブプーリ F 組
(3)
22 SL-6031642-TN SCREW
座金付き六角穴ボルト
(3)
23 400-00850 DRIVE PULLEY F
ドライブプーリ F
(1)
24 SM-8040602-TP SCREW M4X0.7 L=6
止めねじ
(2)
25 400-00851 MOTOR PULLEY B
モータプーリ B
(1)
26 SB-1080002-00 SIDE BEARING
サイドベアリング
(6)
27 SM-8040402-TP SCREW M4X0.7 L=4
止めねじ M 4 X 0.7 L =4
(6)
28 E2141-721-000 STOPPER COLLAR
ストッパカラー
(3)
29 400-01005 DRIVE BELT C(L)
ドライブベルト C(L)
(1)
30 WP-0320500-SF WASHER 3.2X7X0.5
平座金小形丸 M 3
(12)
31 WP-0330516-SC WASHER 3.3X8X0.5
平座金 3.3 X 8 X 0.5
(6)
32 SM-6030602-TN SCREW M3X6
六角穴ボルト M 3 X 6
(6)
33
#02
E2152-721-000 DRIVE SHAFT C
ドライブシャフト C
(3)
34
#01
E2004-725-000 DRIVE SHAFT C
ドライブシャフト C
(3)
35
#02
400-01068 CONVEYOR BELT ASM(L)
コンベアベルト組(L)
1
36
#01
401-14259 CONVEYOR BELT ASM M
コンベアベルト組 M
1
37
#02
E2046-725-000 PWB INNER
PWB インナ
(12)
38 SL-4031091-SC SCREW M3 L=10
座金付きなべ小ねじ M 3 L =10
(8)
39
#02
SL-6031092-TN SCREW
座金付き六角穴ボルト
(16)
40
#02
400-00863 CONVEYOR BELT S
コンベアベルト S
(4)
41
#01
401-13953 CONVEYOR BELT S M
コンベアベルト S M
(4)
42
#02
400-01070 CONVEYOR BELT C(L)
コンベアベルト C(L)
(2)
43
#01
401-13952 CONVEYOR BELT C M
コンベアベルト C M
(2)