KE-3010_KE-3020V_KE-3020VR-Rev04 - 第141页
- 13 2 - NO TE( 注記 ) # 01....OPT ION AL PARTS オプション部品 (FO R FRON T・L E F T-RIGHT) (手前・左右用) (FO R R EAR・R IGHT-LEFT) (奥・右左用) # 02....O PTIONAL PART S オプション部品 (FO R FRON T・RI GH T-L EFT) (手前・右左用) (FOR REAR・LEFT-RIGH T ) (奥…

- 131 -
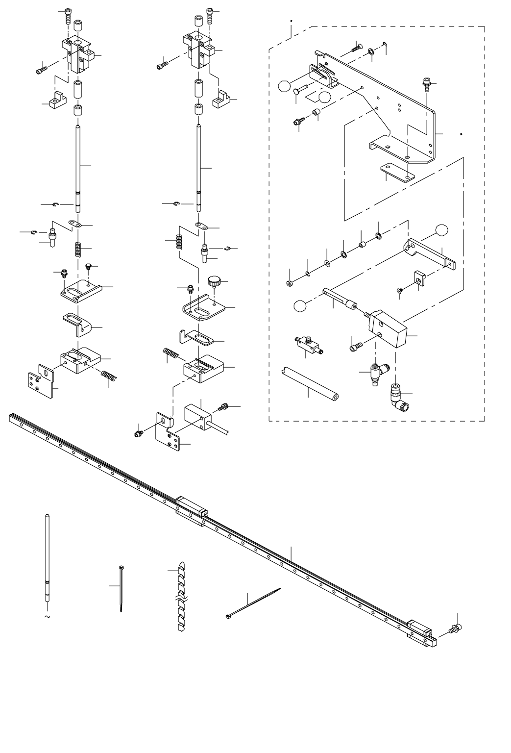
66.PWB CONVEYOR COMPONENTS(18)(TYPE XL)
基板搬送関係(18)(XL 仕様)
25
23
23
26
9
10
11
18
19
7
8
8
6
20
22
24
12
13
14
15
16
17
21
17
12
24
14
13
27
44
45
46
6
48
4
2
1
5
2
4
1
5
3
47
B
53
72
71
70
73
66
69
A
65
68
68
A
63
67
58
59
61
57
56
B
55
54
49
50
51 52
64
60
74
75
62

- 132 -
NOTE( 注記 ) #01....OPTIONAL PARTS オプション部品
(FOR FRONT・LEFT-RIGHT) (手前・左右用)
(FOR REAR・RIGHT-LEFT) (奥・右左用)
#02....OPTIONAL PARTS オプション部品
(FOR FRONT・RIGHT-LEFT) (手前・右左用)
(FOR REAR・LEFT-RIGHT) (奥・左右用)
#03....OPTIONAL PARTS オプション部品
#04....FOR FRONT・LEFT-RIGHT 手前・左右用
#05....FOR FRONT・RIGHT-LEFT 手前・右左用
*INSTALLATION POSITION AND DIRECTION VARY IF THE PWB TRANSFER
REFERENCE IS DIFFERENT.
基板搬送基準が異なると取付位置、方向が変わります。
REF.NO NOTE PART NO D E S C R I P T I O N
品 名
Qty
1 400-00887 GUIDE_BLOCK_A_ASM
ガイドブロック A 組
2
2 #03 SM-6031002-TN SCREW M3 L=10 六角穴ボルト M 3 L =10 4
3 400-98140 LINER_WAY_XL
リニアウェイ_ XL
1
4 400-00877 GUIDE BLOCK CLAMP
ガイドブロッククランプ
2
5 SM-6041602-TN SCREW M4 X 16
六角穴ボルト M 4 X 0.7 L =16
2
6
#03
400-15793 LOCK SPRING
ロックスプリング
2
7 #03 L1792-721-000 DAMPER BLOCK R ダンパブロック R 1
8
#03
SL-6030892-TN SCREW M3 L=8
座金付き六角穴ボルト M 3 L =8
4
9
#03
400-00891 STOPER SLIDE LEVER L
ストッパスライドレバー L
1
10
#03
400-00897 STOPER SLIDE LEVER R
ストッパスライドレバー R
1
11
#03
L179E-621-000 DAMPER BLOCK L
ダンパー ブロック L
1
12 #03 400-00978 DAMPER LOCK LINK ダンパロックリンク 2
13
#03
400-00950 DAMPER SPRING
ダンパスプリング
2
14
#03
RE-0300000-K0 E-RING 3
E 形止め輪 3
6
15
#03
EA-9500B00-00 CABLE BAND
結束バンド 60
1
16
#03
HX-0031400-00 SPIRAL TABE
スパイラル チューブ
0.3
17 #03 400-01081 CENTERING PIN 4.0 センタリングピン 4.0 2
18
#03
400-15791 DAMPER PLATE L
ダンパープレート L
1
19
#03
400-15792 DAMPER PLATE R
ダンパープレート R
1
20
#03
400-92576 T.PIN SENS ASM
ティーピンセンサ組
1
21
#03
SL-6030692-TN SCREW M3 L=6
座金付き六角穴ボルト M 3 L =6
1
22 #03 SL-4031091-SC SCREW M3 L=10
座金付きなべ小ねじ M 3 L =10 2
23
#03
RE-0300000-K0 E-RING 3
E 形止め輪 3
2
24
#03
400-00896 DAMPER LOCK PIN
ダンパロックピン
2
25
#01
E2148-721-000 SENSOR BRACKET R
センサブラケット R
1
26
#02
E2147-721-000 SENSOR BRACKET L
センサブラケット L
1
27 #03 400-01087 CENTERING PIN 3.4 センタリングピン3.4 1
28
#03
400-01088 CENTERING PIN 3.3
センタリングピン3.3
1
29
#03
400-01089 CENTERING PIN 3.2
センタリングピン3.2
1
30
#03
400-01090 CENTERING PIN 3.1
センタリングピン3.1
1
31
#03
400-01091 CENTERING PIN 3.0
センタリングピン3.0
1
32 #03 400-01092 CENTERING PIN 2.9 センタリングピン2.9 1
33
#03
400-01093 CENTERING PIN 2.8
センタリングピン2.8
1
34
#03
400-01094 CENTERING PIN 2.7
センタリングピン2.7
1
35
#03
400-01095 CENTERING PIN 2.6
センタリングピン2.6
1
36
#03
400-01096 CENTERING PIN 2.5
センタリングピン2.5
1
37
#03
400-01097 CENTERING PIN 2.0
センタリングピン2.0
1
38 #03 400-01098 CENTERING PIN 1.9 センタリングピン1.9 1
39
#03
400-01099 CENTERING PIN 1.8
センタリングピン1.8
1
40
#03
400-01082 CENTERING PIN 3.9
センタリングピン3.9
1
41
#03
400-01083 CENTERING PIN 3.8
センタリングピン3.8
1
42
#03
400-01084 CENTERING PIN 3.7
センタリングピン3.7
1
43 #03 400-01085 CENTERING PIN 3.6 センタリングピン3.6 1
44
#03
400-01086 CENTERING PIN 3.5
センタリングピン3.5
1
45
#03
E2141-725-000 BU HAND KNOB S
BU ハンドノブ S
1
46
#03
E2076-721-000 BU HAND KNOB
BU ハンドノブ
1
47 SM-6030802-TN SCREW
六角穴ボルト
17
48 #03 EA-9500B01-00 CABLE BAND 束線バンド 8
49
#05
400-99482 STOPPER_L_ASM_XL
ストッパL組XL
1
50
#04
400-98174 STOPPER_R_ASM_XL
ストッパR組XL
1
51
#05
400-98134 STOPPER_FRAME_L_XL
ストッパフレームL_XL
(1)
52
#01
400-98135 STOPPER_FRAME_R_XL
ストッパフレームR_XL
(1)
53 SL-6030842-TN SCREW M3 L=8 座金付き六角穴ボルト (1)
54 400-00910 STOPPER PIN
ストッパピン
(1)
55 RE-0200000-K0 E-RING 2
E 形止め輪 2
(1)
56 WP-0320501-SC WASHER M3
平座金 3.2X7X0.5
(1)
57 400-00911 STOPER CONNECT
ストッパコネクト
(1)
58 PA-1002008-A0 AIR CYLINDER エアシリンダ (1)
59 SM-6031402-TN SCREW M3X0.5 L=8
六角穴ボルト
(2)
60 PC-0105080-00 SPEED CONTROLLER
スピードコントローラ
(1)
61 PJ-3040405-11 ELBOW UNION
エルボユニオン
(1)
62 SL-6041292-TN SCREW
座金付き六角穴ボルト
(2)
63 E2169-721-000 HOLD PLATE ホールドプレート (1)
64 400-00909 STOPER
ストッパ
(1)
65 E2233-725-000 STOPPER CHIP
ストッパチップ
(1)
66 SM-1030401-SE SCREW M3 L=4
皿ねじ M 3 X 0.5 L =4
(1)
67 SM-1031201-SC SCREW M3X0.5 L=12
皿小ねじ M 3 X 0.5 L =12
(1)
68 E2039-721-000 WASHER A スラストワッシャ A
(2)
69 E2038-721-000 STOPPER COLLAR
ストッパカラー
(1)
70 WP-0330516-SC WASHER 3.3X8X0.5
平座金 3.3X8X0.5
(1)
71 WS-0310002-KN SPRING WASHER M3
ばね座金 3.1 X 5.9 X 0.7
(1)
72 NM-6030001-SC NUT M3X0.5 TYPE1
六角ナット M 3 X 0.5 1種
(1)
73 400-23788 STOPER SPACER ストッパスペーサ (1)
74 PC-0124010-00 SPEED CONTROLLER スピード コントローラ (1)
75 BT-0400251-EA TUBE HOSE, BLUE
ウレタンホース 青
(0.5)

- 133 -
67.PWB CONVEYOR COMPONENTS(19)(TYPE XL)
基板搬送関係(19)(XL 仕様)
28
23
2
14
15
1
21
21
1
27
18
12
11
4
3
6
7
17
16
16
17
8
5
26 9
10
20
22
25
13
32
34
33
36
35
34
33
3738
39
39
40
41
41
41
42
43
44
46
47
48
24
53
63
52
54
55
59
61
60
62
56
57
58
51
31
30
48
45
49
50
48
29
40
64
65
67
19
66
74
32
17
68
33
31
82
30
29
28
25
26
78
78
74
27
18
19
27
26
26
25
24
23
22
20
21
26
78
77
77
22
70
72
33
83
81
80
79
79
78
76
75
73
71
69