KE-3010_KE-3020V_KE-3020VR-Rev04 - 第259页
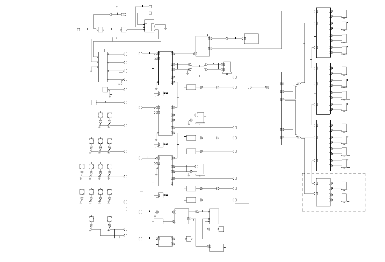
- 25 0 - NO TE( 注記 ) # 01....F O R 200V 200 V 用 # 02....F OR 400V 400 V 用 REF .NO N O T E PA RT NO D E S C R I P T I O N 品 名 Q ty 1 4 0 0-9 2 41 0 BREAKER INPUT CABL E ASM ブレーカ入力ケーブル組 1 2 4 0 0-9 2 41 2 PO WER ON LAMP R …

- 249 -
125.SYSTEM DIAGRAM(2)(TYPE XL)(AFTER M/C REV.E)
SYSTEM DIAGRAM(2)(XL 仕様)(マシン REV.E 以降)
TB1
I NPUT
4 5
2
1
3
11
12
10
6
7
20
15 16 17 18
25
28
33 34 35 36
29
37
45
46
74
72
59
58
57
61
70
71
62
94
63
65
78
79
80
83
78
84
85
48
49
54
55
87
88
9
8
13
14
26
24
27
32
32
32
32
32 32
32
32
32 32
32
32
32
44
43
32
32
5251
53
50
56
47
23 392331
40 4041
2322
21 30 38
4242
75
73 73
82
81
76 77 76 7769
67
66
60
68
86
64
19
90 90
89
90
92 93 92 93 92
91919191
9292 93 92 9392 93 92 93
19
[BA SE1]
FAN
[B ASE 2]
CN0 01
POW ER O N
LIG HT
CN 12
1 -3D
MAIN SW
CN0 02
CN0 03
C N06
CN0 7
HO UR
ME TER
CN 13
C N004
VAC UUM
PUM P
C N04A
C N03
CN 01
PO WER
UN IT
1 00V
100 V
34V
2 20V
TF 1
TB2
MTC PWR (R)
M TS PWR(L)
AC I NPU T
UNIT
NFB
[CTR L U NIT]
TB1
CN04 B
CN1 1
CN 14A
CN0 10
CN00 1
CN 063
CN 006
CN0 07
CO PLA- PS
1-4B
C N005
[BA SE3]
[ YR M OTOR ][Y L MO TOR]
FAN
FANFANFAN
FANFANFANFAN
FANFANFANFAN
FANFAN
X SER VO A MP
MR -J3 -70B -RJ 024
CN P1
CNP2
CN1A
CN 2
CNP 3
C N2L
CN1B
E
MR -RB 12
YL SER VO AMP
MR -J3- 200 B-RJ 024
CN 2
CNP 3
C N2L
CN1B
E
CN P1
CNP2
CN1A
MR -RB 12
X SE RVO AMP
MR-J 3-7 0B-R J02 4
CN2
CNP 3
C N2L
CN1B
CN P1
CN P2
CN1A
E
MR -RB 12
CN 251
BA TTER Y
CO PLA- POWE R
A TX- POWE R
CN 1 CN 2
CN 3
CN 3
4- 5C
CP
A TX13
CP CI
BA CK
BO ARD
P S-ON
1-1 A
M AIN SW
CO PLA MONITOR
SW ITCH BOARD
CN4
4- 5A
YR OR G
SE NSO R
CN14 0
SE NSYR
SCALE
H EAD RL
ENC YR
YRMTR
CN136
YL ORG
SEN SOR
SCA LE
HEA D YL
SE NSYL
EN CYL
YMOTOR
YL 150 0W
YL MTR
YMOTOR
YR 1 500W
S CALE
HEAD X
SEN SX
ENC X
XENC
XMT R
CN 151
CN1 65
POSITION
BOARD
1C H D I
2CH NET
1CH NET
SERV O M OTOR
750W
XY1 1
X Y-R ELAY PC B
2-5B
CN11
CN5
CN 14
CN 2
M AGN ETIC
SCALE
PCB
CN21
1-2D
POW ER U NIT
CN7
CN3
CN10
CN 8
CN4
CN11
2-4C
CN1 3
CN37
CN14
CN15
CN38
2-3 B
ZTPW R2
ZTP WR1
4AX IS S ERV O
AMP (1)
CN1A
CN P1
C N1B
CN2D
CNP 2D
CN2C
CNP 2C
CN2B
C NP2B
CN 2A
CNP 2A
2-2A
4 AXIS SERVO
AMP(2)
CN1A
CNP1
C N1B
CN2D
CNP 2D
CN2C
C NP2C
CN2B
C NP2B
CN 2A
CNP 2A
2-2A
4AXI S SE RVO
AMP( 3)
CNP 1
C N1B
C N2D
CNP2 D
CN 2C
CN P2C
CN2B
C NP2B
CN 2A
CNP 2A
2-2B
CN1A
Z1 MOTO R
HC-BP0336LW4-S1
1MOTOR
HC- BP01 36D -S1
Z 2 MO TOR
H C-BP 033 6LW4 -S1
2 MOTO R
HC- BP01 36D -S1
Z3 MOTO R
HC- BP03 36L W4-S 1
3MOTOR
H C-BP 013 6D-S 1
Z4 MOTOR
H C-BP 033 6LW4 -S1
4MOTOR
HC-B P01 36D- S1
Z5 MOT OR
HC- BP0 336L W4- S1
5MOTOR
H C-BP 013 6D-S 1
Z6 MOTOR
HC-BP0336LW4-S1
6MOTOR
H C-BP 013 6D-S 1
Z7 MOTOR
HC-BP0336LW4-S1
Z7 MOTOR
HC-BP0336LW4-S1
4AXI S SE RVO
AMP( 4)
CNP 1
CN1A
CN P2D
CN2D
CN2C
CN P2C
2 -2B
2-2B
ONLY 3020V 3020VR

- 250 -
NOTE( 注記 ) #01....FOR 200V 200 V 用
#02....FOR 400V 400 V 用
REF.NO NOTE PART NO D E S C R I P T I O N
品 名
Qty
1 400-92410 BREAKER INPUT CABLE ASM
ブレーカ入力ケーブル組
1
2 400-92412 POWER ON LAMP RELAY CABLE ASM パワーオンランプ中組 1
3 400-92411 BREAKER OUT CABLE ASM
ブレーカ出力ケーブル組
1
4
#01
401-06608 POWER LAMP 200V CABLE ASM
パワーランプ200 V 束線組
1
5
#02
401-06609 POWER LAMP 400V CABLE ASM
パワーランプ400 V 束線組
1
6 400-92439 MT C PWR WI RE L ASM
MTC 電源 L ケーブル組
1
7 400-02063 MTC POWER WIRE R ASM MTC(R)電源ケーブル組 1
8 400-94708 AC INPUT UNIT
AC _インプットユニット
1
9 400-02056 INPUT UNIT FG CABLE ASM
入力ユニット FG ケーブル組
1
10 400-92413 MAIN SW OUTPUT CABLE ASM
メインスイッチ出力ケーブル組
1
11 400-92414 TF INPUT CABLE ASM
トランス入力ケーブル組
1
12 400-92664 TF INPUT DELTA CABLE ASM トランス入力デルタ結線ケーブル組 1
13 400-92415 TF FG CABLE ASM
トランス FG ケーブル組
1
14 400-71184 TRANSFOMER GX-10
トランス GX −10
1
15 400-92417 TF 220V OUTPUT CABLE ASM
TF 220 V 出力ケーブル組
1
16 400-92417 TF 220V OUTPUT CABLE ASM
TF 220 V 出力ケーブル組
1
17 400-95136 TF 100VA OUTPUT CABLE ASM TF 100 VA 出力ケーブル組 1
18 400-95137 TF 100VB OUTPUT CABLE ASM
TF 100 VB 出力ケーブル組
1
19 401-18724 POWER UNIT_XL
電源_ユニット_ XL
1
20 400-92420 X PWR CABLE ASM
X 電源ケーブル組
1
21 400-44538 SERVO AMP 750W
X 軸サーボアンプ750 W
1
22 400-92436 X MOTOR RB CABLE ASM X 回生抵抗 ケーブル組 1
23 400-92416 DRV FG CABLE ASM
ドライバ FG ケーブル組
1
24 400-99547 VACUUM_PUMP_ASM
真空ポンプ組
1
25 401-13734 VAC PUMP POWER CABLE ASM XL
バキュームポンプ電源ケーブル組 XL
1
26 401-09935 VACUUM PUMP FG CABLE ASM
バキュームポンプ FG ケーブル組
1
27 HB-0006400-00 HOUR METER アワーメーター 1
28 400-99144 HOUR METER ASM
アワーメータ組
1
29 400-92421 YL PWR CABLE ASM
YL 電源ケーブル組
1
30 400-44539 SERVO AMP 2000W
Y 軸サーボアンプ2000 W
1
31 400-92437 YL MOTOR RB CABLE ASM
YL 回生抵抗 ケーブル組
1
32 400-92440 BASIC FAN ASM ファン組 1
33 400-92441 FAN CABLE ASM_1
ファンケーブル組1
1
34 400-92442 FAN CABLE ASM_2
ファンケーブル組2
1
35 400-92443 FAN CABLE ASM_3
ファンケーブル組3
1
36 400-92444 FAN CABLE ASM_4
ファンケーブル組4
4
37 400-92422 YR PWR CABLE ASM
YR 電源ケーブル組
2
38 400-44538 SERVO AMP 750W X 軸サーボアンプ750 W 1
39 400-92438 YR MOTOR RB CABLE ASM
YR 回生抵抗 ケーブル組
1
40 400-92658 REGENERATIVE REGISTOR
回生抵抗
1
41 400-54885 REGENERATIVE RESISTOR
回生抵抗 RB −12
1
42 400-44541 OPTICAL FIBER CABLE 0.15M
光ファイバケーブル0.15 M
1
43 400-97602 FAN CABLE ASM_7 ファンケーブル組7 1
44 400-97601 FAN CABLE ASM_6
ファンケーブル組6
1
45 400-47893 ATX PWR CABLE ASM
ATX 電源ケーブル組
1
46 400-47894 ATX PWR RLY CABLE ASM
ATX 電源中継ケーブル組
1
47 400-48006 ATX PSU
ATX 電源
1
48 400-92435 CPCI POWER CABLE ASM CPCI パワーケーブル組 1
49 401-05681 MONITOR SWITCH PCB PWR CABLE A
モニタ切リ換え基板電源ケーブル組
1
50 400-97432 COPLA CPU CP CABLE ASM
コプラ CPU CP ケーブル
2
51 400-48007 BATTERY UNIT
バッテリユニット
1
52 400-97430 COPLA INPUT RELAY CABLE ASM
コプラ入力リレーケーブル組
1
53 HX-0057700-00 POWER SUPPLY 電源 1
54 400-97428 COPLA CPU POWER CABLE ASM
コプラ CPU 電源ケーブル組
1
55 400-97433 COPLA CPU GND CABLE ASM
コプラ CPU GND ケーブル組
1
56 401-32154 COPLA MONITOR SWITCHING BOARD
コプラナリティ画面切り替え基板
1
57 400-92447 OPTICAL FIBER CABLE 2.4M
光ファイバーケーブル 2.4 M
1
58 400-45395 XL ENC CABLE ASM XL ENC ケーブル組 1
59 400-92657 XL MTR CABLE ASM
X モーターケーブル組
1
60 400-44540 16AXIS 2CH SERVO CONTROLLER
16軸 2 CH ポジションボード
1
61 400-92638 Y BEAR CABLES ASM XL
Y ベアケーブル組 XL
1
62 400-47930 POS BOARD1 1CH CABLE ASM
ポジションボード1 1 CH ケーブル組
1
63 400-97614 XY-RELAY POS RELAY CABLE ASM XY − RELAY ポジション中継ケーブル組 1
64 400-71676 XY RELAY PCB ASM
XY リレー基板組
1
65 400-92448 OPTICAL FIBER CABLE 6.5M
光ファイバーケーブル 6.5 M
1
66 400-44545 X MOTOR ENCODER CABLE
X 軸エンコーダ中継ケーブル
1
67 400-44546 X MTR PWR CABLE
X MTR
電源ケーブル組
1
68 400-68914 SERVO MOTOR 750W サーボモーター 750 W 1
69 400-44531 MAGNETIC SCALE X SENSOR UNIT
マグネチックスケール X センサユニット
1
70 400-92637 XY BEAR CABLES ASM XL
XY ベアケーブル組 XL
1
71 400-97578 X LINEAR SENSOR CABLE ASM
X リニアセンサケーブル組
1
72 400-92451 YL ENCODER CABLE ASM
YL エンコーダケーブル組
1
73 400-76136 SARVO MOTOR 1500W サーボモーター 1500 W 1
74 400-92453 YL MOTOR CABLE ASM YL モーターケーブル組 1
75 400-97582 YL ENC RELAY CABLE ASM
YL ENC リレーケーブル組
2
76 400-44532 MAGNETIC SCALE Y SENOR UNIT
マグネチックスケール Y センサユニット
1
77 400-02171 YL ORG SENS ASM
YL 原点センサ組
2
78 400-92638 Y BEAR CABLES ASM XL
Y ベアケーブル組 XL
1
79 400-97579 YL LINEAR SENSOR CABLE ASM YL リニアセンサケーブル組 2
80 400-97584 YL ORG SENSOR CABLE ASM
YL 原点センサケーブル組
1
81 400-92452 YR ENCODER CABLE ASM
YR エンコーダケーブル組
2
82 400-92454 YR MOTOR CABLE ASM
YR モーターケーブル組
1
83 400-94583 EMERGENCY SW(CNV) CABLE 2 ASM
エマージェンシー SW(CNV)ケーブル2組(XL)
1
84 400-97580 YR LINEAR SENSOR CABLE ASM YR リニアセンサケーブル組 1
85 400-97585 YR ORG SENSOR CABLE ASM
YR 原点センサケーブル組
1
86 400-95130 MAGNETIC SCALE PCB ASM
マグネスケール基板組
2
87 400-97586 MAGNE SCALE PCB PWR CABLE ASM
マグネスケール基板電源ケーブル組
1
88 400-92461 LZT PWR RELAY CABLE ASM
LZT パワーリレーケーブル組
2
89 400-92637 XY BEAR CABLES ASM XL XY ベアケーブル組 XL 1
90 400-44541 OPTICAL FIBER CABLE 0.15M
光ファイバケーブル0.15 M
2
91 400-44535 4AXIS SERVO AMP
4軸一体型サーボアンプ
2
92 400-44534 SERVO MOTOR 30W
サーボモータ30 W
2
93 400-44533 SERVO MOTOR 10W
サーボモータ10 W
1
94 400-97581 X ENC RELAY CABLE ASM X ENC リレーケーブル組 1

- 251 -
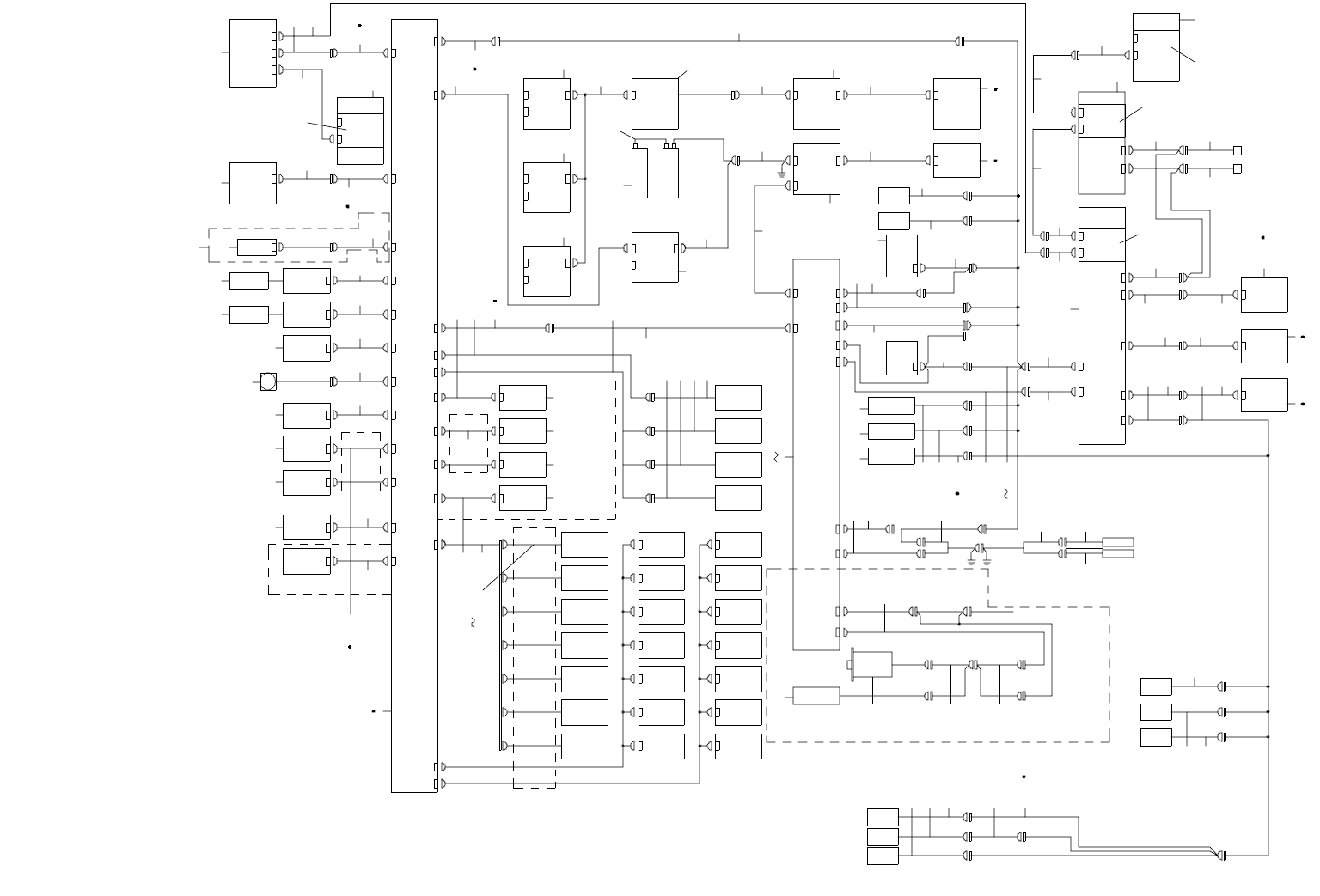
126.SYSTEM DIAGRAM(3)
SYSTEM DIAGRAM(3)
10
126
104
128
72
127
73
74
75
7
92 9390 91
131
100
130
97
96
94
95
88
89
42
43
86
87
85
7
7
8484
83
129
76
77
78 79
80
81 82
124 54
50
51
53
125
59
60
58
57
555556
45
44
47
46
29
101
36
37 41
42
4338 39
49
48
118
120
105
106
107
108
35 123
40
31
102
33
34
32
30
5
6
313131
67676665
68 71
63
62
61
5
6
24
27
64
8
9
20181614
12
22
24
25
5 6
103
7
121
5
6
4
3
2
122
11
13 15
17
19
21 23 26 26
27 28
1
EN3
EN2
EN1
S -HE AD MAIN
P CB ASM
4A XIS SER VO
AM P(1 )
CN 4B CN 5CN19
CN 4D
4A XIS SER VO
AM P(2 )
CN 4B CN 5
CN 4D
4A XIS SER VO
AM P(3 )
CN 4B CN 5
CN 4D
4A XI S S ER VO
AM P( 4)
CN4 C C N5
CN4 D
1-5 A
1-5 B
1-5 C
1-5D
LNC6 0
CN 1
S CM3
PCB
J4 CO M
CN 84 8
ETH ER
MAI N PC B
J8
XY- RE LA Y
PCB
CN1 6
1-3A
SAFTY
UNIT
(EN)
AIR PRESS
METER (+)
AIR PRESS
METER (-)
EN2
EN1
ETH ER
SLA VE
PCB
BASE I/ O
PCB
EN2
EN1
ETH ER
SLA VE
PCB
4-2A
F EEDER
PCB
EN2
EN1
ETHE R
SLAV E
PCB
3 -2A
XY 03
CN 34
XY 05
CN1
CN2
I/F L
I/F R
MTS I/F
MTC I/F
H EAD IO
S AFE IO
CNP1
CNP2
CN06 4
CN4
XY 04
Y - LI MIT
SENSOR
Y ++LIN IT
SENSOR
YNEAR
SE NS OR
Y - LIM
X ++ LIM
YNEAR
X - LI MI T
SENSOR
X + LI MI T
SENSOR
XNEAR
SENSOR
X -LI M
XNEAR
X +LI M X +LIM
CN1 27
CN15
POWER UNIT
CN17
CN2 6
CN0 64
CN 20CN13
CN201
I ONIZ ER
IONIZER
IO N PWR
CN901
CN 33
CN7
CN9
CPU
BOARD
CO M2
4- 4A
OPERA TION
PCB ( F)
CN14
3- 4A
OPERA TION
PCB ( R)
CN14
3- 4B
XY 08
XY01
XY 02
I EEE1394a
R EPEATER
CH 2
LN C60
CN245
CH1
IE EE1394
BO ARD
CH1
4- 4C
CPU
BOARD
COM1
2- 5B
2-4A
IP-X7
PCB
AC3
CN 47 8
CN2
4-1D
FMLA
1 -3B
HMS HEADR C N32
B/M FIBER CN14
B/M AMP
CDS FIBER
CN 20
CDS AMP
EN1
CN813
S L IG HT
CTR L PCB
EN2
EN1
ETH ER
SLA VE
PCB
4 -2C
3- 3B
CN1
OC CRCN31
OC CL
CN9
LIGH T-CCN 6
LIG HT-C
CN10
LIGHT-A1CN 7
LIGHT-A1
CN11
LIG HT-A 2CN 8
L IGHT -A2
C N27
CN2 4
BR1
CN2 5
CN2 6
C N23
T EM PER AT UR E
SENSOR
PWB ASM
CN12
CN 32
CN16
CN2 8
CN10
XY 10
CN19
NZ DW N 3
NZ DW N1
NZ DW N 2
ES F
XY EN2
XYE N2
LED F
LED R
COP LA LA
HMS
4-5A
ON LY 3020 V 30 20R V
ONLY 3020V 3020RV
OCC
CAM ERA
OCC
CAMER A
OCC C
LIGHT
PCB ASM
OCC C
LIGHT
PCB ASM
OCC A
LIG HT
PCB ASM
OCC A
LIGHT
PCB A SM
OCC A
LIG HT
PCB ASM
OCC A
LIGHT
PCB A SM
T7 SLOW
DOWN
SENSOR
Z1
PR ES SU RE
SE NS OR
Z2
PR ES SU RE
SE NS OR
Z3
PR ES SU RE
SE NS OR
Z4
PR ES SU RE
SE NS OR
Z5
PR ES SU RE
SE NS OR
Z6
PR ES SU RE
SE NS OR
Z7
PR ES SU RE
SE NS OR
Z1 VA C S V Z 1 B L W SV
Z2 VAC SV Z2 BLW SV
Z3 VAC SV Z3 BLW SV
Z4 VAC SV Z4 BLW SV
Z5 VAC SV Z5 BLW SV
Z6 VAC SV Z6 BLW SV
Z7 VAC SV Z7 BLW SV
FA N
NOZZLE
DOWN
SENSOR R
NOZZLE
DOWN
SENSOR L
NOZZLE
DOWN
SENSOR IC
NOZZLE
UP
SV ASM
COPLA
LASER KEY
PI LOT LA MP
PI LOT LA MP
CN61
CN62
MOT OR
SWI CH
FULX R LYFULX RLY2
R T FUL X
112
111
110
113
114
F ULX PW R
F ULX RL Y1
R T FLUX opt ion
ROTARY FLUXER
MOTOR
SWI TCH
116
117
115
98
PUM P-I O
C N68
132
109
CN61
CN62
FULX RLY2
FU LX R LY1
SWIC H
MOTO R
RT F ULX
FU LX RLY
FULX PWR
M OTOR
SWICH
133
135134
99