KE-3010_KE-3020V_KE-3020VR-Rev04 - 第263页
- 25 4 - N OT E( 注記 ) # 01....FOR 3 010 3010 用 # 02 ... .F OR EN EN 用 RE F. NO N O TE PA RT NO D E S C R I P T I O N 品 名 Q t y 1 40 1 -4 9647 E THER M AI N BOAR D イー サメイン基 板 1 2 400-9 2626 B ASE-I O EN C RLY CAB LE AS M …

- 253 -
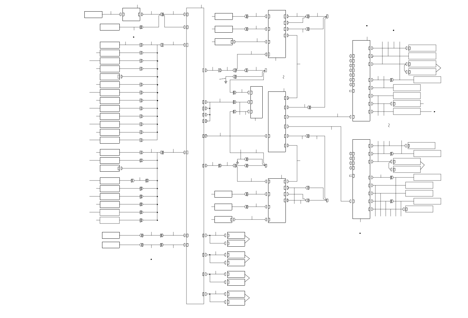
127.SYSTEM DIAGRAM(4)(TYPE XL)(AFTER M/C REV.E)
SYSTEM DIAGRAM(4)(XL 仕様)(マシン REV.E 以降)
IP-X7
PCB
B/M
FIBER
CDS
FIBER
E THER
M AIN P CB
N OZ ZLE UP
S V ASM
N OZZ LE DOW N
S ENS OR IC
N OZZ LE DOW N
S ENS OR L
N OZZ LE DOW N
S ENS OR R
FAN
Z7 BLW SVZ7 VAC SV
Z6 BLW SVZ6 VAC SV
Z5 BLW SVZ5 VAC SV
Z4 BLW SVZ4 VAC SV
Z3 BLW SVZ3 VAC SV
Z2 BLW SVZ2 VAC SV
Z1 BLW SVZ1 V AC SV
Z7
PRE SSU RE
SEN SOR
Z6
PRE SSU RE
SEN SOR
Z5
PRE SSU RE
SEN SOR
Z4
PRE SSU RE
SEN SOR
Z3
PRE SSU RE
SEN SOR
Z2
PRE SSU RE
SEN SOR
Z1
PRE SSU RE
SEN SOR
T7 SLOW
DO WN
SE NS O R
OCC A LI GHT
PCB ASM
OC C A LIGHT
PC B ASM
OCC A LI GHT
PCB ASM
OC C A LIGHT
PC B ASM
OCC C LIGHT
PCB ASM
OCC C LIGHT
PCB ASM
OCC CAM ERA
OC C CAMERA
CPU
BOARD
CPU
BOA RD
PILOT
LAMP
PILOT
LAMP
COP LA
LAS ER KE Y
ONL Y 3 020 V 302 0VR
O NLY 30 20V R
O NLY 30 20V 3 020 RV
ON LY 302 0V 302 0R V
ON LY 30 20V 30 20R V
HMS
NZ DW N2
NZ DWN 1
NZ DW N3
TE MPE RAT UR E SE NS OR
PW B A SM
BR1
LIGHT- A2
LIGH T-A2
LIGHT-A1
LIGHT-A1
LIGH T-C
LIGHT -C
OCC L
OCC R
CDS AM P
B/M AM P
HMS
HEADR
1-3D
4- 5A
C OPLA S ENSOR
H EAD
CN 09
CN13
CO PLA LA
LED R
LED F
CN12
SCALE01
S CALE 02
M AG NET IC
SCALE PCB
X YEN 2
X YEN 2
ES F
CN19
XY10
CN 30
CN2 8
CN16
CN 32
CN12
C N23
CN2 6
CN2 5
CN2 4
C N27
CN 8
CN11
CN 7
CN10
CN 6
CN9
CN31
CN1
3-3 B
4- 2C
ETHER
SLAVE
PCB
EN1
EN 2
S L IGH T
CTR L P CB
CN813
EN1
CN2 0
CN14
C N32
1-3B
FMLA
4-1D
CN2
C N47 8
AC 3
2- 4A
2- 5B
COM1
CH1
IEEE1394
BOARD
CH1
CN 245
LN C60
CH 2
IEEE1394a
REPEATER
XY02
XY01
XY08
3 -4B
CN14
OPERATION
PCB (R)
3 -4A
CN14
OPERATION
PCB (F)
4 -4A
C OM2
CN9
CN7
CN 33
CN901
ION P WR
IONIZER
ION IZER
CN201
CN13
CN20 CN06 4
C N26
CN17
POWER
UNIT
CN15
CN127
CN131
CN130
CN132
CN130
CN131
X NEA R
SE NSO R
X +L IMI T
SE NS OR
X - LIM IT
SEN SOR
CN 430
CN431
CN139
CN143
CN138
CN137
XY04
CN2
CN06 4
CNP 2
CNP1
SAFE I O
HEAD IO
MTC I/F
MTS I/F
I/F R
I/F L
CN2
CN1
XY05
CN 34
XY03
3 -2A
ETH ER
SLA VE
PCB
EN1
EN2
FEEDER
PCB
4 -2A
ETH ER
SLA VE
PCB
EN1
EN2
BASE
I/O PCB
ETH ER
SLA VE
PCB
EN1
EN2
AI R P RES S
ME TER (- )
AI R P RES S
ME TER (+ )
SA FT Y
UN IT
(E N)
1-3A
CN16
XY- RE LAY
PCB
J8
CN 848
COMJ4
SCM 3
PCB
CN1
LN C60
1-5D
1-5C
1-5B
1-5A
CN4 D
CN5CN4 C
4 AXI S
S ERV O
A MP( 4)
CN4 D
CN5CN4 B
4 AXI S
S ERV O
A MP( 3)
CN4 D
CN5CN4 B
4 AXI S
S ERV O
A MP( 2)
CN4 D
CN19 CN5CN4 B
4A XIS
SE RVO
AM P(1 )
H EAD
M AIN P CB
EN1
EN 2
EN 3
2
1 9
3 4
10
5 11 13
12
14 16
15 17 19 21 23 25 26 28 29
20
18 2422 27 27
59
57
55
53
52
49
8
60 61
30 32
34
31
33
35
33
47 48
41
36
42
43
62 63 64 65
50
54 56 58 58
40
37
39
44
46
38 45
67
68
70
71
72
77 78 80
82
74
73
75
83
84
87
88
87
98 99
69
797676 81
85
105 109 111
112110106
103
102
101
116
115
9797
96
93
92
91
94
100
7 7
7
104 107 108 113 114
118
6
66
95
51
7
Y - LI MIT
SEN SO R
Y ++LINIT
SENSOR
YNEAR
SEN SO R
117
33 33
86
89
90
119
120

- 254 -
NOTE( 注記 ) # 01....FOR 3010 3010用
# 02... .FOR EN EN 用
REF.NO NOTE PART NO D E S C R I P T I O N
品 名
Qty
1 401-49647 ETHER MAIN BOARD
イーサメイン基 板
1
2 400-92626 BASE-IO ENC RLY CABLE ASM
BASE − IO E NC 中継ケーブル組
1
3 400-92612 ETHER HEAD CABLE ASM イー サヘッドケーブル組 1
4 400-92613 ETHER LIGHT CABLE A SM イーサライトケ ーブル組 1
5 400-92637 XY BEAR CABLES ASM XL XY ベアケーブル組 X L 1
6 401-08607 S-LIGHT_CTRL PCB ASM S ライトコントロール基 板組 1
7 400-47557 ETHER-SLAVE PCB AS M ET HER − SLAVE 基板組 1
8 400-66569 HEAD MAIN PCB ASM ヘッドメイン基 板組 1
9 400-71300 IPX7 ASM IP X 7組図 1
10 400-47942 OCC CABLE LF A SM OCC ケーブル LF 組 1
11 400-92637 XY BEAR CABLES ASM XL XY ベアケーブル組 X L 1
12 401-13694 SENSOR センサー 1
13 401-13697 HIGHT SENSOR RELAY CABLE AS M HIGHT センサリレー ケーブル組 1
14 HD-0013100-30 FIBER UNIT ファイバユニッ ト 1
15 400-47981 BAD MARK FIBER AMP ASM バッドマークフ ァイバアンプ組 1
16 HD-0026000-10 S ENSOR センサ 1
17 400-45484 NOZZLE SE NSOR AMP ASM ノズ ルセンサアンプ組 1
18 400-29824 TEMPERATURE SENSOR PCB ASM 温度 センサ基板組 1
19 401-13707 BASE TEMP CABLE ASM ベー スオンドケーブル組 1
20 401-13708 HEAD FAN CABLE ASM ヘッド冷却ファ ンケーブル組 1
21 401-13709 HEAD FAN RELAY CABLE ASM
ヘッド冷却ファ ン中継ケーブル組
1
22 400-48028 OCC CAMERA
OCC カメラ
1
23 400-92466 OCC CAMERA L CABLE ASM
OCC カメラ L ケーブル組
1
24 400-47512 OCC C LIGHT PCB ASM
OCC C ラ イト基板組
1
25 401-09977 OCC LIGHT CABLE ASM
OCC ライト ケーブル組
1
26
#01
401-09978 O CC L IGHT 3010 CABLE ASM
OCC ライト 3010ケ ーブル組
1
27 400-47508 OCC A LIGHT PCB ASM
OCC A ラ イト基板組
1
28 401-09979 OCC O PASS LIGHT CABLE ASM
OCC ライト OPA SS ケーブル組
1
29 401-13698 T7 SLOW DOWN SENSOR ASM
T 7スローダウンセンサ ケーブル組
1
30 400-92637 XY BEAR CABLES ASM XL
XY ベアケー ブル組 XL
1
31 400-92474 HEAD I/O CABLE ASM
ヘッド I / O ケーブル組
1
32 400-92468 OCC C LIGHT CABLE ASM
OCC C ラ イトケーブル組
1
33 400-44535 4AXIS SERVO AMP
4軸一体型サー ボアンプ
1
34 400-80203 LNC60 I/F CABLE ASM
LN
C 60 I / F ケーブル組
1
35 400-45547 LNC60
レーザセンサ
1
36 400-95138 1394 ROBO T CABLE AS M
1394ロボッ トケーブル
1
37 400-44518 IEEE1 394 REPEATER B OARD
IEEE 1394リピー タボード
1
38 400-44516 1394 RELAY CABLE ASM
1394中継ケ ーブル組
1
39 401-50021 IEEE1 394 B OARD
IEEE 1394 ボー ド
1
40 400-03264 FMLA SENSOR
FMLA セン サ
1
41 E9345-721-0A0 CABLE ASM.
LA センサ− 接続ケ−ブ ル組
1
42 400-92462 LA SE NSOR RELAY CABLE ASM
LA センサ中 継ケーブル 組
1
43 400-92463 SCM3 PCB PWR CABLE ASM
SCM 3電源 ケーブル組
1
44 400-92460 SCM3 PCB
SCM 3 基 板
1
45 400-92464 FMLA SERIAL CABLE ASM
FMLA シリ アルケーブ ル組
1
46 401-35432 CPU B OARD
CPU ボード
1
47 400-92449 XY BEAR CABLES ASM
XY ベアケー ブル組
1
48 #0 2 400-9 2637 X Y BE AR CABLES ASM XL XY ベアケーブル組 X L 1
49 400-92637 XY BEAR CABLES ASM XL XY ベアケーブル組 X L 1
50 400-92465 HEAD MAIN PWR CABLE ASM ヘッドメイン電 源ケーブル組 1
51 401-13705 NOZZLE UP SV RELAY CABLE ASM ノズ ルアップ SV リレーケーブル組 1
52 401-13703 NOZZLE DOWN CABLE ASM ノズルダウンケ ーブル組 1
53 400-92467 OCC CAMERA R CABLE ASM OC C カメラ R ケーブル組 1
54 400-48028 OCC CAMERA OCC カメラ 1
55 401-09977 OCC LIGHT CABLE ASM OC C ライトケーブル組 1
56 400-47512 OCC C LIGHT PCB ASM OC C C ライト基板組 1
57 401-09979 OCC O PASS LIGHT CABLE ASM OCC ライト OPASS ケーブル組 1
58 400-47508 OCC A LIGHT PCB ASM OC C A ライト基板組 1
59 400-92475 EJECTOR RELAY CABLE エジ ェクタ中継ケーブル組 1
60 401-13699 VACUUM SV CABLE ASM 3020 バキ ューム S V ケーブル組30 20 1
61 #0 1 401-1 3700 V ACUUM SV CABLE AS M 3010 バキ ューム SV ケー ブル組30 10 1
62 401-13704 NOZZLE UP SV A SM ノズ ルアップケ ーブル組 1
63 401-13702 NOZZLE DOWN SENS IC ASM ノズ ルダウンセ ンサ IC ケーブル 組 1
64 400-92495 NOZZLE DOWN SENS L ASM ノズ ルダウンセ ンサ L ケーブル組 1
65 401-13701 NOZZLE DOWN SENS R ASM
ノズルダウンセ ンサ R ケーブル組
1
66 401-18724 POWER UNIT_XL
電源ユニット_ XL
1
67 400-48168 AIR PRESSURE SW ASM
正圧センサー組
1
68 400-47987 VACUUM PRESSURE SW AS M
負圧センサー組
1
69 400-93724 IONIZER
イオナイザ
1
70 400-97626 IONIZER CABLE ASM
イオナイザケー ブル組
1
71 400-97627 IONIZER PWR CABLE ASM
イオナイザ電源 ケーブル組
1
72 400-92665 PWR UNIT I/O CABLE ASM
電源ユニット I / O ケーブル組
1
73 400-92670 SAFETY U 901 CABLE ASM(EN)
安全ユニット 901 ケーブル組
1
74 400-97629 XY-RELAY I/O CABLE ASM
XY − RELAY I / O ケーブル組
1
75 400-92433 XY-RELAY P WR CABLE ASM
XY − RELAY 電源ケーブル組
1
76 400-99903 PILOT LAMP
パイロットラン プ
1
77 400-99906 PILOT LAMP CABLE F ASM
パイロットラン プケーブル F 組
1
78 400-99907 PILOT LAMP CABLE R ASM
パイロットラン プケーブル R 組
1
79 400-99902 KEY S WITCH
キースイッチ
1
80 400-99904 KEY S WITCH CABLE ASM
キー SW ケーブル組
1
81 400-95130 MAGNETIC SCALE PCB ASM
マグネスケール 基板組
1
82 400-99905 COPLA TRG CABLE ASM
コプラトリガケ ーブル組
1
83 400-97424 COPLA POWER CABLE ASM
コプラ電源ケー ブル組
1
84 400-97425 COPLA ENCODER CABLE AS M
コプラエンコー ダケーブル組
1
85 400-97422 COPLA NARITY SENSOR
コプラナリティ センサー
1
86 400-02228 X MINUS LMT SENSOR ASM
X 軸マイナス リミットセ ンサ組
1
87 400-92459 X NEG LMT SENSOR RELAY CABLE ASM
X 軸マイナスリミットセ ンサ組
1
88 400-92638 Y BEAR CABLES ASM XL
Y ベアケーブ ル組 XL
1
89 400-02227 X PLUS LMT SENSOR ASM
X 軸プラスリミットセン サ組
1
90 400-02229 X ORG RANGE SENSOR ASM
X 軸原点周囲センサ組
1
91 400-47954 ETHER CABLE FEEDER LR-RF ASM
イーサフィーダ LR − RF ケーブル組
1
92 400-47560 FEEDER PCB ASM フィ ーダ基板組 1
93 400-92611 ETHER CABLE BASE FEEDER ASM イーサケーブル ベースフィーダ組 1
94 400-71680 BASE IO PCB ASM ベース IO 基板組 1
95 400-92610 ETHER CABL XY BASE ASM イー サケーブル XY ベース組 1
96 400-95125 MTC MTS I/F CABLE ASM MT C MTS I / F ケーブル組 1
97 400-95126 MTC MTS I/F BR CABLE ASM MT C MTS I / F BR ケーブル 組 1
98 400-97621 ETHER CABL XY BASE RELAY ASM イーサケーブル XY ベ ース中継組 1
99 400-97622 ETHER CABLE MAIN-XY RELAY AS M イー サケーブル MAIN − XY 中継組 1
100 400-71676 XY RELAY PCB A SM XY
リレー基板組 1
101 400-95124 XY MTC MTS CABLE ASM XY MTC MTS ケーブル組 1
102 400-97618 XY-RELAY HOD 232C RELAY CABLE ASM XY − RELAY HOD 232 C 中継ケー ブル組 1
103 400-97623 XY-RELAY HOD 232C CABLE ASM XY − RELAY HOD 232 C ケーブル 組 1
104 401-05432 FX2 EPU VERUP ASM(CH) FX 2ヨウ EPUVERUP クミ(CH) 1
105 400-97619 XY-RELAY O PERATION RELAY CABLE XY − RELAY オペレーシ ョンリレーケーブル組 1
106 400-92581 OPERATION RLY CABLE F ASM オペ レーションリレーケー ブル組(F ) 1
107 400-92408 OPERATION PCB FRONT10 ASM オペレーション 基板フロント10組 1
108 #0 2 400-9 2482 O PERATION PCB FRONT10 ASM(EN) オペレーション 基板フロント10組( EN) 1
109 400-97620 XY-RELAY O PERATION RELAY CABLE A SM
XY − RELAY オペレーシ ョンリレーケーブル組
1
110 400-92582 OPERATION RLY CABLE R ASM
オペレーション リレーケーブル組(R )
1
111 400-97615 XY-RELAY S ENSOR RELAY CABLE ASM
XY − RELAY センサ中継ケーブル組
1
112 400-95134 XY-RELAY S ENSOR CABLE A SM
XY − RELAY センサケーブル組
1
113 400-92481 OPERATION PCB REAR10 ASM
オペレーション 基板リア10組
1
114
#02
400-92483 O PERATION PCB REAR10 ASM(EN)
オペレーション 基板リア10組(EN )
1
115 400-92477 Y- LMT SENSOR A SM
Y マイナスリ ミットセン サ組
1
116 400-92479 Y++ LMT SENSOR ASM
Y プラスプラスリミット センサ組
1
117 400-92480 Y NEAR SENSOR ASM
Y 近傍センサ 組
1
118 401-23119 Y+ LMT S HORT CONNECTOR ASM
Y +リミット ショートコ ネクタ組
1

- 255 -
128.SYSTEM DIAGRAM(5)
SYSTEM DIAGRAM(5)
66
67
56
42
31
30
29
28
27
2524
21
20
19
18
17
16
15
14
1312
11
10
89
91
92
93
87
86
84
85
90
95 96
94
91
92
105
107
104
90
106
102
108
99
101
86
103
88
82 83
97
98
51 55
53
54
52
36 36 37
50
3938
40
49
46
47
48
41
45
44
43
57
59
61
60
112
111
62
63
72
73
65
64
50
68
69 70
71
36 36 37
81797775
74 76 78 80
22
26
110
34
3532
3323
6 7
109
8
9
5
4
3
2
1
CN1 9
CN19
FEE DER PC B
CN 2
CN 3
C N3 C N370 E BANK(F)
CN 402
CN 403
C N413
CN410
CN41 8
C N417
C N414
C N451
ATC
C N412
CN411
C N415
C N416
CN2 1
CN21C N421
CN 42 2
CN 42 9
CN 42 6
CN 42 5
CN 450
CN 420
CN 42 3
CN 42 4
CN5
CALF
CN 66 9
C N20CN 2 CN1
CN2 7
CA LR
CN2 8
CN 30
CN31
CN 67
C N351
BAN K
PCB (F)
POWER UNIT
1- 3B
4 -4A
CN 35 3
CUT F
CN23
E-CUTTER
CUT R
CN24
E-CUTTER
CN1 CN23
2- 5A
E BANK(R)
CN 35 3
C N370
CN 4
CN4
CN 9
BK -F R
CN10
BK -F L
CN 3
CN 6
CN 5
CN 8
CN1
CN2
M-B ANK(F)
CN24
CN 7
CN65
CN3
CN25
CN66
CN3
CN 2
BAN K
PCB (F)
CN 9
BK -R L
CN10
BK -R R
CN 3
CN 6
CN 5
CN 8
CN 7
CN2
CN1
M -BANK(R)
CN15
CN17
CN16
CN18
CN 13
OPERATION
PCB (F)
SW1
2-5 C
CN 30
CN31
SW2
SW3
SW4
SW5
SW6
SW7
CN1
CN12
CN22
CN23
CN21
CN 8
CN15
CN 7
CN24
M NLT
4-5A
CN13
OPERATION
PCB (R)
SW1
2-5 C
SW2
SW4
SW5
CN1
CN12
CN22
CN23
CN 8
CN15
CN 7
CN24
M NLT
CN7
RL Y03
ETF
POWER UNIT
CN 69
C N351
CN7 0
CN 20
ATC OPEN SENS
ATC CLOSE SENS
FEEDER FLOAT
SENS(FF)(REC)
FEEDER FLOAT
SENS(FR)(REC)
BANK UP
S W (F)
ELEC FEED DET
SENS(F)(REC)
ELEC FEED FLOAT
SENS(F)(REC)
DRIVE CYL
S EN SOR F A SM
AT C S. V
FEEDER FLOAT
SENS(FF)(EMI)
FEEDER FLOAT
SENS(FR)(EMI)
ELEC FEED FLOAT
SENS(F)(EMI)
ELEC FEED DET
SENSOR(F) (EMI)
FEEDER FLOAT
SENS(RF)(REC)
FEEDER FLOAT
SENS(RR)(REC)
BANK UP
S W (R)
ELEC FEED DET
SENS(R)(REC)
ELEC FEED FLOAT
SENS(R)(REC)
DRIVE CYL
S EN SOR R A SM
FEEDER FLOAT
SENS(RF)(EMI)
FEEDER FLOAT
SENS(RR)(EMI)
ELEC FEED FLOAT
SENS(R)(EMI)
CAL
VACUUM SENSOR
CAL PCB
CAL S.V
ECUTT ER(F)
ECUTT ER(R)
DRIV E
CYLI NDER ASS Y
DRIV E
CYLI NDER ASS Y
M- E
BANK SW
DRIV E
CYLI NDER ASS Y
DRIV E
CYLI NDER ASS Y
M- E
BANK SW
LE D
PC B(F -LL )
LE D
PC B(F -LR )
LE D
PC B(F -RL )
LE D
PC B(F -RR )
LE D
PC B(R -RR )
LE D
PC B(R -RL )
LE D
PC B(R -LR )
LE D
PC B(R -LL )
EM G S W_ F
CO VE R OP EN
SW (F )
COVE R(F) LOC K
SV
NON-STOP
S IG NA L LIG HT (F )
FEE DER SW (F)
(NO N-S TOP OP ERAT IO N)
KEY CHANGE SW
MOUSE/KEYBOARD
SELECTOR
HOD BOX
EMG SW_R
COVER OPEN
SW(R)
COV ER( R)
LOC K S V
N ON -ST OP
SIGNAL LIGHT(R)
FEE DER SW (R)
(NO N-S TOP OP ERA TION )
KEY CHANGE SW
SIGN AL LI GHT
COV ER(F )
LOC K SV
COV ER(R )
LOC K SV
IO N SV