KE-3010_KE-3020V_KE-3020VR-Rev04 - 第270页
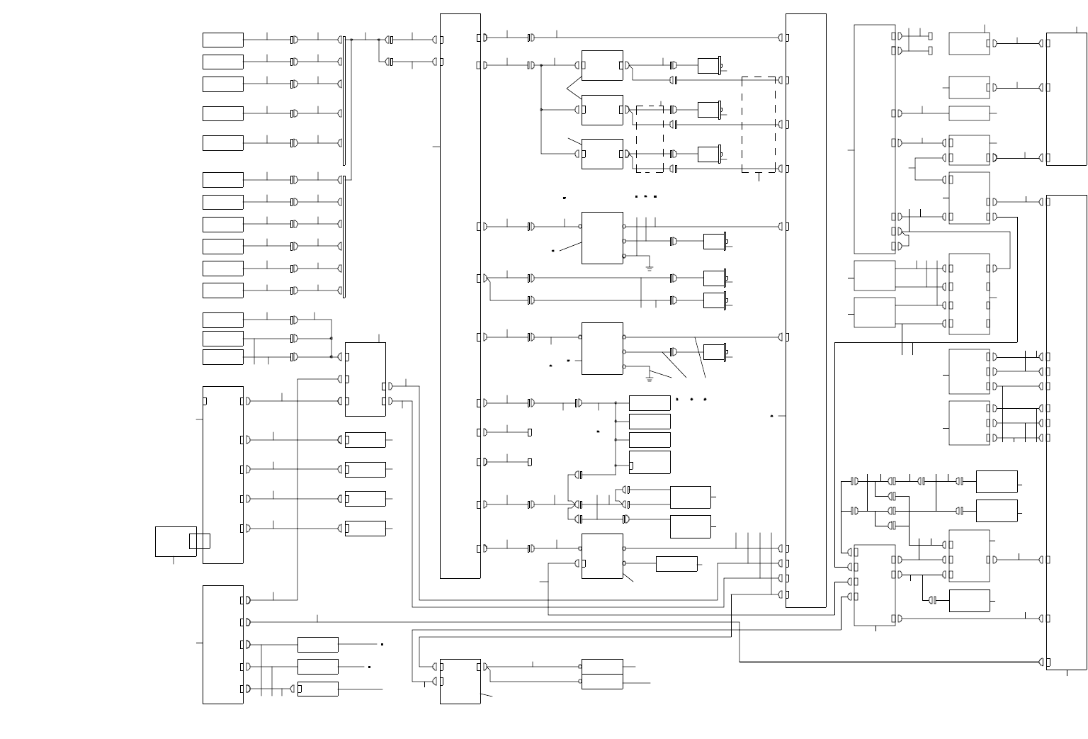
- 26 1 - 131. SY STEM DIAG RAM(8) (AFTE R M /C REV.E ) SYSTEM DIAGRAM(8) (マシン REV.E 以降) 36 10 1 151 111 112 121 115 118 11 6 127 123 119 117 146 12 9 133 132 134 135 12 2 12 0 11 4 113 113 153 69 70 71 72 74 75 57 60 59 …

- 260 -
NOTE( 注 記 ) #0 1....FOR EN EN 用
REF.N O NOTE PART NO D E S C R I P T I O N
品 名
Qty
1 401-10063 LEFT SENS ASM LEFT センサ組 1
2 401-10052 LEFT SENS CABLE ASM LE FT センサケ ーブル組 1
3 400-92569 BU PIN SENSOR EMISSION ASM
BU ピン投光セン サ組
1
4 401-10053 BU PIN(EMISSION) CABLE ASM
BU ピン投光セン サケーブル 組
1
5 401-10064 WAIT SENSOR ASM WA IT センサ組 1
6 401-10054 WAIT SENS CABLE ASM WA IT センサケーブル組 1
7 401-10065 STOP SENSOR ASM
ST OP センサ組
1
8 401-10055 STOP SENS CABLE ASM
ST OP センサケ ーブル組
1
9 401-10066 C .OUT SENSOR ASM C. OUT センサ組 1
10 401-10056 C .OUT SENS CABLE ASM C. OUT センサ ケーブル組 1
11 400-92573 BU ORG SENS ASM
BU 原点センサ組
1
12 401-10057 BU ORG SENS CABLE ASM
BU 原点センサケ ーブル組
1
13 400-92574 BU LOCK SENS ASM BU ロックセンサ 組 1
14 401-10058 BU LOCK SENS CABLE ASM BU ロックセンサ ケーブル組 1
15 400-92575 BU PIN SENSOR RECEIVER ASM BU ピン受光セン サ組 1
16 401-10059 BU PIN(RECEVING) CABLE ASM
BU ピン受光セン サケーブル 組
1
17 400-92576 T .PIN SENS ASM
TP IN センサ組
1
18 401-10060 T PIN SENS CABLE ASM TP IN センサケ ーブル組 1
19 400-92577 AWC ORG SENS ASM AW C 原点センサ 組 1
20 401-10061 AWC ORG SENS CABLE ASM
AW C 原点センサ ケーブル組
1
21 401-10067 R IGHT SENS ASM
RI GHT センサ 組
1
22 401-10062 R IGHT SENS CABLE ASM RI GHT センサ ケーブル組 1
23 400-02147 VCS OP SENS ASM オプ ション VCS セ ンサ組 1
24 401-09803 S VCS SENS CABLE ASM
S VCS S ENS ケ ーブル組
1
25 400-02146 VCS ST SENS ASM
VC S センサ組
1
26 400-02148 VCS S.V. CABLE ASM VC S ソレノイド バルブケー ブル組 1
27 401-08607 S-LIGHT CTRL PCB ASM S ライトコントロ ール基板組 1
28 401-09801 S VCS LED POWER CABLE ASM
S VCS L ED 電源 ケーブル組
1
29 401-13632 LIGHT CONTROL POWER ASM
ライ トコントロ ール電源組
1
30 400-66577 BACK LIGHT PCB ASM バッ クライト基 板組 1
31 401-08603 S-SIDE-LIGHT PCB ASM S サイ ドライト基 板組 4
32 401-08595 S-BOTTOM-LIGHT PCB ASM
S ボトムライト基 板組
1
33 401-09802 S VCS LIGHT CABLE ASM
S VCS ラ イトケーブ ル組
1
34 401-09805 S BACK LIGHT CABLE ASM S バックライ トケーブル 組
1
35
401-09804 S SIDE LIGHT CABLE ASM S サイドライ トケーブル 組 4
36 400-66576 C OAXIAL LIGHT PCB ASM
同軸 照明基板組
1
37 400-71300 IPX7 ASM
IP X 7組図
1
38 401-09806 C AMERA TRIG CABLE ASM カメ ラ TRI G ケーブ ル組 1
39 E9623-721-000 PORTRAIT MONITOR CABLE 画像 モニタケー ブル 1
40 401-13633 VCS CAMERA ST CABLE ASM
VC S カメラ S T ケーブ ル組
1
41 400-71669 VCS CAMERA
VC S カメラ
1
42 400-71668 LENZE STD レン ズ STD 1
43 401-13634 VCS CAMERA OP CABLE ASM VC S カメラ OP ケーブ ル組 1
44 400-71669 VCS CAMERA
VC S カメラ
1
45 400-71667 LENZE OPT
レン ズ OPT
1
46 401-09797 X ENCODER OUTPUT CABLE ASM X エン コーダ出力 ケーブル組 1
47 400-44538 SERVO AMP 750W X 軸サ ーボアンプ 750 W 1
48 401-10051 SB CABLE ASM
セン サブロック 束線組
1
49 400-92634 BASE-IO SPWR-LR RLY CABLE AS
BA SE − IO S PWR − LR
1
50 400-92631 BASE-IO SENS RLY CABLE ASM BA SE − IO S ENS 中 継ケーブル 組 1
51 400-71680 BASE IO PCB ASM ベー ス IO 基板組 1
52 400-92630 BASE-IO POWER RLY CABLE ASM BASE − IO 電 源中継ケー ブル組 1
53 401-10018 BASE-IO PWR CABLE ASM
BA SE − IO 電 源ケーブル 組
1
54 400-92628 BASE-IO MTR1-3 RLY C ABLE ASM
BA SE − IO M TR 1−3リ レーケーブ ル組
1
55 401-10029 MT 1-3 PULSE CABLE ASM モー タ1−3パ ルスケーブ ル組 1
56 HM-0013200-00 MO TOR DRIVER モー タドライバ 3
57 401-10026 IN -MOTOR CABLE ASM
IN モータケーブ ル組
1
58 401-10023 IN MOTOR PWR CABLE ASM
IN モータ電源ケ ーブル組
1
59 400-48074 C ENTER MOTOR ASM セン タモータ組 3
60 401-10027 C ENT-MOTOR CABLE ASM CENT モータケーブル組 1
61 401-10024 C ENT MOTOR PWR C ABLE ASM
CE NT モータ電 源ケーブル 組
1
62 401-10028 OUT-MOTOR CABLE ASM
OU T モータケー ブル組
1
63 401-10025 OUT MOTOR PWR CABLE ASM OU T モータ電源ケーブル組 1
64 400-92629 BASE-IO MTR4-5 RLY C ABLE ASM BA SE − IO M TR 4−5中 継ケーブル 組 2
65 401-10030 BU DRIVE CABLE ASM
バッ クアップド ライバケー ブル組
1
66
#0
1
401-10031 BU DRIVE CABLE ASM(EN)
バッ クアップド ライバケー ブル組
1
67 HX-0042000-00 5 PHASE STEP DRIVER 5相 ステッピン グモータド ライバ 2
68 #0 1 HX-0054500-00 5 PHASE STEP D RIVER 5相 ステッピン グモータド ライバ 2
69 401-10019 BU DRV PWR CABLE ASM
BU ドライバ電源 ケーブル組
1
70
#0 1
401-10020 BU DRV PWR CABLE ASM(EN)
BU ドライバ電源 ケーブル組 (EN)
1
71 401-10032 BU MOTOR CABLE ASM バックアップモ ータケーブ ル組 1
72 #0 1 401-10033 BU MOTOR CABLE ASM(EN ) バックアップモ ータケーブ ル組(EN ) 1
73 400-48076 BACK UP MOTOR ASM
バッ クアップモ ータ組
1
74 401-10034 BU DRV FG CABLE ASM
BU ドライバ FG ケー ブル組
1
75 #0 1 401-10035 BU DRV FG CABLE ASM(EN) BU ドライバ FG ケーブル組(E N) 1
76 400-92626 BASE-IO ENC RLY CABLE ASM BA SE − IO E NC 中継 ケーブル組 1
77 401-10036 BU ENC CABLE ASM
BU エンコーダケ ーブル組
1
78 E9433-729-0A0 BU ENC ASM.
BU ENC 組
1
79 401-10043 AWC ENC CABLE ASM AW C エンコ ーダケーブ ル組 1
80 400-48077 AWC MOTOR ASM 幅調 モータ組 2
81 401-10037 AWC DRIVE CABLE ASM
AW C モータ ケーブル組
1
82
#0 1
401-10038 AWC DRIVE CABLE ASM(EN)
AW C モータ ケーブル組 (EN)
1
83 401-10021 AWC DRV PWR CABLE ASM AW C ドライ バ電源ケー ブル組 1
84 #0 1 401-10022 AWC DRV PWR CABLE ASM(EN) AW C ドライ バ電源ケー ブル組 1
85 401-10039 AWC MOTOR CABLE ASM
AW C モータ ケーブル組
1
86
#0 1
401-10040 AWC MOTOR CABLE ASM(EN)
AW C モータ ケーブル組 (EN)
1
87 401-10041 AWC DRV FG CABLE ASM AW C ドライ バ FG ケーブル組 1
88 #0 1 401-10042 AWC DRV FG CABLE ASM(EN) AW C ドライ バ FG ケーブル組 1
89 400-92633 BASE-IO SOL RLY CABLE ASM BA SE − IO S OL 中継 ケーブル組 1
90 401-10044 SV CABLE ASM
ソレ ノイドバル ブケーブル 組
1
91 401-10045 SV WIRE ASM
ソレ ノイドバル ブワイヤー 組
1
92 #0 1 401-
10046 SV WIRE ASM (EN) ソレノイドバル ブワイヤー 組(EN) 1
93 401-10047 SMEMA IN CABLE ASM SM EMA I N ケーブ ル組 1
94 401-10048 SMEMA OUT CABLE ASM
SM EMA O UT ケー ブル組
1
95 400-92632 BASE-IO SENS-FX RLY CABLE AS
BA SE − IO S ENS − FX 中継ケーブル組
1
96 401-13660 F LUXER RELAY CABLE ASM フラ クサリレー ケーブル組 1
97 400-99908 F LUXER BASE RELAY CABLE ASM フラ クサベース 中継ケーブ ル組 1
98 400-99909 F LUXER BANK RELAY CABLE ASM
フラ クサバンク 中継ケーブ ル組
1
99 400-92624 BASE-IO AN-IN RLY CABLE ASM
BA SE − IO A N − IN 中継ケーブル組
1
100 401-13658 LOAD CELL ANAROG CABLE ASM ロー ドセルアナ ログケーブ ル組 1
101 400-32128 LOAD CELL AMPLIFIER ロー ドセルアン プ 1
102 401-13659 LOAD CELL CTRL CABLE ASM
ロー ドセル C TRL ケ ーブル組
1
103 400-31620 LOAD CELL ASM
ロー ドセル組
1
104 401-13657 LOAD CELL AMP PWR CABLE ASM ロー ドセルアン プ電源ケー ブル組 1
105 401-09801 S VCS LED POWER CABLE ASM S VCS L ED 電源 ケーブル組 1
106 401-13632 LIGHT CONTROL POWER ASM
ライ トコントロ ール電源組
1
107 401-13671 C VS POWER CABLE ASM
CV S 電源ケーブ ル組
1
108 400-95117 C VS PCB ASM CVS 基板組 1
109 401-01188 C VS PROBE CABLE ASM CV S プローブケーブル組 1
110 401-03180 C VS CONTACT CABLE(+) ASM
CV S コンタクト ケーブル( +)組
1
111 401-14531 POWER UNIT ASM
電源 ユニット組
1
112 401-13723 C PU BOARD CP U ボード 1
113 400-44522 U SB RELAY CABLE US B 延長ケーブ ル 2
114 400-45441 SSD I/F CABLE ASM
SS D I / F ケーブル組
1
115 401-13004 ENVIRONMENT SYSTEM DISK 132V
環境 システムデ ィスク 1 32 V
1
116 401-06795 S-XY RELAY PCB ASM S − XY リレー基板組 1
117 400-97424 C OPLA POWER CABLE ASM コプ ラ電源ケー ブル 1
118 400-44539 SERVO AMP 2000W
Y 軸サーボアンプ 2000 W
1
119 401-13695 C OPLANARITY ENCODER CABLE ASM
コプ ラナリティ エンコーダ ケーブル組
1
120 HW-0018100-80 LAN CABLE LAN ケーブル 1
121 400-97209 C PU BOARD CP U ボード 1
122 400-48031 PANEL LINK CABLE 1M
パネ ルリンクケ ーブル 1 M
2
123 401-02830 LAN CABLE(CAT6)
LA N ケーブル( CAT 6)
1
124 401-02814 MO NITOR SWITCH COM CABLE ASM モニ
タ切り換え 通信ケーブ ル組 1
125 400-48082 SUPER INPAUSE BOARD スー パーインポ ーズボード 1
126 401-13615 MO USE/KEYBOARD SELECTOR CABLE ASM マウ ス/キーボ ード切り換 え器ケーブ ル組 1
127 400-97434 C OPLA MONITOR SWITCH BOARD
コプ ラモニタ切 り換えボー ド
1
128 400-03312 PANEL LINK CABLE
パネ ルリンクケ ーブル
1
129 400-03281 MO USE/KEYBOARD SELECTOR マウス/キーボ ード切り換 え器 1
130 400-03318 KEY BOARD SP ASM キーボードスペ ーサ追加組 2
131 400-80173 OPTICAL SCROLL MOUSE
光学 式スクロー ルマウス
2
132 401-13628 F -MOUSE CABLE ASM
F −マウスケーブ ル組
1
133 401-13631 R -KEY BOARD CABLE ASM R −キ ーボードケ ーブル組 1
134 401-13630 F -KEY BOARD CABLE ASM F −キーボードケ ーブル組 1
135 401-13629 R -MOUSE CABLE ASM
R −マウスケーブ ル組
1
136 401-10080 R -232C CABLE ASM
R −232 C ケーブル 組
1
137 401-10079 F -232C CABLE ASM F −232 C ケーブル 組 1
138 400-02264 OP-232C CABLE ASM オプ ション23 2 C ケーブル組 1
139 400-48083 15IN CH LCD MODULE
15 INCH L CD モジュー ル
2
140 400-48032 PANEL LINK CABLE 4.5M
パネ ルリンクケ ーブル 4 .5 M
1
141 401-10076 F LCD POWER CABLE ASM フロ ント LC D 電源ケ ーブル組 1
142 400-48006 ATX PSU AT X 電源 1
143 401-10078 IN PAUSE BOARD PWR CABLE ASM
イン ポーズ基板 電源ケーブ ル組
1
144 401-10077 R LCD POWER CABLE ASM
リア LCD 電源ケーブ ル組
1
145 400-48030 U PS 232C CABLE ASM UP S 通信ケーブ ル組 1
146 400-97422 C OPLANARITY SENSOR コプ ラナリティ センサー 1
147 400-48032 PANEL LINK CABLE 4.5M
パネ ルリンクケ ーブル 4 .5 M
1
148 401-10081 T OUCH PANEL 232C CABLE ASM
タッ チパネル2 32 C ケーブル 組
1
149 401-13672 C VS COMM CABLE ASM CV S COM M ケーブ ル組 1
150 400-48003 IEEE1394 BOARD IE EE 1394 ボード 1
151 401-05380 C VS CONTACT CABLE(-) ASM
CV S コンタクト ケーブル( −)組
1

- 261 -
131.SYSTEM DIAGRAM(8)(AFTER M/C REV.E)
SYSTEM DIAGRAM(8)(マシン REV.E 以降)
36
101
151
111 112
121115
118
116
127
123
119117
146
129
133
132
134
135
122
120114
113
113
153
69 70
71
72
74
75
57
60
595959
77
79
90
67 68
87 88
85 86
83 84
73 78 80 80
56
56
55
5452
53
67 68
7664
65
66
81 82
64
91 92
89 93 94
98
97
96
95 99
100
102
103
104
105
106
107
108
110
109
47
41
45
41 42
30 31 31 31
27
29
28
51
5049
48
32
25
26
46
43
40
39
38
37
35353534
33
23
24
22
1
20
19
18
17
16
15
14
13
12
11
108642
17131
3-3B
B ASE I/O PCB 2/2
2 -5B
C N12
CN16
CN 1 C N 2
CN 1 C N 2
CN 1 C N 2
IN M
INM -P
CM
CM- P
OT M
OTM-P
CN 34
CN 35
CN 33
C N14
CN15
C N17
CN18
CN17
C N14
CN14
CN12
BU M
BU E
AWCE
CN11
AWCM
C N16
CN12
CN 27
CN 25
CN13
(SAFTY UNIT)
CN90 9
CN3
CN4
SB 1
CN 22
CN 23
CN9
CN10
SB 2
C N21
CN8
EV
FLUX SV
FL UXER 1
FL UXER
UN IT A SM
(B ASE)
2P
4P
BAN K
FL UXER
UN IT A SM
(B ANK)
C N15
CN5
CN 8
CN 1
CN10 CN 6C N2 CN1
C N47 5
C N47 4
C N47 6
CN 9 CN1
CN1CN 6
CN1 C N4
S BOT TOM
LI GHT PCB
S LIGHT
CT RL P CB
2/ 2
BA CK
LI GHT PCB
S SIDE
LI GHT PCB
2-1 A
C OAXI AL
L IGHT PCB
IP-X7
PCB 2/2
2-1B
AC1
AC 2
VOUT
CN 36
KB/MS PC
KB1
MS1
KB2
MS2
RS1
RS2
DVI1
US B
US B
HDD
3-5 B
CN1
CN3
CN2
DVI1
LAN LAN1
LANLAN 2
CVS PCB
CN 28
CN 2
CN1
CN3
CVS
CONTA CT(+)
CVS
CONTA CT(-)
1-3D
CN8
CN 60
CN 7
CN1CN 6
S SIDE
LI GHT PCB
CN1CN 6
S SIDE
LI GHT PCB
CN 6
CN9
IP- X7 E NC X EN C
S- XY RELAY
PC B 3/3
CN13
2-5 C
YL SE RVO AM P
MR -J4 -20 0B- KM0 12
2/ 2
YENC
1 -2C
CN 8
1-2B
FLUXER2
STOPPER SV
IN MOTOR DRV
CENT
MOTOR DRV
OUT
MOTOR DRV
IN MO TOR
CEN T MOT OR
OUT MO TOR
5PHASE
DRIVER
BU UP MOTOR
BU UP EN CODE R
AWC MOTOR
5PHASE
DRIVER
AWC MOTOR
SHAPE Y SV
(BU_ L LOC K S V)
SME MA
(UP PE R
UNI T)
S MEMA
( LOWE R
U NIT)
LE FT SE NS OR
BU PIN SENSOR
(EMISSION)
WA IT SE NS OR
ST OP SE NS OR
CO UT SE NS OR
BU OR G
SE NSO R
BU LO CK
SE NSO R
BU PIN SENSOR
(RECEIVING)
T.PIN SENSOR
AW C OR G
SE NS OR
RIG HT SENS OR
LOAD
CELL AMP
LO AD
CE LL A SM
VC S OP
SE NS A SM
VC S ST
SE NS A SM
VC S S .V .
CA BLE A SM
LENZE
ST
LEN ZE
OP
VC S
CA MERA
VC S
CA MERA
MOUSE
/ KE YBO AR D
S EL ECT OR
SS D
COPLA
CPU BOAD
COP LA
MON ITOR
SWI TCH
BOA RD 2 /2
C OPLA
S ENSO R
H EAD
X S ERV O
AMP
MR- J4- 70B -KM 012
S MEMA
( UPPER
U NIT)
58
KB
M OUSE
PS2 KEYBOARD
SP ASM
PS2 KEYBOARD
SP ASM
124
128
SUP ER
IMP OS E
BOA RD
DV I P C
M1 (O UT 1 2V)
DV I2
M2 (O UT 1 2V)
DVI 1
IN PUT D C1 2V
RS PC1
RSPC
RS2
RS 1
RS232C
VIDEO
DC12V
RS232C
VIDEO
DC12V
MONITOR(F)
MONITOR(R)
63 63
126
122
137
140
CN701
CN702CN703SIO7
ATX-9
CN713
ATX-9
CN711
SIO8
CODE READER
(HEAD)
CODE READER
(CONVEYOR)
8-PORT COM BOARD
ATX-POWER 2/2
1-2D
COM
CN6
BR
BARCODE READER
CN9
CN5
CPUBOAD3/3
POWER UNIT 5/5
SIO3
SIO4
SIO5
SIO7/8
SIO2
SIO1
SIO6
5
136
140
130
141 141
13 9
13 8
13 1
14 3
14 4
21
142 152
148
9
145
150
147
NT SC 1
125
62 62
6144
149
2- 5B

- 262 -
REF.N O NOTE PART NO D E S C R I P T I O N 品 名 Qty
1 401-35828 LR WAIT COUT SENS ASM LR ウェイト COUT センサ 組 1
2 401-10052 LEFT SENS CABLE ASM
LE FT センサケ ーブル組
1
3 400-92569 BU PIN SENSOR EMISSION ASM
BU ピン投光セン サ組
1
4 401-10053 BU PIN(EMISSION) CABLE ASM BU ピン投光センサケーブル 組 1
5 401-35794 F _LCD PWR CABLE ASM フロ ント LCD 電源ケーブル組 1
6 401-10054 WAIT SENS CABLE ASM WA IT センサケーブル組 1
7 401-10065 STOP SENSOR ASM
ST OP センサ組
1
8 401-10055 STOP SENS CABLE ASM
ST OP センサケ ーブル組
1
9 401-22800 D C POWER CABLE ASM DC 電 源ケーブル 組 1
10 401-10056 C .OUT SENS CABLE ASM C. OUT センサ ケーブル組 1
11 400-92573 BU ORG SENS ASM
BU 原点センサ組
1
12 401-10057 BU ORG SENS CABLE ASM
BU 原点センサケ ーブル組
1
13 400-92574 BU LOCK SENS ASM BU ロックセンサ 組 1
14 401-10058 BU LOCK SENS CABLE ASM BU ロックセンサ ケーブル組 1
15 400-92575 BU PIN SENSOR RECEIVER ASM
BU ピン受光セン サ組
1
16 401-10059 BU PIN(RECEVING) CABLE ASM
BU ピン受光セン サケーブル 組
1
17 400-92576 T .PIN SENS ASM TP IN センサ組 1
18 401-10060 T PIN SENS CABLE ASM TP IN センサケ ーブル組 1
19 400-92577 AWC ORG SENS ASM
AW C 原点センサ 組
1
20 401-10061 AWC ORG SENS CABLE ASM
AW C 原点センサ ケーブル組
1
21 401-35975 SUPERIMPOSE BOARD POWER CABLE スー パーインポ ーズ基板電 源束線 1
22 401-10062 R IGHT SENS CABLE ASM RI GHT センサ ケーブル組 1
23 400-02147 VCS OP SENS ASM
オプ ション VCS センサ組
1
24 401-09803 S VCS SENS CABLE ASM
S VCS センサ ケーブル組
1
25 400-02146 VCS ST SENS ASM VC S センサ組 1
26 400-02148 VCS S.V. CABLE ASM VC S ソレノイド バルブケー ブル組 1
27 401-08607 S-LIGHT CTRL PCB ASM
S ライトコントロ ール基板組
1
28 401-09801 S VCS LED POWER CABLE ASM
S VCS L ED 電源 ケーブル組
1
29 401-13632 LIGHT CONTROL POWER ASM ライ トコントロ ール電源組 1
30 400-66577 BACK LIGHT PCB ASM バッ クライト基 板組 1
31 401-08603 S-SIDE-LIGHT PCB ASM
S サイドライト基 板組
4
32 401-08595 S-BOTTOM-LIGHT PCB ASM
S ボトムライト基 板組
1
33 401-09802 S VCS LIGHT CABLE ASM S VCS ラ イトケーブ ル組 1
34 401-09805 S BACK LIGHT CABLE ASM S バックライ トケーブル 組
1
35
401-09804 S SIDE LIGHT CABLE ASM
S サイドライ トケーブル 組
4
36 400-66576 C OAXIAL LIGHT PCB ASM
同軸 照明基板組
1
37 400-71300 IPX7 ASM IP X 7組図 1
38 401-09806 C AMERA TRIG CABLE ASM カメ ラ TRI G ケーブ ル組 1
39 E9623-721-000 PORTRAIT MONITOR CABLE
画像 モニタケー ブル
1
40 401-13633 VCS CAMERA ST CABLE ASM
VC S カメラ S T ケーブ ル組
1
41 400-71669 VCS CAMERA VC S カメラ 1
42 400-71668 LENZE STD レン ズ STD 1
43 401-13634 VCS CAMERA OP CABLE ASM VC S カメラ OP ケーブ ル組 1
44 400-42180 F LUXER CYLINDER UNIT ASM
フラ クサシリン ダユニット 組
1
45 400-71667 LENZE OPT
レン ズ OPT
1
46 401-09797 X ENCODER OUTPUT CABLE ASM X エン コーダ出力 ケーブル組 1
47 401-29652 X AXIS DRIVER X 軸ド ライバ 1
48 401-10051 SB CABLE ASM
セン サブロック 束線組
1
49 400-92634 BASE-IO SPWR-LR RLY CABLE ASM
BA SE − IO S PWR − LR 中継ケーブル組
1
50 400-92631 BASE-IO SENS RLY CABLE ASM BA SE − IO S ENS 中 継ケーブル 組 1
51 400-71680 BASE IO PCB ASM ベー ス IO 基板組 1
52 400-92630 BASE-IO POWER RLY CABLE ASM
BA SE − IO 電 源中継ケー ブル組
1
53 401-10018 BASE-IO PWR CABLE ASM
BA SE − IO 電 源ケーブル 組
1
54 400-92628 BASE-IO MTR1-3 RLY C ABLE ASM BA SE − IO M TR 1−3中 継ケーブル 組 1
55 401-10029 MT 1-3 PULSE CABLE ASM モー タ1−3パ ルスケーブ ル組 1
56 HM-0013200-00 MO TOR DRIVER
モー タドライバ
3
57 401-10026 IN -MOTOR CABLE ASM
IN モータケーブ ル組
1
58 401-31765 MO TOR DRIVER POWER C ABLE ASM モー タードライ バ電源束線 組 1
59 400-48074 C ENTER MOTOR ASM セン タモータ組 3
60 401-31766 C ENT/OUT MOTOR CABLE ASM
セン ター/アウ トモーター 制御束線組
1
61 400-97610
FLUXER CYLINDER BA NK UNIT ASM フラ クサシリン ダバンクユ ニット組
1
62 401-32159 PS2 KEYBOARD SP ASM PS 2 キーボー ド SP 組 1
63 401-22812 15IN CH LCD MONITOR 15 I NCH L CD モニタ 1
64 400-92629 BASE-IO MTR4-5 RLY C ABLE ASM
BA SE − IO M TR 4−5中 継ケーブル 組
2
65 401-10030 BU DRIVE CABLE ASM
バッ クアップド ライバケー ブル組
1
66 #0
1 401-10031 BU D RIVE CABLE ASM(EN) バッ クアップド ライバケー ブル組 1
67 HX-0042000-00 5 PHASE STEP DRIVER 5相 ステッピン グモータド ライバ 2
68
#0 1
HX-0068900-00 5 PHASE STEP DRIVER
5相 ステッピン グモータド ライバ
2
69 401-10019 BU DRV PWR CABLE ASM
BU ドライバ電源 ケーブル組
1
70 #0 1 401-10020 BU DRV PWR CABLE ASM(EN) BU ド ライバ電源 ケーブル組 (EN) 1
71 401-10032 BU MOTOR CABLE ASM バックアップモ ータケーブ ル組 1
72
#0 1
401-10033 BU MOTOR CABLE ASM(EN )
バッ クアップモ ータケーブ ル組(EN )
1
73 400-48076 BACK UP MOTOR ASM
バッ クアップモ ータ組
1
74 401-10034 BU DRV FG CABLE ASM BU ドライバ FG ケーブル組 1
75 #0 1 401-10035 BU DRV FG CABLE ASM(EN) BU ドライバ FG ケーブル組(E N) 1
76 400-92626 BASE-IO ENC RLY CABLE ASM
BA SE − IO E NC 中継 ケーブル組
1
77 401-10036 BU ENC CABLE ASM
BU エンコーダケ ーブル組
1
78 E9433-729-0A0 BU ENC ASM. BU ENC 組 1
79 401-10043 AWC ENC CABLE ASM AW C エンコ ーダケーブ ル組 1
80 400-48077 AWC MOTOR ASM 幅調 モータ組 2
81 401-10037 AWC DRIVE CABLE ASM
AW C モータ ケーブル組
1
82
#0 1
401-10038 AWC DRIVE CABLE ASM(EN)
AW C モータ ケーブル組 (EN)
1
83 401-10021 AWC DRV PWR CABLE ASM AW C ドライ バ電源ケー ブル組 1
84 #0 1 401-10022 AWC DRV PWR CABLE ASM(EN) AW C ドライ バ電源ケー ブル組 1
85 401-10039 AWC MOTOR CABLE ASM
AW C モータ ケーブル組
1
86
#0 1
401-10040 AWC MOTOR CABLE ASM(EN)
AW C モータ ケーブル組 (EN)
1
87 401-10041 AWC DRV FG CABLE ASM AW C ドライ バ FG ケーブル組 1
88 #0 1 401-10042 AWC DRV FG CABLE ASM(EN) AW C ドライ バ FG ケーブル組 1
89 400-92633 BASE-IO SOL RLY CABLE ASM
BA SE − IO S OL 中継 ケーブル組
1
90 401-10044 SV CABLE ASM
ソレ ノイドバル ブケーブル 組
1
91 401-10045 SV WIRE ASM ソレ ノイドバル ブワイヤー 組 1
92 #0
1 401-10046 SV WIRE ASM (EN ) ソレ ノイドバル ブワイヤー 組(EN) 1
93 401-10047 SMEMA IN CABLE ASM
スメ マ IN ケーブル組
1
94 401-10048 SMEMA OUT CABLE ASM
スメ マ OUT ケーブル組
1
95 400-92632 BASE-IO SENS-FX RLY CABLE ASM BA SE − IO S ENS − FX 中継 ケーブル組 1
96 401-13660 F LUXER RELAY CABLE ASM フラ クサリレー ケーブル組 1
97 400-99908 F LUXER BASE RELAY CABLE ASM
フラ クサベース 中継ケーブ ル組
1
98 400-99909 F LUXER BANK RELAY CABLE ASM
フラ クサバンク 中継ケーブ ル組
1
99 400-92624 BASE-IO AN-IN RLY CABLE ASM BA SE − IO A N − IN 中継 ケーブル組 1
100 401-13658 LOAD CELL ANAROG CABLE ASM ロー ドセルアナ ログケーブ ル組 1
101 400-32128 LOAD CELL AMPLIFIER
ロー ドセルアン プ
1
102 401-13659 LOAD CELL CTRL CABLE ASM
ロー ドセルコン トロールケ ーブル組
1
103 400-31620 LOAD CELL ASM ロー ドセル組 1
104 401-13657 LOAD CELL AMP PWR CABLE ASM ロー ドセルアン プ電源ケー ブル組 1
105 401-09801 S VCS LED POWER CABLE ASM
S VCS L ED 電源 ケーブル組
1
106 401-13632 LIGHT CONTROL POWER ASM
ライ トコントロ ール電源組
1
107 401-13671 C VS POWER CABLE ASM CV S 電源ケーブ ル組 1
108 400-95117 C VS PCB ASM CVS 基板組 1
109 401-01188 C VS PROBE CABLE ASM
CV S プローブケ ーブル組
1
110 401-03180 C VS CONTACT CABLE(+) ASM
CV S コンタクト ケーブル( +)組
1
111 401-33955 POWER SUPPLY UNIT ASM 電源 ユニット組 1
112 #0 1 401-33958 POWER SUPPLY UNIT (EN) ASM 電源 ユニット( EN)組 1
113 400-44522 U SB RELAY CABLE
US B 延長ケーブ ル
2
114 400-45441 SSD I/F CABLE ASM
SS D I / F ケーブル組
1
115 401-36156 ENVIRONMENT SYSTEM ASM 132VE 環境 ディスク組 132 VE 1
116 401-06795 S-XY RELAY PCB ASM S − XY リレー基板組 1
117 400-97424 C OPLA POWER CABLE ASM コプ ラ電源ケー ブル 1
118 401-29654 Y AXIS DRIVER
Y 軸ドライバ
1
119 401-13695
COPLANARITY ENCODER CABLE ASM コプ ラナリティ エンコーダ ケーブル組
1
120 HW-0018100-80 SHIELDED CABLE LA N ケーブル 1
121 400-97209 C PU BOARD CP U ボード 1
122 400-48031 PANEL LINK CABLE 1M
パネ ルリンクケ ーブル 1 M
2
123
401-02830 LAN CABLE(CAT6)
LA N ケーブル( CAT 6)
1
124 401-02814 MO NITOR SWITCH COM CABLE ASM モニ タ切り換え 通信ケーブ ル組 1
125 401-29641 SUPER IMPOSE BOARD スー パーインポ ーズボード 1
126 401-13615 MO USE/KEYBOARD SELECTOR CABLE ASM
マウ ス/キーボ ード切り換 え器ケーブ ル組
1
127 401-32154 C OPLA MONITOR SWITCHING BOARD
コプ ラナリティ 画面切り替 え基板
1
128 400-03312 PANEL LINK CABLE パネ ルリンクケ ーブル 1
129 400-03281 MO USE/KEYBOARD SELECTOR マウス/キーボ ード切り換 え器 1
130 401-35795 R _LCD PWR CABLE ASM
リア LCD 電源ケーブル組
2
131 401-22798 2D READER I/F H CABLE ASM
2次 元リーダーI/F Hケーブル 組
2
132 401-13628 F -MOUSE CABLE ASM F −マ ウスケーブ ル組 1
133 401-13631 R -KEY BOARD CABLE ASM R −キ ーボードケ ーブル組 1
134 401-13630 F -KEY BOARD CABLE ASM
F −キ ーボードケ ーブル組
1
135 401-13629 R -MOUSE CABLE ASM
R −マウスケーブ ル組
1
136 401-10080 R -232C CABLE ASM R −232 C ケーブル組 1
137 401-10079 F -232C CABLE ASM F −232 C ケーブル 組 1
138 401-22796 2D READER H CABLE ASM
2次 元リーダー H ケーブル組
1
139 401-22795 2D READER H RELAY CABLE ASM
2次 元リーダー H 中継ケーブル 組
2
140 400-48032 PANEL LINK CABLE 4.5M パネ ルリンクケ ーブル 4 .5 M 1
141 401-22793 2D READER H ASM 2次元リーダー H 組 1
142 400-48006 ATX PSU
AT X 電源
1
143 401-22799 2D READER I/F C CABLE ASM
2次 元リーダーI/F Cケーブル 組
1
144 401-22797 2D READER C CABLE ASM 2次 元リーダー C ケーブル組 1
145 400-48030 U PS 232C CABLE ASM UP S 通信ケーブ ル組 1
146 400-97422 C OPLANARITY SENSOR
コプ ラナリティ センサー
1
147 401-35433 8- PORT COM BOARD
8− PORT C OM ボード
1
148 401-10081 T OUCH PANEL 232C CABLE ASM タッ チパネル2 32 C ケーブル組 1
149 401-13672 C VS COMM CABLE ASM CV S COM M ケーブル組 1
150 401-13670 BARCODE READER CABLE ASM
バー コードリー ダ ケーブ ル組
1
151 401-05380 C VS CONTACT CABLE(-) ASM
CV S コンタクト ケーブル( −)組
1
152 HX-0061000-00 BARCODE READER バー コードリー ダ 1
153 401-35432 C PU BOARD CP U ボード 1