TR7007_V1.4 - 第144页
Test Research Inc. 144 TR 7007 User Guide -- So ftware 選單設定介面示意 圖 圖 295 5.4.7 登出 登出當前使用者;登出後需重新出入名稱、密碼才可在登入使用 7007i 介面,此時可 切換軟體介面語言。 使用者登入畫面示 意圖 圖 296

Test Research Inc.
TR7007 User Guide--Software 143
使用者管理與新增介面示意圖 圖293
5.4.5 密碼設定
修改當前使用者的密碼。
密碼設定介面示意圖 圖294
5.4.6 選單設定
使用者直接點選方框來設定此功能是否可使用。目的為針對不同權限可分別設定主目
錄/圖層選單中可使用的功能。如圖所示,使用者選取主目錄,左側欄位顯示主要項
目,右側欄位顯示該主要項目下的項目清單。

Test Research Inc.
144 TR7007 User Guide--Software
選單設定介面示意圖 圖295
5.4.7 登出
登出當前使用者;登出後需重新出入名稱、密碼才可在登入使用 7007i 介面,此時可
切換軟體介面語言。
使用者登入畫面示意圖 圖296

Test Research Inc.
TR7007 User Guide--Software 145
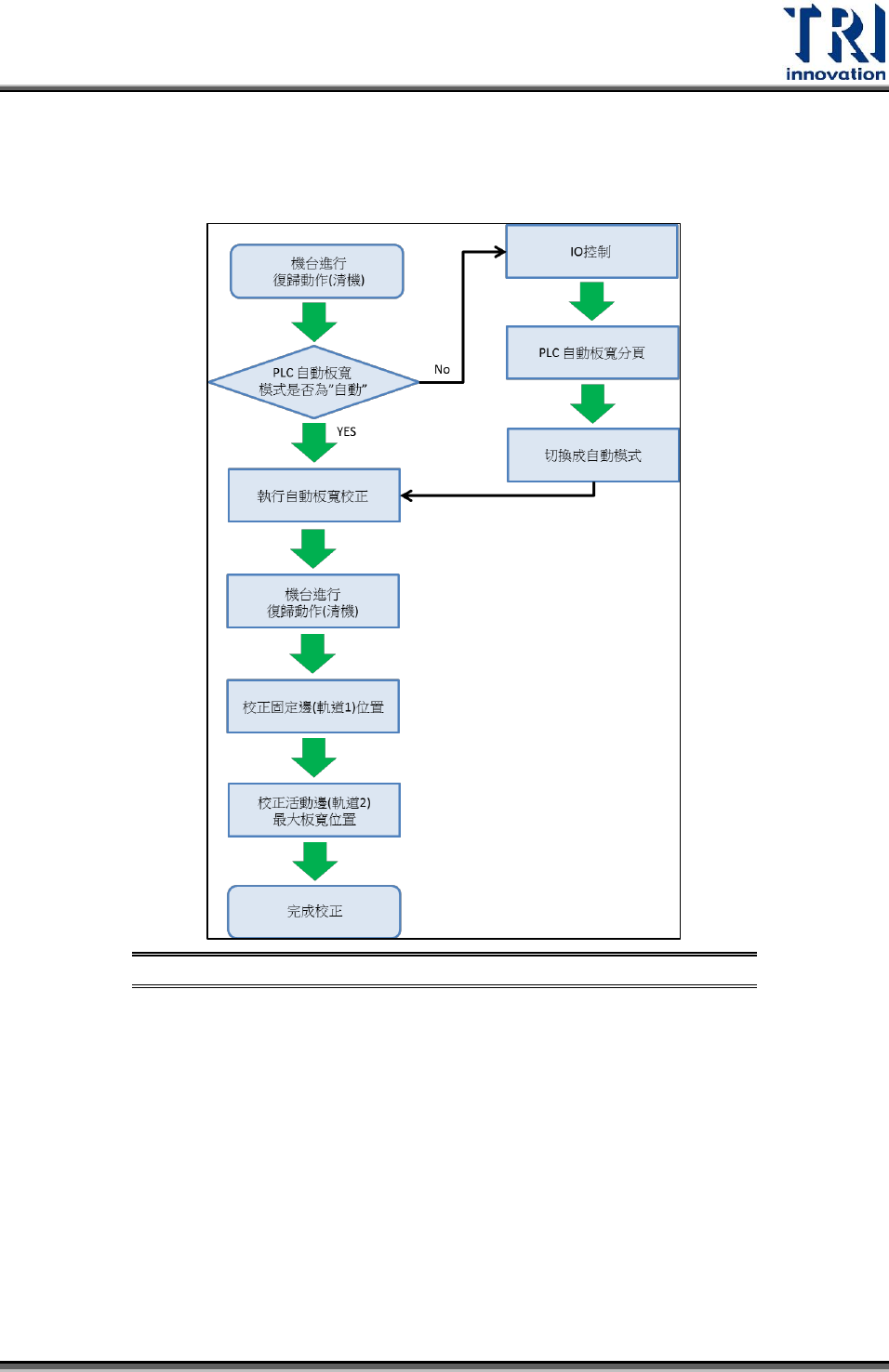
5.4.8 校正
自動板寬校正:此功能使用時建議由 TRI工程師操作使用。流程圖如下所示。
自動校正板寬流程圖 圖297
執行前需確認:軌道上無板子與 PLC 自動板寬選項為自動。以上兩點確認完畢後,
才可點選此功能。點選自動板寬校正功能後,出現校正視窗。同時,機台會先自動復
歸確認有無板子於機台內部。圖 31 紅框區域顯示機台的最大寬度(即軌道 2 移動的最
大寬度)。