TR7007_V1.4 - 第155页
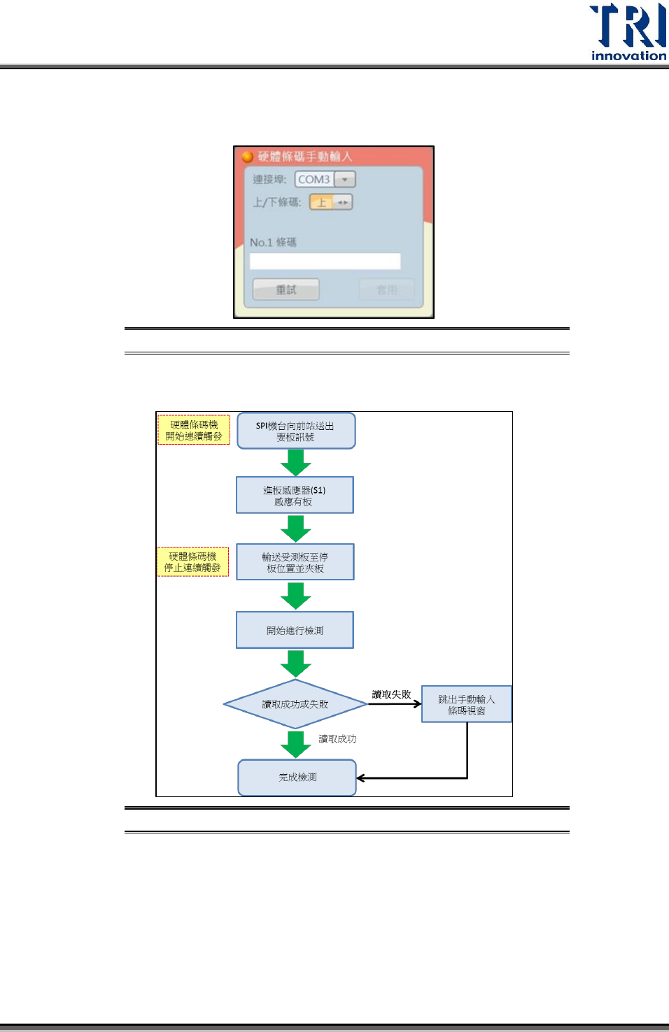
Test Research Inc. TR 7007 User Guide -- So ftware 155 跳出手動輸入條碼視窗 ( 如圖所示 ) ,完成輸入後受測板才會開始輸送至停板位 置開始檢測。 手動輸入條碼視窗 示意圖 圖 318 2. 進板後停止讀取條碼:流程圖如下所示。 進板後停止讀取條 碼流程圖 圖 319 硬體條碼機連續觸發開始與結束的時機: SPI 機台向前站送出『要板訊號』後 開始連續觸發,直到將受測板輸送到停板位…

Test Research Inc.
154 TR7007 User Guide--Software
各模式下可設定流板方向示意圖 圖316
流板速度: 受測板在軌道中各區段移動的速度(單位:毫米每秒),可分為三區。
進板: 進板區段是由近板感應器至減速感應器。
減速: 減速區段是由減速感應器至停板感應器。
出板: 出板區段是由停板感應器至出板感應器。
條碼模式: 設定外接式硬體條碼讀取器,在開啟檢測後,依照設定的模式來決定
條碼機執行讀取的時機與相對應的硬體動作。
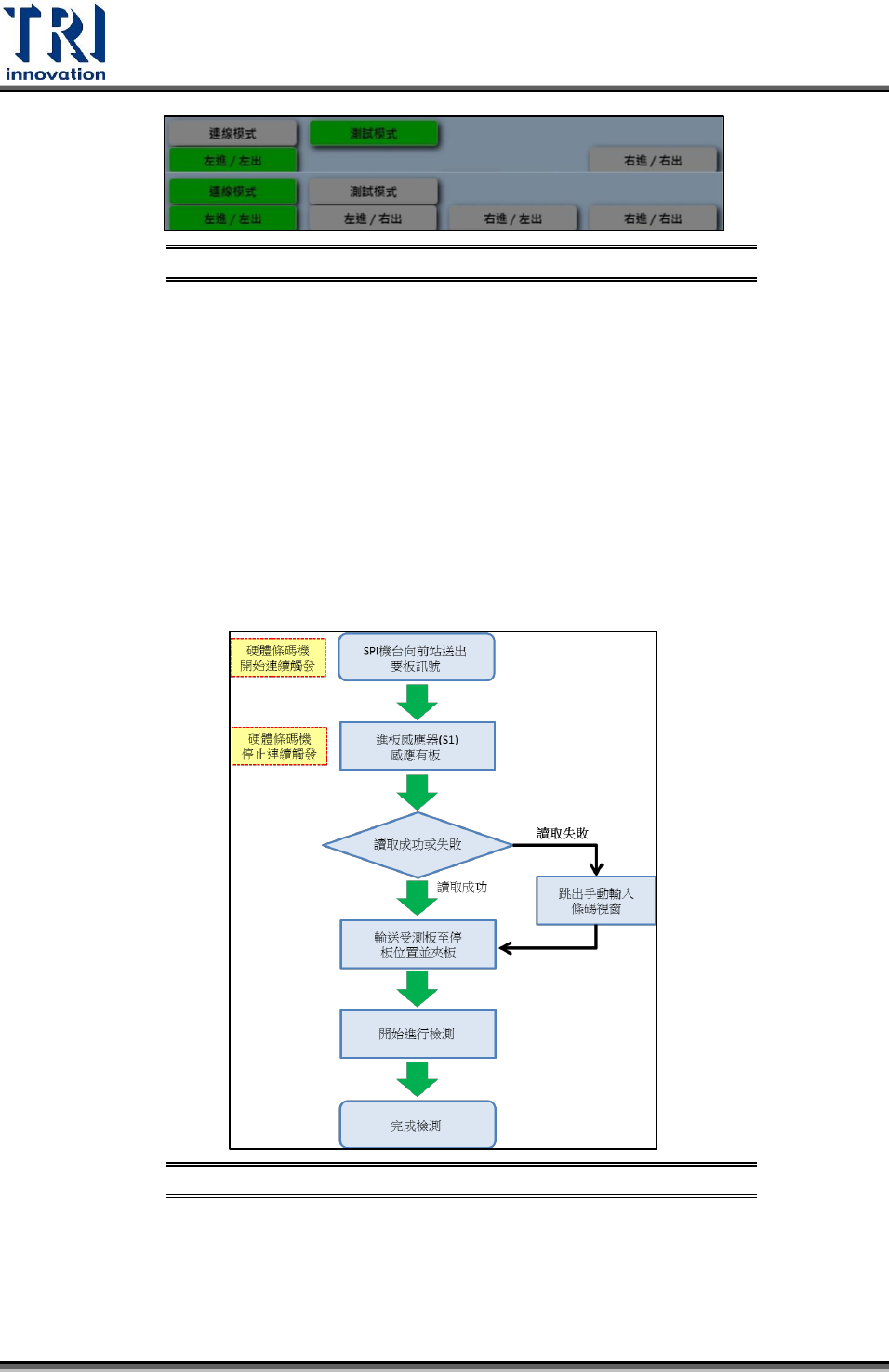
1. 機台外擷取條碼:流程圖如以下所示。
機台外擷取條碼流程圖 圖317
硬體條碼機連續觸發開始與結束的時機:SPI 機台向前站送出『要板訊號』後
開始連續觸發,直到進板感應器(S1)感應到有板後停止觸發。
若條碼讀取失敗:此時受測板仍然會持續輸送直到碰到進板感應器(S1)後停止,

Test Research Inc.
TR7007 User Guide--Software 155
跳出手動輸入條碼視窗(如圖所示),完成輸入後受測板才會開始輸送至停板位
置開始檢測。
手動輸入條碼視窗示意圖 圖318
2. 進板後停止讀取條碼:流程圖如下所示。
進板後停止讀取條碼流程圖
圖319
硬體條碼機連續觸發開始與結束的時機:SPI 機台向前站送出『要板訊號』後
開始連續觸發,直到將受測板輸送到停板位置並完成夾板後停止觸發。
若條碼讀取失敗:受測板仍然會持續輸送至停板位置並完成夾板動作後,直接
進行檢測,檢測完畢後才會跳出手動輸入條碼視窗。
3. 機台外靜態讀取條碼:流程圖如下所示。

Test Research Inc.
156 TR7007 User Guide--Software
機台外靜態條碼流程圖 圖320
硬體條碼機連續觸發開始與結束的時機:SPI 機台接收到前站送出『出板訊號』
後開始連續觸發,在 2 秒後停止觸發。
若條碼讀取失敗:手動輸入條碼後,受測板才會開始輸送至停板位置並完成夾
板動作後進行檢測。
各種條碼模式下所對應的狀態比較表:
各條碼模式下所對應狀態比較表 圖321
後站: 設定有無後站。
控制中心: 為選配功能,需有軟體鎖才可啟用。開啟此功能代表受測板先輸送到
收板機,再利用維修站判定為良品或不良品。