TR7007_V1.4 - 第167页
Test Research Inc. TR 7007 User Guide -- So ftware 167 允許傳送檔案:勾選代表允許傳送檔案 ( 前饋給打件機 ) 。 輸出設定:設定打件機上件的板號順序。 偏移量信賴度:假設偏移量信賴度設為 80% ,打件機會以 SPI 機台檢 測偏移量 的 80% 來打件。 整板大小:全板大小 ( 包含載具 ) 。 原點偏移量:設定載具左下角至板子左下角的偏移量。 略過板:略過…

Test Research Inc.
166 TR7007 User Guide--Software
APC 系統連結示意圖 圖343
設定介面:
APC 系統介面示意圖 圖344
網路位置:設定 Panasonic 伺服器的 IP 位置。
軌道連接型態:選擇印刷機與置件機軌道為單軌或雙軌。
允許接收檔案:勾選代表允許接收檔案(回饋給錫膏印刷機)。

Test Research Inc.
TR7007 User Guide--Software 167
允許傳送檔案:勾選代表允許傳送檔案(前饋給打件機)。
輸出設定:設定打件機上件的板號順序。
偏移量信賴度:假設偏移量信賴度設為 80%,打件機會以 SPI 機台檢測偏移量
的 80%來打件。
整板大小:全板大小(包含載具)。
原點偏移量:設定載具左下角至板子左下角的偏移量。
略過板:略過檢測判定為壞板的受測板。
ASYS 收板機:
SPI / Buffer / Repair Station (RS):
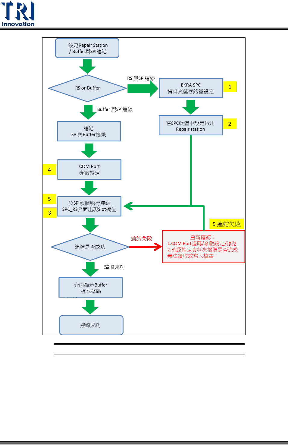
SPI / Buffer / Repair Station (RS)連線關係示意圖 圖345
連線設定:

Test Research Inc.
168 TR7007 User Guide--Software
設定 Repair Station/Buffer 與 SPI 連線流程圖 圖346
1. EKRA SPC 資料夾儲存路徑設定:
a 點選 Windows 開始,於搜尋列中輸入路徑:
OS 為 32 位元 HKEY_MACHINE\SOFTWARE\SPISPC\
OS 為 64 位元 HKEY_MACHINE\SOFTWARE\Wow6432Node\SPISPC\
b 設定『Company』的值為「EKRA」。