M6ex_ServiceManual_e.pdf - 第28页
1 Installation 1-20 - - Blank Page - -

1 Installation
1-19
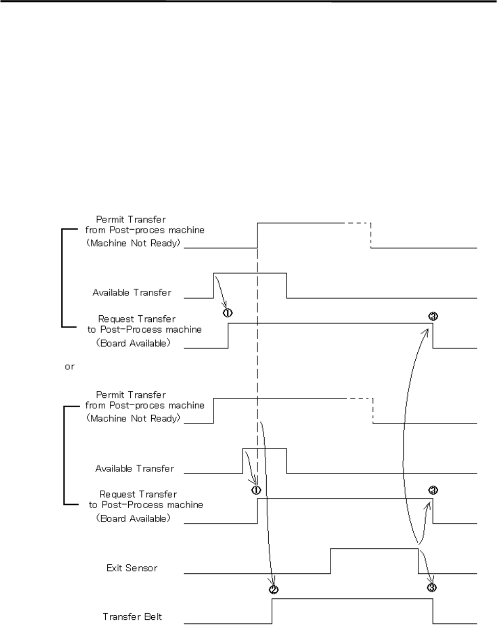
Sequence of Sending PC board (SMEMA Interface spec.)
① When the machine is ready to send PC board, the Request Transfer (Board Available) is sent to
Post-process machine.
② The transfer belt will be activated when the Permit Transfer (Machine Not Ready) is received from
Post-process machine and the Request Transfer is sent.
③ The transfer belt will be deactivated and the Request Transfer will be sent-off when the Exit Sensor
turns off after the sensor turned on at the PC board arrival and it passed under the sensor.
④ “Conveyor Trouble” error happens if the Permit Transfer does not receive-off.
⑤ Pressing START button restarts the operation paused by the error.

1 Installation
1-20
- - Blank Page - -

2 Periodical Checks
2-1
2
Periodical Checks