NPM_D3Wiring Diagram - 第294页
在线预览 NPM_D3Wiring Diagram PDF 文档。

51021-0400
MOLEX
4
3
2
1
51021-0300
MOLEX
3
2
1
6
5
4
1
2
3
CN1A
54984-0619
MOLEX
WH
WH
WH
WH
WH
WH
1
2
3
4
5
6
51021-0700
CN5PMC
MOLEX
7
CN5
1
2
3
4
5
6
7
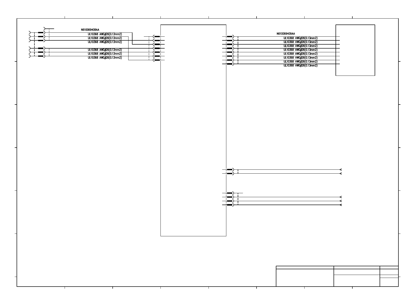
+24V
+24V
COMREQ
GND
RS485+
RS485-
FDSEL
PMC0AC
TP
SW2
TP
SW4
TP
LED1
LED3
GND
CN4
1
2
3
4
5
6
7
8
CN1
1
2
+24V
SF-RES
CN2
1
2
3
4
VDD
CVR-ON
RLY-ON
GND
1
2
3
4
51021-0400
CN2PMC
MOLEX
1
2
51021-0200
CN1PMC
MOLEX
8
7
6
5
51021-0800
CN4PMC
MOLEX
4
3
2
1
WH
WH
WH
WH
WH
WH
WH
WH
SK-P-QMSF2
OPERATING-SW
N610102174+004AA-4E +24V
N610102174+004AA-4E SF-RES
N610102174+004AA-4F CVR-ON
N610102174+004AA-4F RLY-ON
N610102174+004AA-4F GND
Panasonic Factory Solutions Co.,Ltd. パナソニック ファクトリーソリューションズ株式会社
Name
Drawing No.
Loc. No.
F4K1020-05A
1
2 3 4 5 6 7 8
A
B
C
D
E
F
1 2 3 4 5 6 7 8
A
B
C
D
E
F
Page. No.
MULTIFUNCTIONAL TRANSFER UNIT
(PMC0AC wiring)
N610102174+006AA
P006

5.
JUMPER CONFIGURATION
DIAGRAM
ジャンパー設定表
5-1 SET UP DIAGRAM
設定表
EJM6DB-10-501-00