NPM_D3Wiring Diagram - 第68页
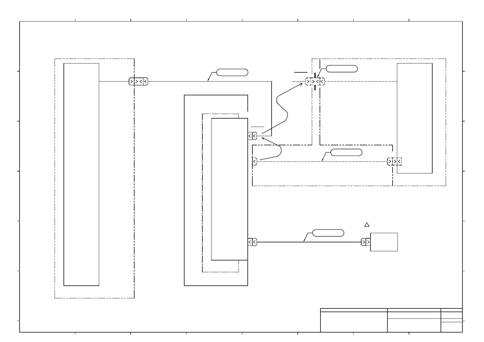
-A01 CPU Box -K301 CPU Board LAN1K301 CNLN STPC26-5E(LB)-S220C USB1 Y-E DATA YD-8V76-00000001 -C101 Card Reader KUSB2-AM-MBM L=2100 L TAK CNLAN2 MTNW000200AA MTNW000522AA CNLAN1 LAN1K301 CNLAN1 USB1 CNLN NPM-D3 Main Body…

-A02
Power Unit 1
-K321
PNF0B4
ILK Board #1
CN-SRV
-K328
PNF0A5
CN11
CN15
Panel Control Board
N610112733** :Whole Cover (H):NPM-D
N610159588AD
N610159632AE
IN046
24GND
SERVO
COM
12G
START SWF
12G
1
2
3
CONNECTION STATUS SWF
+12VD-OUT
START LPF
4
5
6
7
8
+12VD-OUT
CONNECTION STATUS LPF
12G
START SWR
12G
9
10
11
CONNECTION STATUS SWR
+12VD-OUT
START LPR
12
13
14
15
16
+12VD-OUT
CONNECTION STATUS LPR
BK/WH
BK
UL2464 (SPV854) 1P×22AWG(17/0.16TA) LF BK
BK/WH
BK
RD/WH
RD
UL2464 (SPV840) 2P×24AWG(11/0.16TA) LF BK
BK/WH
BK
RD/WH
RD
UL2464 (SPV840) 2P×24AWG(11/0.16TA) LF BK
UL2464 (SPV924) 4×25AWG(40/0.08TA) LF BK
GN
RD
WH
BK
MTKC021305AA
MTKC021306AA
UL2464 (SPV924) 4×25AWG(40/0.08TA) LF BK
GN
RD
WH
BK
MOLEX
CN11K328
43025-1600
1
2
3
4
5
6
7
8
9
10
11
12
13
14
15
16
AMP
1S104P
177911-1
9
8
7
6
5
4
3
2
1
AMP
1S104R
177903-1
9
8
7
6
5
4
3
2
1
MOLEX
CN15K328
5557-02R-210
2
1
JST
CN-SRV
PAP-02V-S
2
1
AMP
1S114P
177911-1
9
8
7
6
5
4
3
2
1
AMP
1S114R
177903-1
9
8
7
6
5
4
3
2
1
1
2
1
2
Note1) Connector Pin arrangement is not sequential.
2464C(BPF)VVP AWG#24×2P-B
3
4
2464C(BPF)VVP AWG#24×2P-B
4
2464C(BPF)VVP AWG#22×1P-B
4
4
3 4
4
4
T/2464-3599 クロ LF 4×24AWG
4
T/2464-3599 クロ LF 4×24AWG
4
1
2
3
JST
S104R
PAP-10V-S
4
5
6
7
8
9
10
Front
START SW
A3UL-TBG-2A1C-M-SP3U
OMRON
-S104
JST
B10B-PASK
1
2
3
4
5
6
7
8
9
10
5
5
1
2
3
JST
S114R
PAP-10V-S
4
5
6
7
8
9
10
Rear
START SW
A3UL-TBG-2A1C-M-SP3U
OMRON
-S114
JST
B10B-PASK
1
2
3
4
5
6
7
8
9
10
5
5
Panasonic Smart Factory Solutions Co.,Ltd パナソニック スマートファクトリーソリューションズ株式会社
Name
Drawing No.
Kit No. Loc. No.
1 2 3 4 5 6 7 8
A
B
C
D
E
F
1
2 3 4 5 6 7 8
A
B
C
D
E
F
F4K1020-03A
Main Body Wiring : NPM-D3
(Operation Switch Wiring)
N610159580+018AF
渡邊(18-002509)
泉田(20-001375)
三野(16-002568)

-A01
CPU Box
-K301
CPU Board
LAN1K301
CNLN
STPC26-5E(LB)-S220C
USB1
Y-E DATA
YD-8V76-00000001
-C101
Card
Reader
KUSB2-AM-MBM L=2100 L TAK
CNLAN2
MTNW000200AA
MTNW000522AA
CNLAN1
LAN1K301
CNLAN1
USB1
CNLN
NPM-D3 Main Body
HUB Unit(Electric Parts):NPM-D
Inspection Box
LAN1K301
Inspection Box (Option)
CNLAN2
Wiring Assy OP : NPM_2D
LAN1K301
CNLAN1
N510051861AA
N510051164AA
Connection in case of
Inspection Box OP
Connection in case of
Inspection Box OP
HUB
1
1
2
KUSB2-AM-MBM L=2100 L
2
N510040518AA
N510051861AA
3
Kaneko cord
B841S-88GF-H001
Japan Telegaertner
TA1958SS-NBK
MTNW001224AA
1
HEISEI Tecnology
YD-8V76-00000002
4
Panasonic Smart Factory Solutions Co.,Ltd. パナソニック スマートファクトリーソリューションズ株式会社
Name
Drawing No.
Loc. No.
F4K1020-05A
1
2 3 4 5 6 7 8
A
B
C
D
E
F
1 2 3 4 5 6 7 8
A
B
C
D
E
F
Page. No.
Main Body Wiring : NPM-D3
(LAN,USB Wiring)
N610159580+019AE
P019

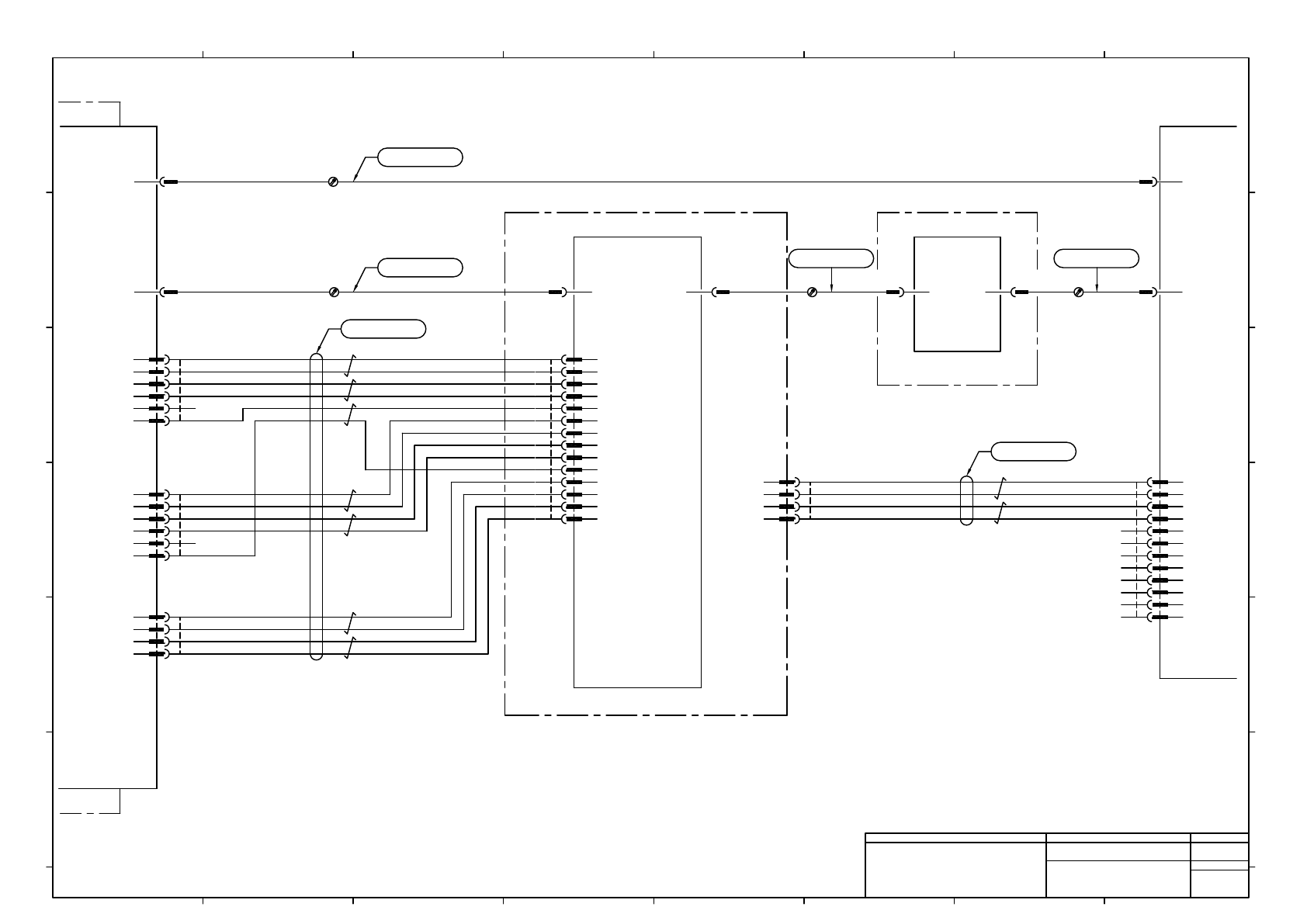
NCIO Board
-K321
PNF0B4
-K302
PNFCAC
T05×2-PJS-2100-A
T05×2-PJS-1300-A
-A01
CPU Box
CN6K302
CN7K302
ILK Board #1
-K322
PNF0B3
CN6
CN7 OPT1
RX
-A02
Power Unit 1
CN3K322
OPT1K321
CN11
CN12
I/O Board
CN3
TX
OPT2
TX
CN8
OPT2K321 CN4
RX
T05×2-PJS-1000-A
LCVLIO
LCVL
Cart (Front)
Cart (Rear)
CN4K322 OPT1K331 OPT1
RX
OPT2
TX
OPT2K331
-K331
PNF0B4
ILK Board #2
-A06
Power Unit 2
T05×2-PJS-2100-A
N510055185AA
N510048093AA
N610159589AE
N610159590AE
N510040330AA N510055185AA
RING IN
RING OUT
TXD+
TXD-
RXD+
1
4
2
RXD-
EMG
GND
5
3
6
TXD+
TXD-
RXD+
1
4
2
RXD-
EMG
GND
5
3
6
1
2
3
4
P24
G24
P24
1
2
3
G24
4
24V
24GND
24V
1
2
7
24GND
OT220
OT221
8
3
9
OT224
OT225
24VOUT
4
10
5
24VOUT
N.C
N.C
11
6
12
GY/WH
GY
BU/WH
BU
BN/WH
BN
YE/WH
YE
GN/WH
GN
BK/WH
BK
RD/WH
RD
MOLEX
CN11K302
43025-0600
6
3
5
2
4
1
MOLEX
CN8K302
43025-0400
4
3
2
1
MOLEX
LCVLIOK322
43025-1200
12
6
11
5
10
4
9
3
8
7
2
1
MOLEX
CN12K302
43025-0600
6
3
5
2
4
1
MOLEX
LCVLR
5557-04R-210
4
3
2
1
BK/WH
BK
RD/WH
RD
UL2464 (SPV840) 2P×24AWG(11/0.16TA) LF BK
EMG_IN
EMG_OUT
RETURN
FAIL IN
UL2464 (SPV840) 7P×24AWG(11/0.16TA) LF BK
CN1
1
3
2
4
5
6
8
7
9
10
11
12
13
14
RXD1+
RXD1-
TXD1+
TXD1-
GND
RXD2+
RXD2-
TXD2+
TXD2-
GND
EMGCOM
EMG
24VOUT
24GND
Note1) Connector Pin arrangement is not sequential.
Note1)
Note1)
Note1)
Note1)
MOLEX
CN1K321
43025-1400
14
13
12
11
10
9
7
8
6
5
4
2
3
1
2
2
2464C(BPF)VVP AWG#24×2P-B
3
4
2464C(BPF)VVP AWG#24×7P-B
4
3 4
4
2464-1061/ⅡA(PF) LF 7P×24AWG
2
2464-1061/ⅡA(PF) LF 2P×24AWG
2
Panasonic Smart Factory Solutions Co.,Ltd. パナソニック スマートファクトリーソリューションズ株式会社
Name
Drawing No.
Loc. No.
F4K1020-05A
1
2 3 4 5 6 7 8
A
B
C
D
E
F
1 2 3 4 5 6 7 8
A
B
C
D
E
F
Page. No.
Main Body Wiring : NPM-D3
(Board Wiring)
N610159580+020AE
P020