KE-2070_80_80R_Instruction_Manual_Rev10_C - 第108页
第 1 部 基本编 第 1 章 设备概要 1-90 1-6 C盘的更新操作 本机为保护操作系统采用 EWF(Enhanced Write Filter) ,对 Windows 使 用的 C 盘进行了 Rom 化。 重启时在 C 盘中写入的内容将被删除,因此,要更新操作系统的信息时,必须进行下列更新 C 盘的操作。 增加打印机需要的驱动程序、或进行网络设置后,请务必进行 C 盘的该项更新操作。 在未执行更新状态下切断电源时,所设置的信息将…

第 1 部 基本编 第 1 章 设备概要
1-89
1-5-11 安全删除硬件
是指安全拆卸USB盘的功能。
(1)从菜单上的“文件”选择“硬件安全拆卸”后,会显示如下“安全删除硬件”对话框。
图 1-5-11 安全删除硬件对话框
(2)按下“停止”键后,即可自动拆卸硬件。
在接通电源状态下要拆卸USB时,请务必通过安全删除硬件的对话框,停止其功能后再
拆卸下来。(在生产中,请不要插入USB)
插入 USB 后,有时会显示“检查出新硬件”对话框。
有的 USB 要求重新起动,若要重新起动,请重新进行刷新 C 盘的操作。
(参见 1-6 章 )
注意

第 1 部 基本编 第 1 章 设备概要
1-90
1-6 C盘的更新操作
本机为保护操作系统采用 EWF(Enhanced Write Filter),对 Windows 使用的 C 盘进行了 Rom 化。
重启时在 C 盘中写入的内容将被删除,因此,要更新操作系统的信息时,必须进行下列更新 C 盘的操作。
增加打印机需要的驱动程序、或进行网络设置后,请务必进行 C 盘的该项更新操作。
在未执行更新状态下切断电源时,所设置的信息将被删除。
(1)启动命令提示符
(要从资源管理器启动命令提示符时,执行“C:\Documents and Settings\KE2000\开始 菜单\程序\附件\
命令提示符”进行启动。)
(2)在控制台窗口(console window)(DOS 画面)上,输入“ewfmgr C: -commit”。
会出现如下画面。(请注意在 C:的前后要输入空格。)
图 1-6 C 盘更新操作画面
(3)请关闭 Windows,重启设备。
关闭时,仿真保存在主存里的信息,即被写入 C 盘。

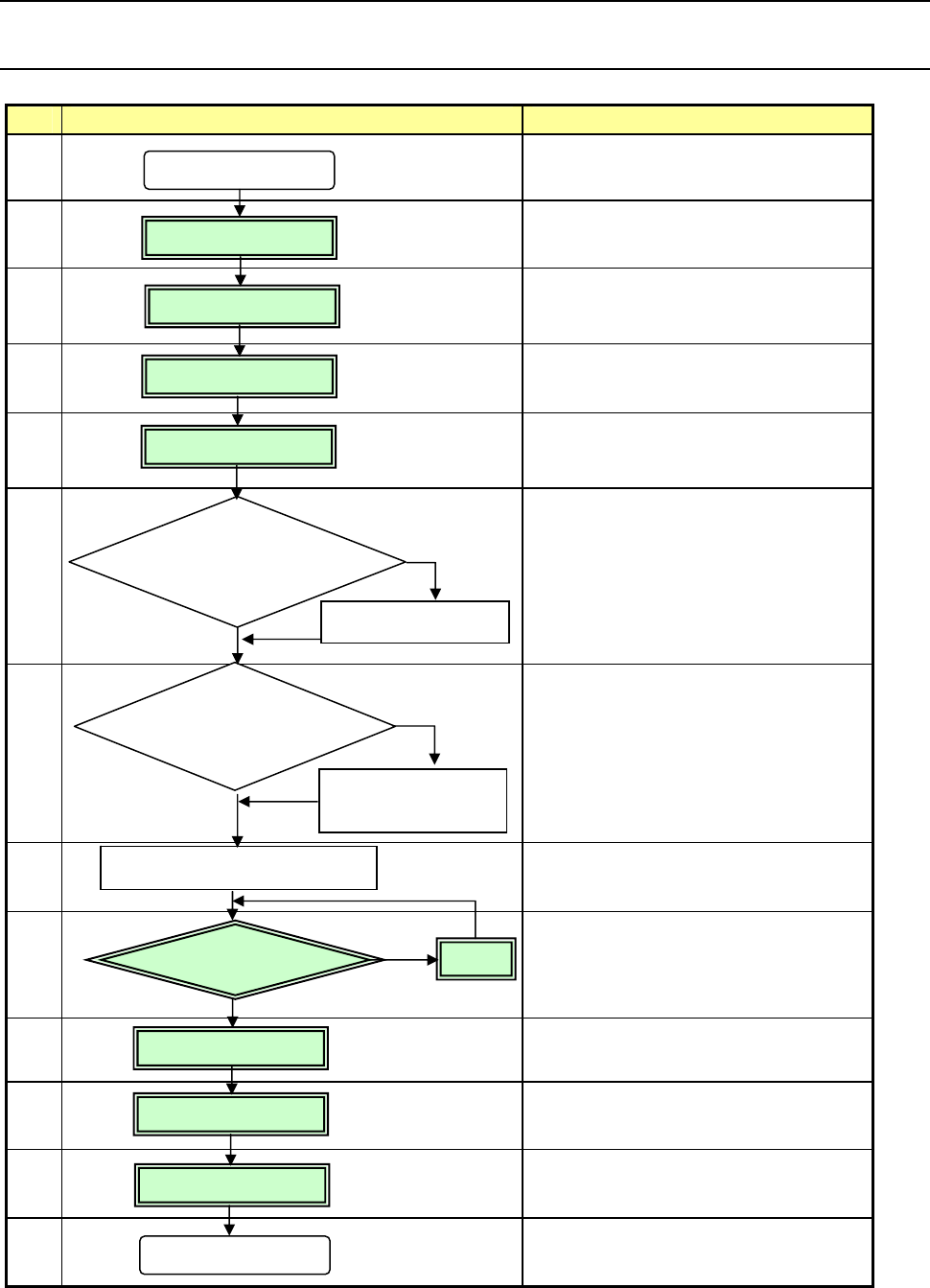
第1部 基本篇 第2章 生产
2-1
第 2 章 生产
2-1 流程图
本章将对 No2~No5、No9~No12 加以说明。
No. 流程图 备注
1
实施日常检查,确认 ATC 周围等。
2
确认主气压(0.5MPa)。
3
返回原点前,确认装置内部没有放置异
物等。
4
节假日结束后以及在寒冷地区,必须预
热 10 分钟左右)。
5
6
在日常检查或安装基板,清扫吸嘴或
改变基准销位置,使机器的初始设定
状态改变时,请重新设定“机器设置”。
(参见“第 8 章 机器设置”)
7
参见“第 5 章数据库”
8
9
若发生贴片位置偏移、定心不良等,
贴片不正常时,可在“程序编辑”上
进行修正。但部分元件数据应在“生
产”画面进行修正。
10
11
12
13
定期实施
(参见“第 3 章 维护”)
接通电源
装置检查
返回原点
预热
设置基板
修改
机器设置
修改“机器设置”
制作元件数据库
在“数据库”上
制作元件数据
确认贴片
有问题时
生产
退出生产
关闭电源
无异常
必要时
必要时
不必时
不必时
修正
制作、编辑生产程序
日常检查