KE-2070_80_80R_Instruction_Manual_Rev10_C - 第552页
第1部 基本篇 第4章 制作生产程序 4-233 图 4-5-4-6-1-2 通用图像球面测量流程图 追加组 取消 开始 吸取元件 测 量 高度 示教元件倾斜 设定球 区 域 处理 确认识别 处理 测定球的数据 测 量 真 空 结束 测量球的数据 完成示教 重新测试 示教元件中 心 确定

第1部 基本篇 第4章 制作生产程序
4-232
4-5-4-6 元件示教
本功能用于对球形元件(通用画像元件、BGA、FBGA)的球面进行测量。
打开罩进行手动吸取等操作时,请充分注意,防止设备的运行造成人身伤害。
并要小心,避免手和衣服被供料器台架夹住、头部碰撞。
4-5-4-6-1 元件示教
测量的运行概要流程示图如下。
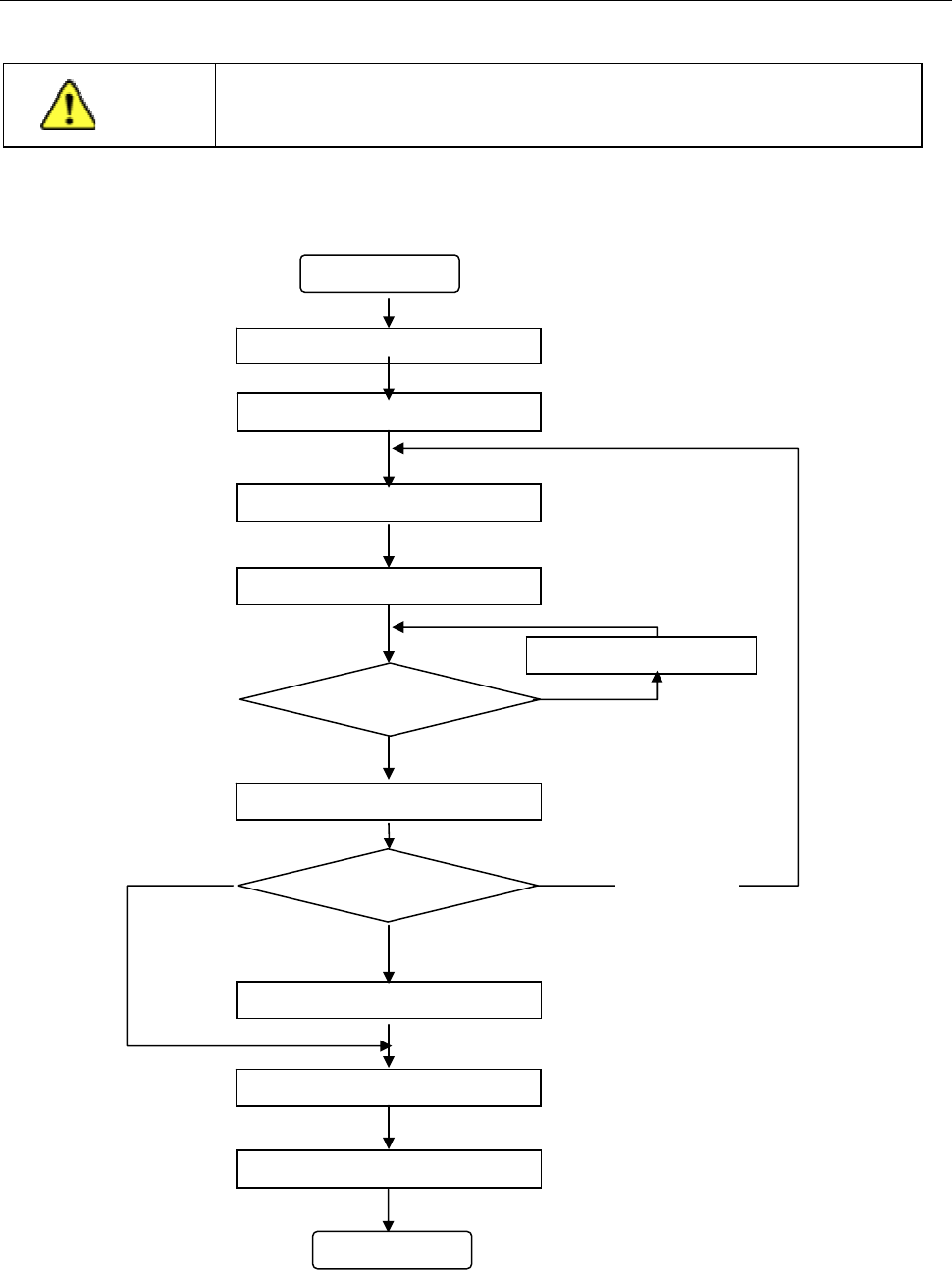
图 4-5-4-6-1-1 BGA、FBGA 球面测量流程图
开始
吸取元件
测量高度
示教元件倾斜
修正元件倾斜
指定排除领域?
确认识别
处理
测量球形数据
测量真空
归还元件
结束
取消
示教排除领域
是
否
重新测量
确定
注意

第1部 基本篇 第4章 制作生产程序
4-233
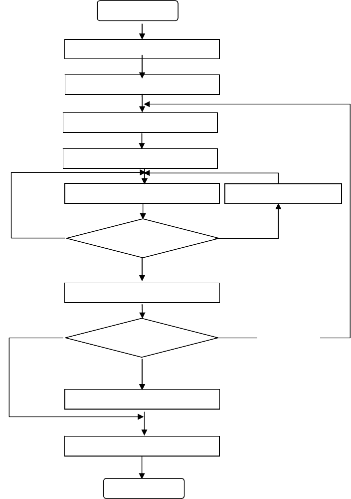
图 4-5-4-6-1-2 通用图像球面测量流程图
追加组
取消
开始
吸取元件
测
量
高度
示教元件倾斜
设定球
区
域
处理
确认识别
处理
测定球的数据
测
量
真
空
结束
测量球的数据
完成示教
重新测试
示教元件中
心
确定

第1部 基本篇 第4章 制作生产程序
4-234
4-5-4-6-2 元件示教条件
1) BGA
、
FBGA
识别种类 全部球形基板、全部平面(Land)(外周及陶瓷不可)
基本形状 标准、标记点在1
球图案种类 客户数据
被检参数 ①图像识别
间距 (竖、横)
直径
列数 (竖、横)
基本形状
分布图案(客户数据)
②其它
元件高度
气压
* 外形尺寸不能取得图像控制数据 (适用输入值)。
限制事项 1. 必须是可进行统一识别的尺寸、在识别视野内可识别为条件。
2.只有同一直径的电极排列为格子状、亮度比背景亮,对比鲜明。
3. 需指定排除电极以外发亮的部分。
2) 通用图像元件球形元件类 (扩展排列)
可测量参数 ① 扩展排列
② 扩展排列内的球数
③ 扩展排列内球的 XY 坐标 (组里的球数量)
④ 扩展排列的球面直径
* ②③④根据排列测定
元件外形尺寸 适用输入值
元件分类种别 球形元件类
数据定义格式 扩展排列数据格式
扩展排列组名称 从默认值按升序编号
元件种类 球形、平面板
照明
蓝色侧面照明 (球形时)
反射 LGA 照明 (平面板时)
视野 标准 VCS
、
选项 VCS
不能测量的参数
其它 制作元件数据时的默认值
限制事项 1.可统一识别的尺寸、在各自识别视野内满足可识别条件。
2.在示教窗口内,只有同一直径的电极亮度反差大,对比鲜明。
3.可制作的最多为 20 组,1 组里的最多元件数 256 个。但因示
教窗口的元件超过 256 个时将被分组,可设置的示教窗口数有
时不满 20
。
4.采用示教方法制作数据,因此最坏的情况下,元件中心位置的
误差最大可能达到偏移 1 个像
。
素 Θ 值也可能出现类似的偏
移
。