P-119-001e - 第79页
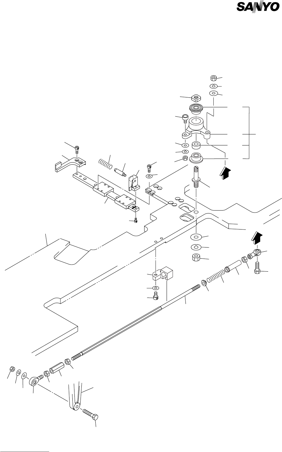
MODEL TCM-3500Z 9810-001 4- 1 Key No. PART No. PART NAME Q' ty REMARKS 1 630 064 5415 STAY 1 678L--02B-015 2 630 064 5422 STAY 1 678L--02B-016 3 630 001 0251 W ASHER 4 678L--02H-073 4 411 141 3209 W ASHER SPR 10 4 S…

MODEL TCM-3500Z
9810-001
中間ベース部 MIDDLE BASE SECTION
Fig. 4-1 中間ベース Middle Base
5
4
3
1111
1212
1313
1414
1616
2121
2222
2323
1717
1818
1919
2020
2121
2222
2323
2424
2525
2626
2727
3030
2929
2828
3131
3232
3434
3535
5151
5555
5656
TCM-3500E
See Fig.3-13
Key No.29
See Fig.1-1See Fig.1-1
Key No.11Key No.11
18
19
20
12
13
14-1
36
37
38
55
44
33
57
2
33
11
52
53
54

MODEL TCM-3500Z
9810-001
4- 1
Key No. PART No. PART NAME Q'ty REMARKS
1 630 064 5415 STAY 1 678L--02B-015
2 630 064 5422 STAY 1 678L--02B-016
3 630 001 0251 WASHER 4 678L--02H-073
4 411 141 3209 WASHER SPR 10 4 SW10
5 630 000 8173 BOLT,HEX-SCT 4 M10X60
11 630 064 5385 BASE 1 678E--02B-001
12 630 001 0251 WASHER 4 678E--02H-009
13 411 141 3209 WASHER SPR 10 4 SW10
14 630 000 8142 BOLT,HEX-SCT 2 M10X35
14 -1 630 000 8135 BOLT,HEX-SCT 2 M10X30
16 630 052 1061 SUPPORT 1 678E--02B-023
17 630 048 7688 SUPPORT 1 678E--02B-024
18 630 001 0237 WASHER 4 678E--02H-010
19 411 141 3001 WASHER SPR 6 4 SW6
20 630 000 7916 BOLT,HEX-SCT 4 M6X30
21 630 001 0220 WASHER 4 678E--02H-008
22 411 141 6705 WASHER SPR 5 4 SW5
23 630 000 7763 BOLT,HEX-SCT 4 M5X16
24 630 048 7701 PLATE 2 678E--02B-022
25 630 001 0220 WASHER 4 678E--02H-008
26 411 141 6705 WASHER SPR 5 4 SW5
27 630 000 7763 BOLT,HEX-SCT 4 M5X16
28 411 141 4305 WASHER V 6X12.5X1.6 4 FW6
29 411 141 3001 WASHER SPR 6 4 SW6
30 630 000 7909 BOLT,HEX-SCT 4 M6X25
31 630 055 0009 BLOCK 1 678EB-02B-001
32 630 055 0030 PIPE 1 678EB-02B-016
33 411 141 4107 WASHER V 5X10X1 4 FW5
34 411 141 6705 WASHER SPR 5 4 SW5
35 630 000 7763 BOLT,HEX-SCT 4 M5X16
36 630 001 0220 WASHER 2 BW5
37 411 141 6705 WASHER SPR 5 2 SW5
38 630 000 7763 BOLT,HEX-SCT 2 M5X16
51 630 077 1664 RAIL,WIRING 1 678L--02H-061
52 411 141 4008 WASHER V 4X9X0.8 2 FW4
53 411 141 2905 WASHER SPR 4 2 SW4
54 630 000 7619 BOLT,HEX-SCT 2 M4X8
55 630 048 9835 SENSOR,PELEC 1 678E--02H-004
56 630 037 5534 SENSOR,PELEC 1 678L--02H-045
57 630 056 7014 SENSOR,PROXIMITY 1 678E--02H-014
NOTE

MODEL TCM-3500Z
9810-001
中間ベース部 MIDDLE BASE SECTION
Fig. 4-2 シャッター Shutter
1
2
3
4
6
7
8
9
31
32
33
34
35
36
41
44
43
42
40
39
38
37
28
29
30
11
12
13
17
18
19
15
4795R
See Fig.4-1
Key No.11
A
A
10
16
5
5-3
5-3
48
47
46
45
See Fig.3-13
Key No.5-1
14
5-2
5-1