FX-3-Rev13(k-).pdf - 第143页
- - REF.NO NOTE PART NO D E S C R I P T I O N Qty 1 400-82363 NFB OUTPUT CABLE ASM 1 2 400-82372 N F FG CABLE ASM 1 3 400-82365 POWER ON LAMP RELAY CABLE ASM 1 4 L800E-821-0A0 P OWER ON LAMP 200V CABLE ASM 1 5 400-9190…

- -
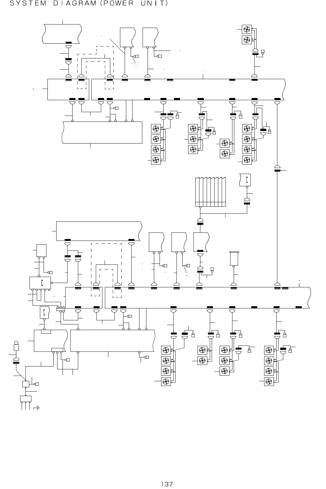
69.SYSTEM DIAGRAM (POWER UNIT)
BA SE
FA N( CR)
BAS E
FAN( S R)
C O VE R T O P
FA N ( XR)
E N O N L Y
E N O N L Y
3 - 2 B
3 - 2 B
2 - 1 B
8 - 4 B
8 - 4 A
6 - 1 B
2 - 1 C
5 - 2 B
2 - 1 A
6 - 1 A
9 - 4 A
1 - 2 A
8 - 3 A
3 - 2 B
I N P U T
A C 2 0 0 V
P E
W
V
U
N F B
F G - T A P
( L R )
N F
C N 0 0 1
P W R - O N
L I G H T
A C I N P U T U N I T
C N 2
T B 1
F G - T A P
( L R )
I N P U T A C 2 0 0 V
T F 1
A C 1 0 0 V
A C 1 0 0 V
A C 3 4 V
A C 2 0 V
1 - 4 A
F G
F G - T A P
( L R )
C O V E R T O P
F A N ( X L )
C O N T R O L U N I T
T O P F A N
B A S E
F A N ( S L )
C N 0 6 8
F G - T A P ( L R )
C O V E R T O P
F A N ( Y L )
C N 0 2 4
F G - T A P ( L R )
F G - T A P ( L R )
C N 0 2 2
P W R L 0 0 5
C N 0 0 7
C N 0 3 6
C N 0 0 6
C N 0 0 5
P W R L 0 3 6
C N 0 0 4
F G - T A P ( L R )
C N 0 6 7
P W R L 0 0 3
C N 0 0 6 P W R L 0 0 2
F G - T A P ( L R )
C N 0 2 3
C N 0 2 1
P W R L 0 0 1
F G - T A P
( L R )
P W R L 0 6 2
P W R L 0 1 7
X Y D L 0 3
X Y D L 0 1
T B 2
1 - 4 D
M A I N S W
M C ( T H )
F G - T A P ( L R )
V A C U U M
P U M P
V A C - I O
X Y D R Y - I O
X Y 1 6
X Y D L 0 2
X Y D R I V E R
U N I T ( L )
C N 1
C N 2
C N 3
( C N 3 1 )
( C N 3 2 )
( X Y D L 3 2 )
P O W E R U N I T ( L )
C N 0 1 7
C N 0 6 2
C N 0 1 8
P W R L 0 1 8
P W R L 0 1 9
C N 0 1 9
P W R L 0 1 1
C N 0 1 1
P W R L 0 1 2
P W R L 0 6 3
C N 0 1 2
C N 0 6 3
C N 0 0 1
C N 0 0 2
F G - T A P ( L R )
C N 0 0 3
C N 0 1 0
P W R L 0 1 0
H O U R M E T E R
F G - T A P ( L R )
A C - I N
5 - 2 B
C N 2 5 1
F G - T A P ( L R )
A T X P O W E R
C N 1 3
F G
A C - I N
8 - 3 B
B U D R I V E R ( L )
F G - T A P ( L R )
A C - I N
F G
A W C D R I V E R ( L )
1 - 5 A
C N 4 8
X Y - P W R
C N 1 6
X Y - R E L A Y P C B
C P C I B A C K B O A R D
C P U B O A R D
E T H E R - M A I N
P O S I T I O N ( 1 )
I E E E 1 3 9 4
P O S I T I O N ( 2 )
I P - X 5
M A I N S W
( 2 / 2 )
P S - O N
( 1 / 2 )
P W R G N D
F G - T A P ( R R )
C N 0 2 4 R
C O V E R T O P
F A N ( Y R )
C N 0 3 6
C N 0 0 5
C N 0 0 7
C N 0 0 4
C N 0 0 6
P W R R 0 3 6
P W R R 0 0 7P W R R 0 0 5
C N 0 2 2 R
F G - T A P ( R R )
C N 0 0 5
P W R R 0 0 4
F G - T A P ( R R )
C N 0 6 8 R
C N 0 6 7 R
P W R R 0 0 3
C N 0 0 3
F G - T A P ( R R )
C N 0 2 3 R
C N 0 2 1 R
P W R R 0 0 1
A C 2 0 V
A C 3 4 V
A C 1 0 0 V
A C 1 0 0 V
F G - T A P ( R R )
P W R R 0 6 2
P W R R 0 1 7
T F 1
A C 2 0 0 V
1 - 2 B
X Y D R 0 1
X Y D R 0 3
X Y D R I V E R
U N I T ( R )
C N 2
C N 1
C N 3
( C N 3 2 )
( X Y D R 3 2 )
X Y D R 0 2
X Y D R Y - I O
C N 0 1 8
P O W E R U N I T ( R )
C N 0 1 7
C N 0 6 2
( P W R R 0 1 8 )
P W R R 0 1 1
C N 0 1 1
C N 0 1 2
C N 0 1 0
C N 0 0 1
C N 0 0 2
C N 0 6 3
F G - T A P
( R R )
P W R R 0 1 2
F G
A C - I N
B U D R I V E R ( R )
F G - T A P
( R R )
A W C D R I V E R ( R )
A C - I N
F G
C N 1 6
1 - 3 B
X Y - R E L A Y P C B
X Y 1 6
F G - T A P ( R R )
C N 0 0 3
B A S E
F A N ( C L )
1
2
5
7 6
3
4
1 0
8
9
1 6
1 9
2 2
2 4
2 3 2 6
1 8
1 7
2 0
2 1
2 5
1 4
1 5
1 2
1 3
1 1
2 8
2 7
3 3 3 4
3 0
3 2
2 9
7 0
3 5
3 6
3 7
3 9
4 0
4 1 4 2
4 5 4 6
4 3 4 4
4 7 4 8
4 9 5 0
5 1
5 2
5 3
5 4
5 5
5 6
6 7
6 2
5 7
7 1
6 4
6 5
6 6
6 8
6 9
6 3
5 9
3 8
9
5 8
3 3 3 4
6 0 6 1
8 2
8 1
7 9 8 0
7 7 7 8
7 2
3 7
3 6
3 5
7 3 7 4
7 5 7 6
3 1

- -
REF.NO NOTE PART NO D E S C R I P T I O N Qty
1 400-82363 NFB OUTPUT CABLE ASM 1
2 400-82372 NF FG CABLE ASM 1
3 400-82365 POWER ON LAMP RELAY CABLE ASM 1
4 L800E-821-0A0 POWER ON LAMP 200V CABLE ASM 1
5 400-91902 NF OUTPUT CABLE(TB1)ASM 1
6 400-91857 AC PWR IN UNIT OUTPUT CABLE ASM 1
7 400-91464 AC PWR IN UNIT FG CABLE ASM 1
8 400-93152 AC POWER INPUT UNIT 1
9 400-48085 TRANSFORMER 2
10 400-82163 TF FG CABLE ASM 1
11 400-89963 MAIN SW CABLE ASM 1
12 400-94021 TFL 220VOUT CABLE ASM 1
13 400-91880 XY DRIVER U(L) INPUT CABLE ASM 1
14 400-91882 XY DRV PWR CABLE(L)ASM 1
15 400-91901 TF 100V OUTPUT CABLE L ASM 1
16 400-65391 COVER TOP FAN XL ASM 1
17 400-89881 COVER TOP FAN L RELAY CABLE ASM 1
18 400-65392 COVER TOP FAN XL RELAY CABLE ASM 1
19 400-47702 CTRL UNIT FAN ASM 1
20 400-47758 CONTROL UNIT TOP FAN RELAY CABLE ASM 1
21 400-47760 BASE FAN L RELAY CABLE ASM 1
22 400-65393 BASE FAN SL ASM 1
23 400-65394 BASE FAN SL RELAY CABLE ASM 1
24 400-89900 COVER TOP FAN YL CABLE ASM XL 1
25 400-48238 COVER TOP FAN LF/LR RELAY CABLE ASM 1
26 400-65396 COVER TOP FAN YL RELAY CABLE ASM 1
27 400-47964 VACUUM PUMP TERMINAL CABLE ASM 1
28 400-47992 VACUUM PUMP TH-MC CABLE ASM 1
29 400-47965 VACUUM PUMP POWER CABLE ASM 1
30 400-48244 VACUUM PUMP FG CABLE ASM 1
31 400-63490 VACUUM_PUMP 1
32 400-82362 VACUUM I/O CABLE ASM 1
33 400-94032 XY_DRIVER_UNIT 2
34
#01
400-94055 XY_DRIVER_UNIT(EN) 2
35 400-91920 XY DRV I/O CABLE ASM 2
36 400-91918 XY-RELAY I/O CABLE ASM 2
37
#02
400-47558 XY-RELAY PCB ASM 2
38 400-92738 XY DRIVER U (R) INPUT CABLE ASM 1
39
#01
400-48248 XY DRV PWR CABLE (L) ASM (EN) 1
40 400-47885 XY-RELAY PWR CABLE (L) ASM 1
41 400-98974 POWER_SUPPLY_ASSY_L(ST) 1
42
#01
400-93149 POWER SUPPLY ASSY L(EN) 1
43 400-89907 AWC DRV PWR CABLE (L) ASM 1
44
#01
400-89946 AWC DRV PWR CABLE (L) ASM (EN) 1
45 400-47853 AWC DRV FG CABLE (L) ASM 1
46
#01
400-47854 AWC DRV FG CABLE (L) ASM (EN) 1
47 400-89908 BU DRV PWR CABLE (L) ASM 1
48
#01
400-89947 BU DRV PWR CABLE (L) ASM (EN) 1
49 400-47855 BU DRV FG CABLE (L) ASM 1
50
#01
400-48756 TRAY GUIDE L 1
51 400-91466 ATX PWR RLY CABLE ASM 1
52 400-47893 ATX PWR CABLE ASM 1
53 400-47892 HOURMETER ASM 1
54 400-47701 CPCI POWER CABLE ASM 1
55 400-47703 ATX CTRL CABLE ASM 1
56 400-91904 POWER UNIT GND CONECTION CABLE ASM 1
57 400-65397 COVER TOP FAN XR ASM 1
58 400-91883 XY DRV PWR CABLE (R) ASM 1
59 400-92734 TF 100V OUTPUT CABLE R ASM 1
60 400-98950 POWER_SUPPLY_ASSY_R(ST) 1
61
#01
400-93150 POWER SUPPLY ASSY R(EN) 1
62 400-65399 BASE FAN SR ASM 1
63 400-89882 COVER TOP FAN R RELAY CABLE ASM 1
64 400-65398 COVER TOP FAN XR RELAY CABLE ASM 1
65 400-47762 BASE FAN R RELAY CABLE ASM 1
66 400-65400 BASE FAN SR RELAY CABLE ASM 1
67 400-47765 BASE FAN CR ASM 1
68 400-47766 BASE FAN CR RELAY CABLE ASM 1
69 400-48239 COVER TOP FAN FR/RR RELAY CABLE ASM 1
70 400-89901 COVER TOP FAN YR CABLE ASM XL 1
71 400-65402 COVER TOP FAN YR RELAY CABLE ASM 1
72
#01
400-91467 XY DRV PWR CABLE (R) ASM (EN) 1
73 400-89909 AWC DRV PWR CABLE (R) ASM 1
74
#01
400-89948 AWC DRV PWR CABLE (R) ASM (EN) 1
75 400-47857 AWC DRV FG CABLE (R) ASM 1
76
#01
400-47858 AWC DRV FG CABLE (R) ASM (EN) 1
77 400-89910 BU DRV PWR CABLE (R) ASM 1
78
#01
400-89949 BU DRV PWR CABLE (R) ASM (EN) 1
79 400-47859 BU DRV FG CABLE (R) ASM 1
80
#01
400-47860 BU DRV FG CABLE (R) ASM (EN) 1
81 400-47763 BASE FAN CL ASM 1
82 400-91465 BASE FAN CL RELAY CABLE ASM 1

- -
70.SYSTEM DIAGRAM (SERVO MOTOR)
SCA LE
HEA D
YL (RF)
4 - 2 C4 - 1 C4 - 1 C
4 - 4 C
4 - 4 C4 - 3 C
1 - 4 C
2 - 1 B
4 - 1 A4 - 1 A
4 - 2 B
4 - 4 A
4 - 4 A4 - 3 A
1 - 4 C
2 - 1 D
1 - 5 A
X LR
S S C N E T
1 C H
P O S I T I O N
B O A R D ( 1 )
S S C N E T
2 C H
D I
1 C H
D I
2 C H
S S C N E T
1 C H
P O S I T I O N
B O A R D ( 2 )
S S C N E T
2 C H
D I
1 C H
D I
2 C H
P O S 2
2 C H
X Y
C N 8
P O S 2
1 C H
X Y
C N 1 3
C N 8
C N 1 3
3 - 1 A
X Y - R E L A Y P C B
C N 2 L
C N 2
C N P 3
C N 1 A
C N 1 B
L I N E A R
S E R V O
A M P Y L ( R F )
C N 2 L
C N 2
C N P 3
C N 1 A
C N 1 B
L I N E A R
S E R V O
A M P X ( R F )
P O S 1
2 C H
X Y
C N 1 0
P O S 1 X Y
1 C H
C N 1 1
C N 1 1
C N 1 0
X Y - R E L A Y P C B
C N 2 L
C N 2
C N P 3
C N 1 B
C N 1 A
L I N E A R
S E R V O
A M P Y L ( L F )
C N 2 L
C N 2
C N P 3
C N 1 A
C N 1 B
L I N E A R
S E R V O
A M P X ( L F )
C N P 3
C N 2
C N 2 L
X L F
C N 8 1 2
C N 8 1 1
F G - T A P
( L F )
C N 2 4 7
L M - X
L M G
L M G
X
S C A L E
H E A D
X ( L F )C N 1 7 5
( X )
C N 1 7 6 ( X )
C N P 3
Y L - L F
C N 8 0 3
C N 8 0 4
L M - Y
C N 1 5 4
F G - T A P
( L F )
C N 1 5 1
C N 2
C N 2 L
Y L - L F
C N 1 3 3
( Y L )
C N 1 4 1
( Y L )
Y
L M - G
S C A L E
H E A D
Y L ( L F )
L I N E A R
S E R V O
M O T O R
Y L ( L F )
L I N E A R
S E R V O
M O T O R
X ( R F )
C N P 3
C N 2
C N 2 L
C N 1 7 5
( X )
C N 1 7 6
( X )
X - R F
X
L M G
C N 2 4 7
L M - X
C N 8 1 2
F G - T A P
( R F )
X R F
C N 8 1 1
L M G
S C A L E
H E A D
X ( R F )
L I N E A R
S E R V O
M O T O R
Y L ( R F )
C N P 3
C N 2
C N 2 L
C N 1 3 4
( Y L )
C N 1 4 2
( Y L )
Y L - R F
Y
L M - G
C N 1 5 2
C N 1 5 1
L M - G
L M - Y
C N 8 0 6Y L - R F
C N 8 0 5
F G - T A P ( R F )
L I N E A R
S E R V O
M O T O R
X ( L F )
L I N E A R
S E R V O
A M P X ( L R )
C N 1 A
C N 1 B
C a b l e B e a r
C N P 3
C N 2
C N 2 L
X
L R C N P 3
C N 2 L
C N 2 L
L R - X
F G - T A P
( L R )
C N 2 4 7
X - L R
C N 1 7 5
( X )
C N 1 7 6
( X )
S C A L E
H E A D
X ( L R )
X
L M G
L M X
C N 8 1 2
C N 8 1 1
L M G
L I N E A R
S E R V O
M O T O R
X ( L R )
S E R V O A M P
Z ( L F - 3 )
C N 1 A
C N 1 B
S E R V O A M P
Z ( L F - 2 )
C N 1 A
C N 1 B
S E R V O A M P
Z ( L F - 1 )
C N 1 A
C N 1 B
L I N E A R
S E R V O
A M P Y R ( L F )
C N 1 A
C N 1 B
C N P 3
C N 2
C N 2 L
C N P 3
C N 2
C N 2 L
C N 1 3 4
( Y R )
C N 1 4 2
( Y R )
S C A L E
H E A D
Y R ( L F )
L I N E A R
S E R V O
M O T O R
Y R ( L F )
Y R - L F
C N 8 0 1
C N 8 0 2
L M - Y
F G - T A P ( L F )
C N 1 5 1 C N 1 5 2
L M - G
Y L - L F
Y
L I N E A R
S E R V O
A M P Y L ( L R )
C N 1 A
C N 1 B
C N P 3
C N 2
C N 2 L
C N P 3
C N 2
C N 2 L
C N 1 3 4
( Y L )
C N 1 4 2
( Y L )
Y L - L F
Y
S C A L E
H E A D
Y L ( L R )
L M - G
C N 1 5 4
C N 1 5 2
C N 1 5 1
( L R )
F G - T A P
Y L - L R
C N 8 0 5
C N 8 0 6 L M - Y
L I N E A R
S E R V O
M O T O R
Y L ( L R )
L I N E A R
S E R V O
A M P Y R ( L R )
C N 1 A
C N 1 B
C N P 3
C N 2
C N 2 L
C a b l e B e a r
C N P 3
C N 2
C N 2 L
Y R - L R
C N 8 0 7
C N 8 0 8
L M - Y
F G - T A P
( L R )
C N 1 5 1
C N 1 5 4
L M - G
Y R - L R
Y
C N 1 3 3
( Y R )
C N 1 4 1
( Y R )
S C A L E
H E A D
Y R ( L R )
L I N E A R
S E R V O
M O T O R
Y R ( L R )
S E R V O A M P
Z ( L R - 1 )
C N 1 A
C N 1 B
S E R V O A M P
Z ( L R - 2 )
C N 1 A
C N 1 B
S E R V O A M P
Z ( L R - 3 )
C N 1 A
C N 1 B
L I N E A R
S E R V O
A M P X ( R R )
C N 1 A
C N 1 B
C N P 3
C N 2
C N 2 L
C a b l e B e a r
X
R R C N P 3
X R R
C N 8 1 2C N 8 1 1
R R - X
C N 2 L
F G - T A P
( R R )
C N 2 4 7
L M X
L M G L M G
S C A L E
H E A D
X ( R R )
C N 1 7 6
( X )
C N 1 7 5
( X )
X
X - R R
C N 2 L
L I N E A R
S E R V O
M O T O R
X ( R R )
S E R V O A M P
Z ( R F - 1 )
C N 1 A
C N 1 B
S E R V O A M P
Z ( R F - 2 )
C N 1 A
C N 1 B
Z ( R F - 3 )
S E R V O A M P
C N 1 A
C N 1 B
L I N E A R
S E R V O
A M P Y R ( R F )
C N 1 A
C N 1 B
C N P 3
C N 2
C N 2 L
C N P 3
Y R - R F
C N 8 0 7
C N 8 0 8
F G - T A P
( R F )
C N 2 C N 1 5 1 C N 1 5 4
L M - Y
L M - G
C N 2 L Y R - R F
C N 1 3 3
( Y R )
C N 1 4 1
( Y R )
Y
L M - G
S C A L E
H E A D
Y R ( R F )
L I N E A R
S E R V O
M O T O R
Y R ( R F )
L I N E A R
S E R V O
A M P Y L ( R R )
C N 1 A
C N 1 B
C N P 3
C N 2
C N 2 L
C N P 3
C N 2
C N 2 L
Y L - R R
C N 8 0 3
C N 8 0 4
F G - T A P
( R R )
L M - Y
C N 1 5 1
C N 1 5 4 L M - G
Y L - R R
C N 1 3 3
( Y L )
C N 1 4 1
( Y L )
Y
L M - G
S C A L E
H E A D
Y L ( R R )
L I N E A R
S E R V O
M O T O R
Y L ( R R )
L I N E A R
S E R V O
A M P Y R ( R R )
C N 1 A
C N 1 B
C N P 3
C N 2
C N 2 L
C a b l e B e a r
C N P 3
Y R - R R
C N 8 0 1
F G - T A P
( R R )
C N 2
C N 1 5 1
C N 1 5 2 L M - G
C N 8 0 2
L M - Y
S C A L E
H E A D
Y R ( R R )
C N 2 L
Y R - R R
C N 1 3 4
( Y R )
C N 1 4 2
( Y R )
Y
L M - G
L I N E A R
S E R V O
M O T O R
Y R ( R R )
S E R V O A M P
Z ( R R - 1 )
C N 1 A
C N 1 B
S E R V O A M P
Z ( R R - 2 )
C N 1 A
C N 1 B
S E R V O A M P
Z ( R R - 3 )
C N 1 A
C N 1 B
1
5
2 3 4
2 7 2 8
7
8
9 1 0
1 1
1 2
1 7
1 5 1 6
1 8
6
7
1 9 2 0
2 1
2 6
9 1 0
2 3
2 2
5
2 7
7
3 1 3 2
3 3 3 4
1 2
1 1
1 5 1 6
1 7
2 1
3 6
7
3 7 3 8
4 1
2 6
3 3 3 4
6
3 9
1 3
1 4
X - L F
3 5
6 6
2 9 3 0
1 1
1 2
9 1 0
5 3
7
5 6
2 1
1 7
1 5 1 6
5
7
3 7 3 8
5 7
2 6
3 3 3 4
3 9
5 5
5 4
6
5 2
6
7
5 9
5 9
5 9
7
7
5 9
5 9
5 9
4 5 4 6
3 3 3 4
1 2
1 5 1 6
5
4 7
4 8
4 4
4 9
7
1 9 2 0
5 0
2 6
9 1 0
2 2
6
1 1
1 7
2 1
5 1
5 8
4 0
6
6 1 6 2
4 0
7
3 7 3 8
2 8
2 6
3 3 3 4
6 5
2 1
5 8
7
4 3
3 7 3 8
5 8
2 1
2 6
3 3 3 4
6
6 5
4 2
4 4
7
5 9
5 9
5 9
6 0
7
1 9 2 0
6 7
2 6
9 1 0
6 4
5 8
2 1
7
2 4 2 5
1 9 2 0
5 1
2 1
2 6
9 1 0
6
6 4
6 3
4 4
7
5 9
5 9
5 9
1
2
22