PART VI GerberWorks 티칭 프로그램[REV 1.2] - 第13页
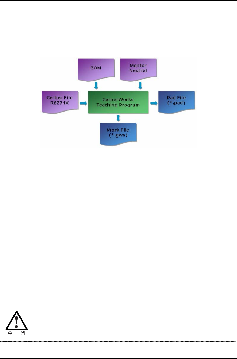
1. GerberWorks 티칭 프로그램 PARMI CO., LTD. 3 REV 1.2 1.2 GerberWorks 프로그 램의 입출력 GerberWorks 프로그램은 다음과 같은 입출력 시스템 구성을 가지고 있으며 거버 파일을 입 력받아 작업파일과 패드 파일을 출력한다. [그림 1-4] G erberW orks의 입출력 시스템 ① 거버 파일 : 미국의 Gerber System 사에서 정의한…

GerberWorks 티칭 프로그램
SPI HS60 Series
2
REV 1.2
GerberWorks 프로그램은 바탕화면에서 GerberWorks 프로그램의 실행 아이콘을 더블 클릭하
여 프로그램을 실행한다. 아래의 그림은 GerberWorks 프로그램의 실행 아이콘과
GerberWorks 프로그램의 초기 화면을 보여주고 있다.
[그림 1-2] 실행 아이콘
[그림 1-3] GerberWorks 초기화면

1. GerberWorks 티칭 프로그램
PARMI CO., LTD.
3
REV 1.2
1.2 GerberWorks 프로그램의 입출력
GerberWorks 프로그램은 다음과 같은 입출력 시스템 구성을 가지고 있으며 거버 파일을 입
력받아 작업파일과 패드 파일을 출력한다.
[그림 1-4] GerberWorks의 입출력 시스템
① 거버 파일 : 미국의 Gerber System 사에서 정의한 PCB 제조용 설계 이진파일(Binary
File)로 국제 표준 규격인 RS-274D, RS-274X 형식의 2가지 파일 형식을 갖
는다. GerberWorks에서는 많이 사용하는 RS274X 형식을 지원한다.
② 작업 파일 : GerberWorks 프로그램에서 티칭 작업 데이터를 보관하기 위한 이진 파일
(Binary File)로 확장자는 *.gws 이다. 작업 화일은 GerberWorks 프로그램에
서 언제든 불러와 수정 가능하다.
③ 패드 파일 : GerberWorks 프로그램에서 티칭이 완료된 후 패드 데이터의 위치, 크기, 면
적, 형상 등의 정보를 포함하는 텍스트 파일(Text File)로 확장자는 *.pad 이
다. SPIworks 검사 프로그램에서 이 패드 파일을 이용해 모델을 생성한다.
④ BOM 파일 : 마운트 장비에서 컴포넌트를 마운트 할 때 필요한 위치, 각도 정보를 보관하
고 있는 텍스트 파일(Text File)이다. 컴포넌트 이름을 자동으로 매칭할 때
필요한 파일이다.
⑤ Neutral 파일 : Mentor Graphics사의 CAD/CAM 데이터 파일
※ 거버 파일의 형식
거버 파일의 확장자는 반드시 *.GBR 이어야 할 필요는 없다. 단지, 거버 파일이 국제 표
준 규격 RS-274X 형식에 의해 작성된 파일이면 파일 확장자에 상관없이 GerberWorks 티
칭 프로그램에서 거버 파일을 불러 오기해서 작업을 할 수가 있다.

GerberWorks 티칭 프로그램
SPI HS60 Series
4
REV 1.2
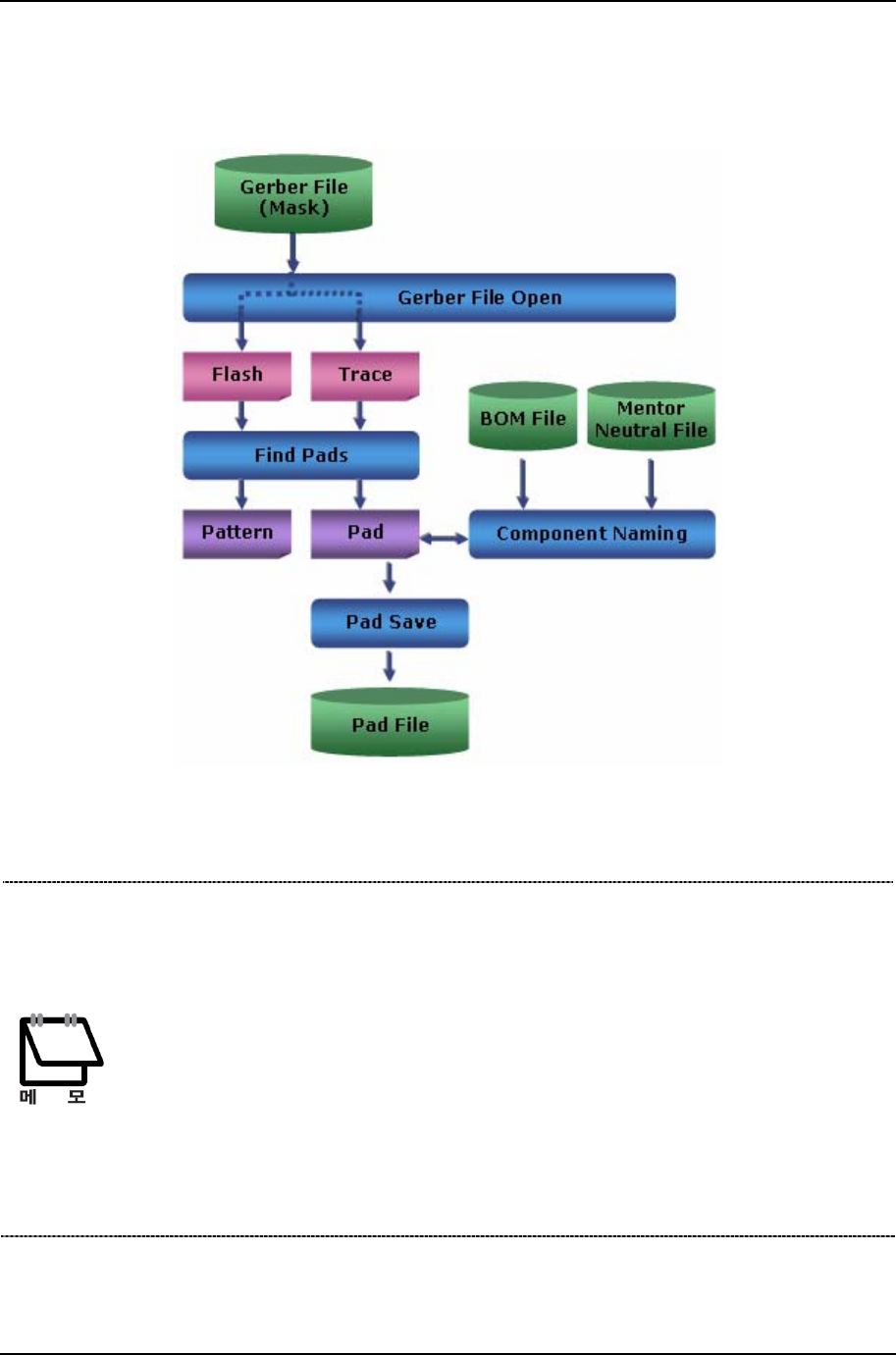
1.3 GerberWorks 프로그램의 데이터 흐름
거버 파일로부터 패드파일이 생성되기까지의 데이터 흐름은 다음과 같다.
[그림1-5] GerberWorks 프로그램 데이터 흐름
※ 거버 파일(Gerber File)의 종류
PCB의 각 층(부품면, 납땜면, 마스크면, 실크면 등)마다 별도의 파일이 존재한다.
① 스텐실 파일(Stencil File) : 스크린 프린터용 스텐실을 제작하기 위한 거버 파일로
PCB 기판 상의 패드 중 SMD형 패드만을 포함한다. 통상 스텐실 파일은 마스크 파일
로부터 생성된다.
② 마스크 파일(Mask File) : PCB 기판의 마스크면에 대한 거버 파일로 PCB 기판 상의
SMD형과 홀형 패드를 모두 포함한다. 마스크 파일에서 홀 패드를 제거하고 편집하여
만든것이 스텐실 파일이다.
③ 실크 파일(Silk File) : PCB 기판의 실크면에 대한 거버파일로 부품 참조명, 보조선등의
데이터를 포함한다.