Excellent Modular Component Placer EXCEN Series EXCEN PRO(M)/(D)/(L) Technical Reference - 第369页
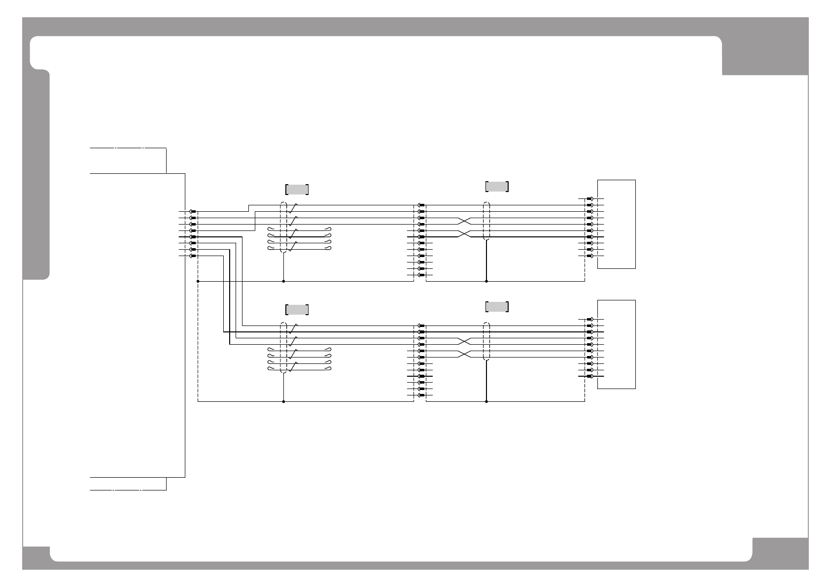
Page +$1:+$ 363 Base - Scanner EXCEN PRO(M) EXCEN PRO(D) EXCEN PRO(L) NO. P ART NO. P ART NAME Q'TY Old No. Supply Supply L T Reference 1 EP0 2-000995A HARNES S-SCANER D A T A CABL E ASSY 2 2 AM03 -000148 SCANNER CA…

Page
+$1:+$
362
EXCEN PRO(M)
EXCEN PRO(D
)
EXCEN PRO(L)
Base - Scanner
-A01
-K305
VISION Grabber BOARD
CPU BOX
8
7
6
5
4
3
2
1
CNSER2
+5V
TX0
RX0
GND
+5V
TX1
RX1
GND
C4
C3
C2
C1
B4
B3
B2
B1
A4
A3
A2
A1
SCAN
MOLEX
55836-1200
56118-8228
56116-8228
C4
C3
C2
C1
B4
B3
B2
B1
A4
A3
A2
A1
SCAN
MOLEX
55836-1200
56118-8228
56116-8228
SCANNER
10
9
8
7
6
5
4
3
2
1
SCANNER
10
9
8
7
6
5
4
3
2
1
1
2
3
4
5
6
7
8
9
10
1
2
3
4
5
6
7
8
9
10
FRONT
SCANNER UNIT
REAR
SCANNER UNIT
AM03-000148
AM03-000148
-A71
-A72
56120-8428
54334-1200
MOLEX
F-SCAN
A1
A2
A3
A4
B1
B2
B3
B4
C1
C2
C3
C4
56120-8428
54334-1200
MOLEX
R-SCAN
A1
A2
A3
A4
B1
B2
B3
B4
C1
C2
C3
C4
RJ45-BOOT
5-569552-3
AMP
VIS-CNSER2
1
2
3
4
5
6
7
8
UL2919-SB 4P*26AWG RJ485
EP02-000995A
UL2919-SB 4P*26AWG RJ485
EP02-000995A
1
1
2
2

Page
+$1:+$
363
Base - Scanner
EXCEN PRO(M)
EXCEN PRO(D)
EXCEN PRO(L)
NO. PART NO. PART NAME Q'TY Old No. Supply Supply LT Reference
1 EP02-000995A HARNESS-SCANER DATA CABLE ASSY 2
2 AM03-000148 SCANNER CABLE ASSY;V1_SCAN_001 2 J90834044A

Page
+$1:+$
364
EXCEN PRO(M)
EXCEN PRO(D
)
EXCEN PRO(L)
Base - Front Driver Y Axis Encoder
GND
Z
/Z
A
/A
B
/B
-AFY DRV (-K502)
AFY Driver
GND
Z
/Z
A
/A
B
/B
-BFY DRV (-K506)
BFY Driver
-A01
CPU BOX
-K304
NCIO BOARD
FG
Z0+
Z0-
A0+
A0-
B0+
B0-
GND
Z1+
Z1-
A1+
A1-
B1+
B1-
GND
EP02-000977A
UL2464-SB 4P*24AWG
AFY-DRV-J4
21
20
19
18
17
13
3ROW 26PIN DSUB(MALE)
DDK
17SE-15-1C(LONG)
22
22
J4
13
17
18
19
20
21
22
J4
13
17
18
19
20
21
15
14
13
NCIO-CN4
12
11
10
9
8
7
6
5
4
3
2
1
3ROW 15PIN DSUB(MALE)
DDK
17SE-09H-1C(M26)
CN4
1
2
3
4
5
6
7
8
9
10
11
12
13
14
15
BFY-DRV-J4
21
20
19
18
17
13
3ROW 26PIN DSUB(MALE)
DDK
17SE-15-1C(LONG)
22
EP02-000977A
UL2464-SB 4P*24AWG
AF
BF
1
1