Excellent Modular Component Placer EXCEN Series EXCEN PRO(M)/(D)/(L) Technical Reference - 第432页
Page +$1:+$ 426 EXCEN PRO(M) EXCEN PRO(D ) EXCEN PRO(L) Base - Conveyor IF2 -A02 -K321 BASE CONTROL BOARD POWER UNIT E3X-DA12-S 2M OMRON PK BK BN -B1053 BU E3X-A12-S 2M OMRON PK BK BN -B1054 BU E3X-DA12-S 2M OMRON PK BK …

Page
+$1:+$
425
Base - Conveyor IF1
EXCEN PRO(M)
EXCEN PRO(D)
EXCEN PRO(L)
NO. PART NO. PART NAME Q'TY Old No. Supply Supply LT Reference
1 EP02-001687A HARNESS-AF PCB DETECTION SENSOR CABLE 1
2 EP02-002070A HARNESS-PCB DETECTION S2 SEN CABLE 1
3 EP02-002070A HARNESS-PCB DETECTION S3 SEN CABLE 1
4 EP02-002070A HARNESS-PCB DETECTION S5 SEN CABLE 1
5 EP02-001714A HARNESS-FRONT FDR PW CHECK CABLE 1
6 J90611801A DUAL CONVEYOR HARNESS WIRING 1

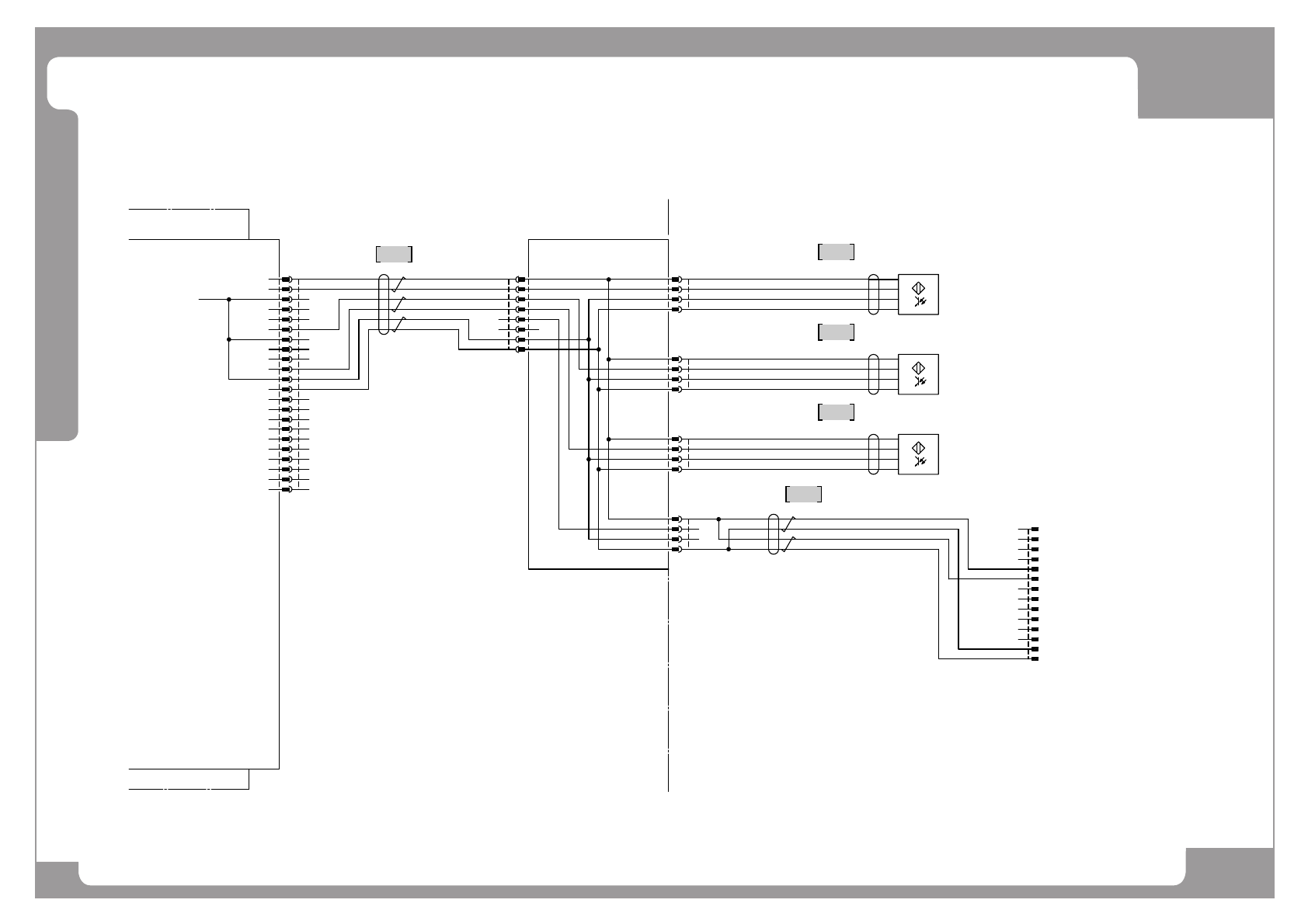
Page
+$1:+$
426
EXCEN PRO(M)
EXCEN PRO(D
)
EXCEN PRO(L)
Base - Conveyor IF2
-A02
-K321
BASE CONTROL BOARD
POWER UNIT
E3X-DA12-S 2M
OMRON
PK
BK
BN
-B1053
BU
E3X-A12-S 2M
OMRON
PK
BK
BN
-B1054
BU
E3X-DA12-S 2M
OMRON
PK
BK
BN
-B1055
BU
AR PCB Detection
(MOUNT POSITION
AR PCB slow down)
AR PCB Detection
(MOUNT POSITION
AR PCB STOP)
AR PCB Detection
(MOUNT POSITION
AR PCB slow down)
+24V
IN124
24GND
+24V
IN125
24GND
+24V
IN126
24GND
+24V
OT134
+24V
OT135
+24V
OT124
+24V
OT125
N,C
N,C
OT116
(S10)
(S11)
(S13)
18
17
16
1
2
3
4
5
6
7
8
9
10
11
12
CNCNTR_AR
13
14
15
19
20
21
22
22
21
20
19
18
17
16
15
14
13
12
11
10
9
8
7
6
5
4
3
2
1
BC-CNCNTR_AR
MOLEX
43025-2200
43030-0001
J90611801A : CONVEYOR HARNESSAM03-003282A : BASE HARNESS
8
7
6
5
4
3
2
1
CN1
MOLEX
43045-0812
CN2
4
3
2
1
MOLEX
43045-0412
CN3
4
3
2
1
MOLEX
43045-0412
CN4
4
3
2
1
MOLEX
43045-0412
CN5
4
3
2
1
MOLEX
43045-0412
-AR FACB(-K366)
8
7
6
5
4
3
2
1
ARFACB-CN1
MOLEX
43025-0800
43030-0001
EP02-001688A
U-TKVV AWG24-3P
BK
BK/WH
RD
RD/WH
GN
GN/WH
43030-0001
43025-0400
MOLEX
1
2
3
4
ARFACB-CN2
43030-0001
43025-0400
MOLEX
1
2
3
4
ARFACB-CN3
43030-0001
43025-0400
MOLEX
1
2
3
4
ARFACB-CN4
EP02-002070A
EP02-002070A
EP02-002070A
500146-0000
500145-0152
502405-1401
MOLEX
1
2
3
4
5
6
7
8
9
10
11
12
R-FDR
13
14
43030-0001
43025-0400
MOLEX
1
2
3
4
ARFACB-CN5
RD/WH
RD
BK/WH
BK
U-TKVV AWG24-2P
EP02-001715A
(0.2mm2-2P)
REAR FDR
DC POWER
CHECK
CABLE
1
2
3
4
5

Page
+$1:+$
427
Base - Conveyor IF2
EXCEN PRO(M)
EXCEN PRO(D)
EXCEN PRO(L)
NO. PART NO. PART NAME Q'TY Old No. Supply Supply LT Reference
1 EP02-001688A HARNESS-AR PCB DETECTION SENSOR CABLE 1
2 EP02-002070A HARNESS-PCB DETECTION S10 SEN CABLE 1
3 EP02-002070A HARNESS-PCB DETECTION S11 SEN CABLE 1
4 EP02-002070A HARNESS-PCB DETECTION S13 SEN CABLE 1
5 EP02-001715A HARNESS-REAR FDR PW CHECK CABLE 1
6 J90611801A DUAL CONVEYOR HARNESS WIRING 1